Introduction
Plastic stakes have become essential tools for homeowners aiming to enhance their landscaping projects. These versatile supports not only improve the aesthetic appeal of outdoor spaces but also provide vital stability and organization for various gardening and construction tasks. As property owners seek innovative ways to utilize plastic stakes, they may ask: how can these straightforward tools transform their landscaping efforts while ensuring safety and efficiency? This article explores ten key uses of plastic stakes that promise to elevate both the beauty and functionality of any home landscape.
Hall Turf: Utilizing Plastic Stakes for Professional-Grade Turf Installations
Plastic stakes play a crucial role in securing artificial turf during installation, which ensures a stable and visually appealing surface. At Hall Turf, plastic stakes serve as supports that anchor the turf firmly to the ground, preventing any movement that could compromise the integrity of the installation. This is particularly vital for professional-grade putting greens and playgrounds, where precision is essential.
Designed to withstand various weather conditions, these heavy-duty plastic stakes resist peeling and rusting, ensuring long-lasting effectiveness and enhancing the durability of the turf. Landscaping professionals highlight that properly secured turf not only boosts aesthetic appeal but also minimizes maintenance needs, making it a practical choice for homeowners.
For example, in the setup of professional-grade putting greens, the supports, including plastic stakes, provide the necessary backing to maintain a smooth and even surface, facilitating an optimal playing experience. Their durability guarantees that the turf remains intact and visually appealing throughout the year, making them a wise investment for any landscaping project. Additionally, these break-proof plastic stakes offer long-lasting durability, further reinforcing their effectiveness.
Investing in quality turf installations, such as those provided by Hall Turf, typically yields a return on investment within five years or less, underscoring the value of these products. Customers like Dick Bryant and Scott Sachse have commended Hall Turf’s team for their professionalism and attention to detail, ensuring that every installation meets high standards of quality and customer satisfaction. For property owners considering turf installation, utilizing high-quality plastic stakes is a vital step toward achieving a successful and enduring landscape.

Mark Boundaries with Plastic Stakes for Accurate Landscaping Layouts
Marking boundaries with plastic stakes is an effective technique for homeowners aiming to outline their landscaping layouts. The Koch 16 in. H x 3.25 in. W Plastic Landscaping Support, priced at $5.99, is a vibrant orange item designed for high visibility and functionality in outdoor projects. These markers can be easily pushed into the soil, serving as visual indicators for planting areas, turf setups, and garden layouts. By utilizing synthetic supports, property owners can maintain straight lines and ensure that each aspect of their outdoor area fits seamlessly within the designated space.
The benefits of defining landscaping boundaries with synthetic markers extend beyond aesthetics. They enhance layout accuracy, allowing for precise measurements and alignment, which is crucial for achieving a professional finish. For instance, when organizing a landscape design, property owners can use markers to outline:
- Flower beds
- Vegetable plots
- Grass sections
This ensures that each area is distinctly marked and arranged.
Homeowners have successfully employed plastic stakes in various landscaping projects. For example, a family transforming their backyard into a colorful garden utilized the Koch supports to define the boundaries of their planting zones, resulting in a beautifully organized arrangement that optimized both space and aesthetic appeal. Similarly, individuals installing artificial grass can benefit from using pins to indicate boundaries, ensuring a neat and refined installation.
Furthermore, clients can expect to collect the Koch landscaping supports in-store within 3-8 days, facilitating swift access to these essential tools for residents.
In summary, plastic stakes are vital instruments for property owners seeking to enhance their landscaping precision and design. Their ease of use and effectiveness in marking boundaries make them indispensable for any outdoor project.

Support Plant Growth with Durable Plastic Stakes for Stability
Plastic stakes play a crucial role in supporting young plants, particularly those with delicate stems or heavy blooms. By inserting plastic stakes into the soil adjacent to the plants, homeowners can securely tie the stems, providing essential backing that prevents bending or breaking. This method is particularly advantageous for vegetable plots and flower beds, where stability is vital for promoting healthy growth.

Secure Landscape Fabric with Plastic Stakes for Effective Weed Control
To effectively prevent weeds from overtaking garden beds, securing landscape fabric with plastic stakes is a proven method. Homeowners can lay down the fabric and use pegs to secure it firmly to the ground. This ensures that the fabric remains in place, even during heavy rains or winds. Not only does this approach suppress weed growth, but it also aids in retaining moisture in the soil, which promotes healthier plants.

Create Temporary Fencing with Plastic Stakes for Construction Sites
Plastic stakes provide an effective solution for establishing temporary barriers around construction sites or landscaping projects. By securely driving these posts into the ground and attaching appropriate fencing material, homeowners can create a protective boundary that safeguards pets and children during ongoing work. This method is not only cost-effective but also allows for easy setup and removal once the project is completed.
The use of synthetic posts enhances site safety by clearly defining boundaries, thereby reducing the likelihood of accidents. Experts highlight that well-defined perimeters are essential for maintaining a secure environment, especially in areas where construction activities present potential hazards. As construction safety expert Nikhil Kaitwade notes, “effective barriers and clear warning signs are essential to prevent accidents on construction sites.” Moreover, with 20% of annual worker fatalities occurring in the construction industry, the significance of implementing safety measures like temporary fencing cannot be overstated.
Homeowners can easily adopt this approach by selecting durable plastic stakes designed for outdoor use. These posts are lightweight yet robust, making them suitable for various landscaping applications. Additionally, they can be creatively utilized to delineate garden beds or protect newly planted areas from foot traffic.
In conclusion, synthetic supports not only enhance safety in construction environments but also offer versatility for property owners looking to improve their landscaping projects. The Health and Safety at Work Act 1974 mandates that employers ensure the safety of their sites, underscoring the importance of effectively utilizing synthetic supports to meet legal obligations and prevent potential incidents.

Mark Utility Lines Safely with Plastic Stakes in Construction
Marking utility lines is essential in any landscaping or construction project to prevent accidents and damage. The use of synthetic markers to indicate the location of underground utilities provides a clear visual signal for both homeowners and contractors. By strategically positioning these markers, safe digging practices are ensured, protecting essential services from disruption.
Construction professionals stress the importance of accurate utility marking. As one expert noted, “The annoyance of having a stranger install flags or markings is small compared to the impact of a broken gas or water line.” Statistics reveal that since 2000, over 2,000 individuals have been injured due to utility strikes, underscoring the critical need for utility line marking.
In home landscaping projects, synthetic supports not only enhance safety but also simplify the planning process, enabling efficient and secure installations. Furthermore, the 2021 Dirt Report indicated that contractors and developers were responsible for over 75% of utility strike damages, highlighting the significance of proper utility marking in preventing costly incidents.
By prioritizing utility line marking with plastic stakes, property owners can significantly reduce the risk of expensive utility strikes and foster a safer working environment.

Support Signage with Plastic Stakes for Clear Communication
Plastic stakes serve as a reliable solution for displaying signs in green spaces, at construction sites, and during events. By securely embedding these posts into the ground, property owners can effectively communicate important messages such as ‘Keep Out’ or ‘Under Construction.’ This approach not only improves safety but also keeps visitors informed about their environment.
Research shows that approximately 60% of consumers would not trust or visit a business lacking signage, while 68% believe that signs reflect the quality of the company. This underscores the vital role that clear communication plays in outdoor settings. Event planners stress that effective signage is crucial for directing attendees and facilitating a seamless experience. In landscaping, synthetic supports are particularly beneficial for garden signage, allowing residents to convey information about plant care or garden rules.
Additionally, the lightweight and durable nature of plastic stakes makes them ideal for various applications, from marking boundaries to providing directions. Their versatility enhances communication in both residential and commercial environments, ensuring that essential messages remain visible and accessible. Furthermore, eco-friendly alternatives for yard sign supports are available, appealing to environmentally conscious residents. Notably, synthetic supports are often more cost-effective than wooden options, making them a budget-friendly choice for property owners.

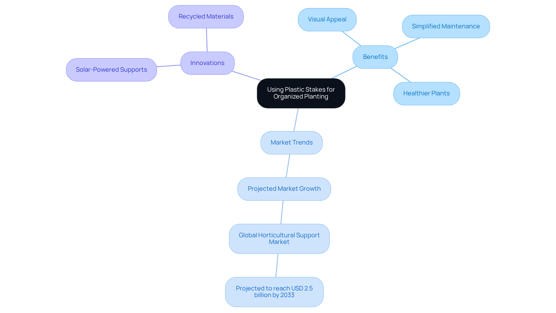
Create Garden Rows with Plastic Stakes for Organized Planting
Using plastic stakes to create planting rows is an effective method for organizing cultivation. By placing markers at consistent intervals, homeowners can clearly define rows, which simplifies the process of planting seeds or seedlings in straight lines. This method enhances the visual appeal of the landscape and streamlines maintenance tasks such as weeding and watering. Gardening experts emphasize that well-organized planting can lead to healthier plants and more efficient use of space, making it a favored technique among avid gardeners.
As trends in outdoor arrangement develop, the use of plastic stakes continues to gain popularity, reflecting a shift towards more organized and visually appealing spaces. According to market insights, the global horticultural support market is projected to reach USD 2.5 billion by 2033, indicating a growing interest in effective gardening solutions. Furthermore, Innovative Growers Equipment highlights that recent advancements include solar-powered supports and structures made from recycled materials, aligning with the increasing demand for eco-friendly gardening tools.
Homeowners are progressively embracing these methods, with many sharing success stories of using plastic stakes to create organized and flourishing landscapes.

Secure Outdoor Decorations with Plastic Stakes for Enhanced Aesthetics
Plastic stakes effectively secure outdoor decorations, such as garden ornaments and holiday displays. By driving plastic stakes into the soil and attaching the decorations, property owners can prevent them from being blown away by wind or toppled by pets. This approach ensures that the outdoor space remains visually appealing and well-maintained, regardless of weather conditions.

Mark Sports Fields with Plastic Stakes for Precise Layouts
Plastic markers play a crucial role in defining sports fields, establishing clear boundaries for games and practices. By strategically placing markers at the corners and along the sidelines, homeowners can create precise layouts that significantly enhance the playing experience. This approach is especially beneficial for temporary setups, such as backyard soccer games or community sports events, as it ensures that all participants are aware of the boundaries.
To further elevate the quality of your sports layouts, consider utilizing VOC-free field marking paints. These eco-friendly alternatives are safe for the environment and contribute to a sustainable approach to field marking. Additionally, proper site preparation is essential; assessing the area for obstacles and ensuring the surface is ready for marking will yield the best results.
Moreover, employing measuring tools like tapes and wheels can help ensure compliance with sports regulations, resulting in more professional and accurate layouts. Coaches highlight the importance of clear field boundaries in fostering fair play and safety. One coach remarked, “When players know the exact limits of the field, it reduces confusion and allows them to focus on the game rather than worrying about where they can or cannot go.” This clarity can significantly enhance sports participation, encouraging more players to engage in activities without the anxiety of stepping out of bounds.
Using plastic stakes for temporary backyard sports layouts is particularly advantageous, as they are lightweight, easy to install, and can be quickly removed or adjusted as necessary. This flexibility makes them ideal for families aiming to create a fun and structured play area in their yards, ensuring that everyone can enjoy their favorite sports with confidence and clarity. Incorporating stencils can also improve consistency and accuracy in field markings, further enhancing the overall experience.

Conclusion
Plastic stakes are essential tools for homeowners aiming to enhance their landscaping projects. Their versatility covers a range of applications, including:
- Securing artificial turf
- Marking boundaries
- Supporting plant growth
- Creating organized planting rows
By incorporating plastic stakes into landscaping practices, property owners can achieve aesthetic improvements alongside increased functionality and safety in their outdoor spaces.
This article outlines the various ways plastic stakes contribute to effective landscaping. They provide:
- Stability for young plants
- Accurate layouts for planting
- Facilitation of weed control by securing landscape fabric
- Creation of temporary fencing for safety during construction projects
Furthermore, plastic stakes act as clear markers for utility lines and signage, enhancing communication and preventing accidents. These advantages highlight the practicality and effectiveness of using plastic stakes in diverse landscaping scenarios.
Ultimately, adopting plastic stakes can lead to more organized, visually appealing, and safer outdoor environments. Homeowners are encouraged to consider these versatile tools in their landscaping efforts, as they simplify tasks while promoting healthier plant growth and improved project outcomes. By investing in quality plastic stakes, property owners can elevate their landscaping initiatives, ensuring a thriving and well-maintained outdoor space for years to come.
Frequently Asked Questions
What is the purpose of plastic stakes in turf installations?
Plastic stakes are used to secure artificial turf during installation, ensuring a stable and visually appealing surface. They anchor the turf firmly to the ground, preventing any movement that could compromise the integrity of the installation.
How do plastic stakes enhance the durability of turf?
These heavy-duty plastic stakes are designed to withstand various weather conditions, resist peeling and rusting, and provide long-lasting effectiveness, which enhances the overall durability of the turf.
Why are properly secured turf installations important?
Properly secured turf boosts aesthetic appeal and minimizes maintenance needs, making it a practical choice for homeowners, especially in professional-grade installations like putting greens and playgrounds.
What benefits do plastic stakes provide for professional-grade putting greens?
Plastic stakes provide necessary backing to maintain a smooth and even surface, facilitating an optimal playing experience while ensuring the turf remains intact and visually appealing throughout the year.
What is the expected return on investment for quality turf installations?
Investing in quality turf installations typically yields a return on investment within five years or less, highlighting the value of these products.
How do plastic stakes assist in landscaping layouts?
Plastic stakes are used to mark boundaries, helping homeowners outline their landscaping layouts accurately. They serve as visual indicators for planting areas, turf setups, and garden designs.
What is an example of a specific plastic stake used for landscaping?
The Koch 16 in. H x 3.25 in. W Plastic Landscaping Support is a vibrant orange marker designed for high visibility and functionality in outdoor projects, priced at $5.99.
How do plastic stakes improve layout accuracy in landscaping?
By using synthetic markers, property owners can maintain straight lines and ensure precise measurements and alignment, which is crucial for achieving a professional finish in their landscaping projects.
Can you provide an example of how homeowners have used plastic stakes in landscaping?
Homeowners have successfully used plastic stakes to define the boundaries of planting zones, such as flower beds and vegetable plots, resulting in organized arrangements that optimize both space and aesthetic appeal.
How quickly can clients expect to collect plastic stakes in-store?
Clients can expect to collect the Koch landscaping supports in-store within 3-8 days, facilitating swift access to these essential tools for their outdoor projects.
What role do plastic stakes play in supporting plant growth?
Plastic stakes provide stability for young plants by securely tying the stems, preventing bending or breaking, which is particularly beneficial for delicate stems or heavy blooms in vegetable plots and flower beds.


