Introduction
The rise of artificial grass in sports facilities has transformed the way athletes train and compete, especially in batting cages. This innovative solution enhances the playing experience and offers numerous benefits that traditional grass cannot match. Synthetic turf improves durability, reduces maintenance costs, and provides a safer environment for players, all while supporting eco-friendly practices.
However, with a plethora of options available, what factors should be considered when selecting the best artificial grass for batting cages?
Hall Turf: Premier Provider of Artificial Grass for Batting Cages
Since 2008, Hall Turf has established itself as a leading supplier of synthetic turf solutions in Kansas City, specializing in premium installations of artificial grass for batting cages and various other applications. Our mission is to deliver the highest quality experience and value to our clients, ensuring that every project is executed with precision.
We are dedicated to providing durable and visually appealing surfaces tailored to the specific needs of athletes and sports facilities. Our synthetic turf solutions are designed to foster safe and clean environments, similar to those we create for residential playgrounds. This approach not only keeps your yard and home mud-free but also prioritizes the safety of your family.
With Hall Turf, you can have confidence that your grass projects will receive expert support and IPEMA certified solutions, guaranteeing safety and durability even in high-traffic areas.
Enhanced Durability: Why Artificial Grass Outlasts Natural Turf
Synthetic lawn is expertly engineered to meet the demands of continuous use, making it significantly more durable than natural grass. Unlike natural vegetation, which can become patchy and worn from heavy foot traffic, artificial turf retains its integrity and vibrant appearance over time. This durability is particularly crucial for batting cages that utilize artificial grass for batting cages, where athletes frequently practice. Using artificial grass for batting cages, players benefit from a consistent and reliable playing surface that not only enhances performance but also minimizes the risk of injuries associated with uneven ground.
Statistics indicate that natural grass can experience wear and tear, resulting in bald spots and muddy areas that detract from the training experience. In contrast, synthetic grass is designed to endure intense usage, allowing athletes to focus on honing their skills without the disruption of a compromised playing surface.
Customers such as Dick Bryant and Scott Sachse have praised Turf for their exceptional service and quality installations, highlighting the professionalism and expertise of their team. Hall Turf offers a variety of synthetic grass solutions, including options for putting greens, playgrounds, and pet areas, ensuring that all needs are met with the highest standards of quality.

Low Maintenance: Save Time and Money with Artificial Grass
Artificial grass for batting cages is distinguished by its remarkably low maintenance requirements, making it an ideal choice. Unlike natural grass, which necessitates regular mowing, watering, and fertilization, synthetic surfaces require minimal upkeep. Homeowners can typically maintain their turf with just a simple rinse to remove debris and occasional brushing to keep the fibers upright and looking fresh. This streamlined maintenance routine not only saves valuable time but also significantly reduces long-term costs.
Over a 20-year period, upkeep costs for synthetic turf can range from $5,000 to $7,000, with yearly maintenance expenses for a 10,000-square-foot lawn varying between $250 and $350. In contrast, natural grass incurs staggering costs of $32,000 to $66,000 due to ongoing expenses for water, chemicals, equipment, and labor. By eliminating the need for fertilizers, pesticides, and extensive watering, artificial grass for batting cages emerges as an economical and time-saving solution, allowing users to focus more on enjoying their batting cages instead of engaging in labor-intensive maintenance.
Customers such as Dick Bryant and Scott Sachse have praised Hall Turf for their exceptional service and quality installations. They highlight how Brock’s expertise and attention to detail have contributed to the success and satisfaction of their projects. This level of professionalism ensures that homeowners receive not only a beautiful grass solution but also a hassle-free experience.

Cost Efficiency: Long-Term Savings with Artificial Turf Solutions
Investing in synthetic grass offers significant long-term savings, making it an attractive option for facilities. While the initial installation cost is typically higher than that of natural turf, the benefits quickly outweigh this upfront investment. Facilities can expect considerable savings on water costs, as synthetic grass requires no irrigation, maintaining its vibrant appearance year-round without the need for excessive watering. Furthermore, the absence of fertilizers and pesticides not only lowers ongoing maintenance expenses but also reduces environmental impact.
Labor costs are also markedly decreased, as artificial grass demands minimal upkeep compared to natural grass, which often requires regular mowing, reseeding, and other maintenance tasks. Over the lifespan of a synthetic grass field, which can exceed a decade, these savings can accumulate to hundreds of thousands of dollars. For instance, a high school transitioning to synthetic grass can save up to $50,000 annually in maintenance and water costs, demonstrating the financial viability of this investment.
Expert insights consistently affirm that while the initial costs may seem daunting, the long-term financial analysis reveals a clear advantage for synthetic turf installations in sports venues. The combination of reduced maintenance costs and increased durability ensures that facilities not only maintain an attractive appearance but also achieve a better return on investment over time. Clients such as Dick Bryant and Scott Sachse have praised Hall Turf for their exceptional service and expertise, noting how Brock’s recommendations led to successful installations, further validating the financial and practical benefits of choosing Hall Turf for artificial grass solutions.

Safety First: How Artificial Grass Provides a Safer Playing Surface
Artificial turf prioritizes safety in its design. Many modern grass systems feature shock-absorbing layers that mitigate the impact on players’ joints, thereby reducing the risk of injuries. Additionally, the uniform surface of synthetic lawns eliminates hazards associated with uneven natural ground, providing a safer environment for athletes to train and compete.
Clients like Dick Bryant and Scott Sachse have praised the company for its exceptional installation of putting greens and other turf solutions, highlighting the professionalism and attention to detail that ensure a safe and enjoyable experience.
With Hall Turf’s expert solutions, homeowners can trust that their synthetic turf installations will prioritize safety while delivering high-quality performance.

Visual Appeal: Transform Your Batting Cage with Lush Green Turf
The use of artificial grass for batting cages provides a consistently lush and vibrant appearance, significantly enhancing their visual appeal. In contrast to natural grass, which can become brown and uneven, artificial grass for batting cages retains its vibrant green color throughout the year, creating a welcoming environment for both players and spectators. This enduring aesthetic quality not only improves the facility’s overall appearance but also contributes to a more enjoyable experience for users. A well-maintained, visually appealing setting can boost player morale and engagement, which is why artificial grass for batting cages is an ideal choice for those looking to enhance the aesthetics of their facilities.
Specific aesthetic improvements include:
- The seamless integration of artificial grass for batting cages around equipment
- The creation of visually appealing designs, transforming a standard batting cage into a dynamic training space
Clients have praised Turf’s expertise; one remarked, ‘Brock went out of his way to ensure that no detail was overlooked. His attention and knowledge went well beyond the call of duty.’ Another customer noted, ‘From concept to post-installation, he has always been dependable. His expertise and timely follow-up have been extremely impressive and much appreciated.’ These testimonials highlight the exceptional service and transformative results that Hall Turf delivers, establishing them as a trusted provider of synthetic grass solutions.
Eco-Friendly: Reduce Water Usage with Artificial Grass
Artificial grass significantly reduces water usage compared to natural grass, eliminating the need for irrigation and enabling facilities to conserve thousands of gallons annually. For example, a typical residential lawn of 1,800 square feet can save around 99,000 gallons each year, illustrating the substantial impact synthetic grass can have on water conservation efforts. This eco-friendly feature not only promotes environmental sustainability but also meets the growing demand for responsible practices in sports facilities. By opting for synthetic grass from a supplier, facility managers can contribute to water resource conservation while offering an attractive and effective playing surface.
Customers such as Dick Bryant and Scott Sachse have commended Hall Turf for their outstanding service and expertise, highlighting how Brock provided tailored solutions that addressed their specific needs. Additionally, cities like Phoenix and Scottsdale have successfully integrated artificial lawns into public spaces, achieving up to a 90% reduction in water usage compared to traditional fields. These examples underscore the effectiveness of synthetic grass in tackling water scarcity challenges, making it a practical solution for contemporary landscaping requirements.

Versatility: Multi-Sport Applications of Artificial Grass
Artificial grass for batting cages provides a wide range of applications across various sports, extending far beyond just batting cages. Its inherent versatility allows facilities to accommodate multiple activities – baseball, softball, soccer, and football – on a single surface. This adaptability maximizes space utilization and ensures a consistent playing experience, which is crucial for athletes’ performance.
Synthetic grass is increasingly recognized for providing a dependable and uniform surface, significantly reducing the likelihood of injuries associated with uneven ground. Currently, there are approximately 13,000 synthetic grass sports fields in the U.S., and this number is on the rise, indicating a growing trend towards multi-sport facilities. These installations are specifically designed to meet the diverse needs of different sports, enhancing both functionality and safety.
Expert insights highlight that modern synthetic grass systems include shock-absorbing layers, which protect athletes’ joints and muscles, fostering a safer playing environment. As the demand for versatile sports facilities continues to grow, artificial grass for batting cages emerges as a practical solution that supports a variety of athletic activities while maintaining optimal performance throughout the year.
The company has showcased this versatility through successful projects, including the installation of putting greens and playground surfaces, reflecting their commitment to quality and customer satisfaction. In 2023, the sports fields segment accounted for about 59% of the overall synthetic grass market share, and the market is projected to expand at a CAGR of over 5.2% from 2024 to 2032, underscoring its increasing significance in the sports sector.

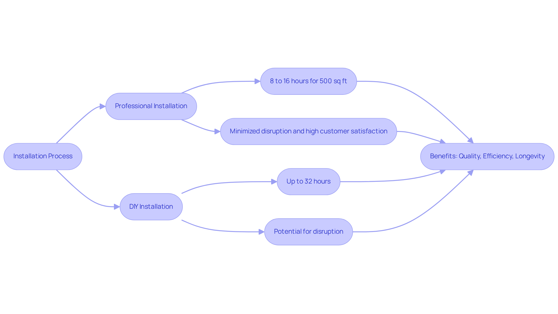
Easy Installation: Quick Setup with Hall Turf’s Expert Team
Turf’s expert team guarantees a seamless installation process for artificial grass for batting cages, leveraging over 15 years of experience to manage every detail from site preparation to final adjustments. This meticulous approach ensures that the grass is laid correctly, optimizing both performance and durability.
Professional installation typically takes 8 to 16 hours for a 500-square-foot area, significantly reducing the time compared to DIY efforts, which can extend up to 32 hours. By minimizing disruption to facility operations, the company enhances customer satisfaction, as reflected in high ratings from clients who value the quality and efficiency of their work.
Successful installations, such as those in local sports complexes, illustrate how expert turf application can withstand high foot traffic while maintaining a pristine appearance. With a focus on precision and attention to detail, Turf not only delivers a high-quality finish but also enhances the longevity and functionality of batting cage environments through the use of artificial grass for batting cages.

Customer Satisfaction: Hear from Happy Hall Turf Clients
Hall Turf has established a strong reputation, supported by numerous positive testimonials from satisfied clients who praise the quality and professionalism of their services. Clients frequently highlight the resilience and visual appeal of their synthetic turf installations, noting the significant improvements these enhancements bring to their environments.
For example, Dick Bryant remarked, “When I needed a solution to my turf issue, Brock came out, evaluated my needs, and proposed the best solution. I followed his advice, and the recommendation was perfect!”
Similarly, Scott Sachse expressed his appreciation, stating, “A huge thank you to Brock! They recently installed a putting green at our new home, and they did an exceptional job. Brock is extremely professional, timely, and responsive.”
The outstanding customer service provided by the Turf team further reinforces their reputation as a reliable choice for artificial grass for batting cages solutions. This dedication to client satisfaction is evident in the high rate of repeat business, demonstrating that Hall Turf not only meets but often exceeds customer expectations, fostering lasting relationships and creating beautiful outdoor spaces.
Conclusion
The advantages of artificial grass for batting cages are numerous and compelling, showcasing its superiority over natural turf in various aspects. Enhanced durability, low maintenance, significant cost savings, and improved safety make synthetic turf a top choice for athletes and facility managers alike. The consistent quality and visual appeal of artificial grass not only elevate the training experience but also contribute to a more inviting environment for players and spectators.
Key insights highlight the long-term financial benefits of investing in synthetic grass, including reduced water usage and maintenance costs. The versatility of artificial turf allows for multi-sport applications, maximizing space and ensuring a reliable playing surface across different athletic activities. Additionally, Hall Turf’s commitment to quality installations and customer satisfaction reinforces the value of choosing professional services for synthetic turf solutions.
Embracing artificial grass for batting cages is a smart decision that offers immediate benefits and represents a forward-thinking approach to sustainable practices in sports facilities. As the demand for efficient, safe, and visually appealing environments continues to grow, opting for synthetic turf solutions can significantly impact both performance and overall enjoyment in athletic training. Investing in artificial grass enhances athletic experiences while promoting responsible resource management.
Frequently Asked Questions
What is Hall Turf and what do they specialize in?
Hall Turf is a premier provider of artificial grass solutions based in Kansas City, established in 2008. They specialize in premium installations of synthetic turf for batting cages and various other applications, focusing on delivering high-quality experiences and value to their clients.
What are the benefits of using artificial grass for batting cages?
Artificial grass is highly durable, retaining its integrity and vibrant appearance despite heavy foot traffic. It provides a consistent playing surface that enhances performance and minimizes the risk of injuries associated with uneven ground, making it ideal for athletes practicing in batting cages.
How does artificial grass compare to natural grass in terms of durability?
Artificial grass is significantly more durable than natural grass, which can become patchy and worn from heavy use. Synthetic turf is engineered to endure intense usage without experiencing bald spots or muddy areas, allowing athletes to focus on their training without disruptions.
What are the maintenance requirements for artificial grass?
Artificial grass requires remarkably low maintenance compared to natural grass. It typically only needs a simple rinse to remove debris and occasional brushing to keep the fibers upright. This streamlined maintenance saves time and reduces long-term costs significantly.
How do the costs of maintaining artificial grass compare to natural grass?
Over a 20-year period, maintenance costs for synthetic turf range from $5,000 to $7,000, while natural grass maintenance can cost between $32,000 and $66,000 due to ongoing expenses for water, chemicals, equipment, and labor. Thus, artificial grass is a more economical choice.
What kind of customer feedback has Hall Turf received?
Customers such as Dick Bryant and Scott Sachse have praised Hall Turf for their exceptional service and quality installations, highlighting the professionalism and expertise of the team, particularly noting Brock’s attention to detail in their projects.


