Introduction
Artificial grass lawns are transforming how homeowners view outdoor aesthetics and maintenance. These synthetic solutions offer a lush, vibrant appearance throughout the year, enhancing curb appeal while significantly reducing upkeep and water consumption. As the popularity of artificial grass rises, many homeowners may question whether the investment is truly worthwhile. This article explores ten compelling reasons to consider artificial grass for residential spaces, demonstrating how it can revitalize outdoor environments while addressing common concerns regarding sustainability, safety, and cost-effectiveness.
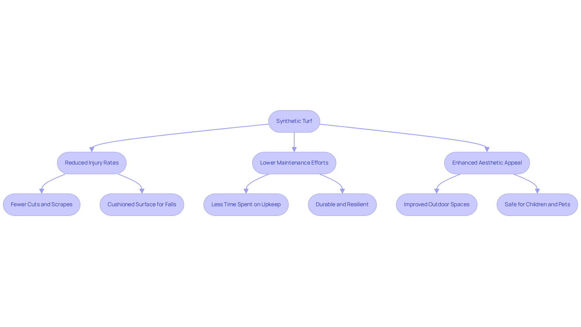
Enjoy Low Maintenance with Artificial Grass
Artificial grass lawns provide a remarkably low-maintenance alternative to traditional lawns, allowing property owners to eliminate the burdens of mowing, watering, and fertilizing. This transition not only saves valuable time but also results in significant cost reductions for lawn care services. For instance, property owners can save an average of 50% on maintenance expenses annually by switching to synthetic grass. Typically, a simple rinse or occasional brushing is all that is needed to keep its pristine appearance, making it an excellent choice for busy families.
Landscaping experts often highlight that the reduced maintenance associated with synthetic grass allows for more time dedicated to recreational activities, thereby enhancing the overall enjoyment of outdoor spaces. Additionally, with its durability and year-round appeal, artificial grass lawns represent a prudent choice for property owners aiming to simplify their lawn upkeep.
Customers have praised Hall Turf’s services, with one stating, “Brock came out, assessed my needs and devised the best solution for my putting green installation,” while another noted the professionalism and quality of the playground grass installation, saying, “They did an exceptional job, and the crew was very courteous.” These testimonials underscore Hall Turf’s reliability and expertise in providing tailored synthetic grass solutions, making it a standout option for homeowners in Kansas and Missouri.
Moreover, case studies, such as the successful implementation of artificial grass lawns at Central Dog Park, demonstrate how this type of ground cover can create a clean, mud-free environment for pets and families, further validating its advantages.

Enhance Curb Appeal with Lush Green Lawns
Synthetic turf provides a consistently lush and vibrant appearance, significantly enhancing the curb appeal of any property. Unlike natural grass, which can become patchy or brown, artificial grass lawns remain green throughout the year. This makes it an appealing choice for homeowners who wish to impress guests and potential buyers. Homes featuring synthetic grass often sell more quickly, as the neat appearance reduces buyer hesitation and leads to faster offers. Additionally, properties featuring artificial grass lawns frequently experience an increase in market value, attracting higher asking prices due to their low-maintenance landscaping.
A case study titled ‘Value Addition through Artificial Grass Lawns’ highlights that investing in artificial grass lawns not only enhances curb appeal but also boosts a property’s value. This makes it a prudent investment for individuals looking to elevate both the aesthetic and marketability of their estate. Customers such as Dick Bryant have commended Hall Turf for their expert solutions, noting how Brock assessed their needs and provided the ideal recommendation. Scott Sachse praised the exceptional work on his new putting green, highlighting Brock’s professionalism and the courteous demeanor of the crew. Les Boatright expressed satisfaction with the attention to detail and timely execution of his project, underscoring Hall Turf’s commitment to quality service.

Benefit from Durable and Weather-Resistant Turf
Artificial turf is engineered to endure severe weather conditions, such as intense heat, heavy rain, and snow. Its advanced UV stabilization technology guarantees that it retains its vibrant color and structural integrity even under harsh sunlight, making it a dependable choice for homeowners. In contrast to natural grass, which often struggles in extreme weather, artificial turf remains resilient, offering a lush, green landscape throughout the year.
Modern installations are equipped with efficient drainage systems that prevent water accumulation, effectively eliminating mud and puddles during heavy rainstorms. Furthermore, artificial grass can withstand temperatures that may cause natural grass to brown or enter dormancy, ensuring a consistently appealing lawn. This durability enables property owners to enjoy a beautiful outdoor space with artificial grass lawns, free from the seasonal deterioration associated with conventional turf.
With weather resistance ratings that frequently surpass those of natural vegetation, artificial grass lawns emerge as a prudent investment for maintaining a visually appealing landscape, regardless of the elements.

Conserve Water and Promote Sustainability
Transitioning to synthetic turf can conserve a significant amount of water annually for property owners. Unlike natural grass, which requires regular irrigation-often consuming between 20,000 to 30,000 gallons per season for a typical 1,000-square-foot lawn-synthetic grass requires no watering at all. This makes it an eco-friendly choice that conserves precious water resources. In fact, homeowners can save over 99,000 gallons annually by opting for synthetic turf, which not only maintains a lush, green appearance year-round but also alleviates the strain on local water supplies, particularly in regions facing drought conditions.
The environmental benefits extend beyond water savings. Synthetic turf eliminates the need for nearly a billion pounds of harmful pesticides and fertilizers, thereby reducing chemical runoff that can pollute waterways. Additionally, it effectively manages stormwater, minimizing flooding and erosion while allowing rainwater to percolate into the soil. As communities increasingly adopt synthetic grass solutions, they contribute to broader sustainability goals, positioning synthetic turf as a key player in responsible resource management.
With the average American using between 100 and 175 gallons of water daily, the shift to artificial grass not only supports individual conservation efforts but also has a cumulative positive impact on the environment. The demand for sod has surged in regions experiencing water shortages, highlighting its role as a practical solution for homeowners seeking to preserve attractive landscapes without compromising sustainability. Homeowners are encouraged to consider synthetic turf as a viable option for their landscaping needs.
Brock from Hall Turf has received praise for his expertise and attention to detail, ensuring that each installation meets the highest standards of quality and customer satisfaction. As Scott Sachse noted, the team was not only talented but also professional and polite, making the transition to synthetic turf a seamless experience.

Ensure a Safe Play Area for Kids and Pets
Synthetic turf serves as a safe substitute for play areas, offering a chemical-free environment that significantly reduces the risk of injuries. Its soft surface is designed to cushion falls, making it particularly suitable for children at play. Research shows that playgrounds utilizing synthetic turf have seen a notable decrease in injury rates, particularly concerning falls, which are the leading cause of playground injuries. For instance, schools that transitioned to synthetic turf reported fewer incidents of cuts and scrapes compared to traditional surfaces like wood mulch, which can cause abrasions and splinters.
Many artificial grass lawns are specifically engineered for playgrounds, ensuring compliance with safety standards for impact absorption. This design allows children to play freely without the constant concern of injury. Noteworthy examples include installations in various school districts, where the adoption of artificial grass lawns has transformed outdoor spaces into safer environments for children. The Blue Springs School District, for example, replaced wood mulch with artificial grass lawns across all its playgrounds, resulting in a safer and more enjoyable play experience for students.
In addition to safety, synthetic turf minimizes maintenance efforts, enabling custodians to focus on keeping play areas clean and secure. With its durability and resilience, artificial grass lawns not only enhance the aesthetic appeal of playgrounds but also provide a long-lasting solution that supports active play for both children and pets.

Save Money on Lawn Care and Maintenance
Investing in artificial grass lawns offers property owners significant long-term savings. By removing the need for mowing, watering, and fertilizing, costs can be drastically reduced. Homeowners can save an average of 75% on their water bills, leading to substantial annual savings. The durability of premium synthetic grass ensures that replacements and repairs are infrequent, further enhancing its cost-effectiveness. Many property owners report recovering between 70% to 100% of their investment in synthetic grass due to these savings.
For instance, a property owner who installed synthetic grass in their backyard noted a reduction in maintenance costs and an increase in property value, making it a wise financial decision for those looking to improve their outdoor spaces. Brock from Hall Turf has received commendations for his outstanding service, with clients like Dick Bryant mentioning that he assessed their needs and provided an ideal solution. Scott Sachse praised the professionalism and promptness of Brock and his team during the installation of a putting green.
With proper installation and maintenance, including options for playground turf and pet areas, artificial turf not only creates an attractive lawn but also represents a smart investment that yields returns over time.

Utilize Versatile Turf for Various Applications
Artificial grass lawns extend beyond traditional applications, offering a range of solutions that cater to the diverse needs of property owners. Approximately 30% of property owners are now opting for synthetic grass in non-lawn settings, underscoring its growing appeal for various uses. For example, it can convert playgrounds into safe, soft play areas and provide a durable surface for pet zones that stay clean and mud-free. Furthermore, homeowners are increasingly installing professional-grade putting greens, enabling recreational enjoyment right in their backyards.
The innovative applications of synthetic grass also enhance the aesthetics of outdoor spaces. Landscape designers have observed its effective use on balconies and terraces, delivering a lush, green appearance without the maintenance requirements of natural grass. One designer noted, “Artificial turf can turn any outdoor area into a vibrant oasis, perfect for relaxation or entertaining guests.”
Additionally, artificial grass lawns are being incorporated into commercial landscapes, where they not only lower maintenance costs but also ensure a consistently green appearance throughout the year. This versatility positions it as an ideal choice for homeowners aiming to create unique, functional outdoor environments that reflect their personal style and enhance property value.

Enjoy Year-Round Greenery and Aesthetics
Artificial grass is notable for its ability to maintain a vibrant green appearance year-round, regardless of weather conditions. Homeowners can enjoy a beautiful lawn with artificial grass lawns, avoiding the seasonal challenges that often affect natural turf, such as unsightly browning in winter or patchiness during the summer months.
A significant percentage of property owners express satisfaction with the aesthetics of their artificial grass lawns, noting how it consistently enhances their property’s appeal. Many have shared positive experiences, emphasizing how their artificial grass lawns stay lush and inviting, even in harsh climates.
This durability not only adds to the visual charm of their homes but also reduces the stress associated with seasonal lawn care, allowing families to enjoy their outdoor spaces throughout the year.
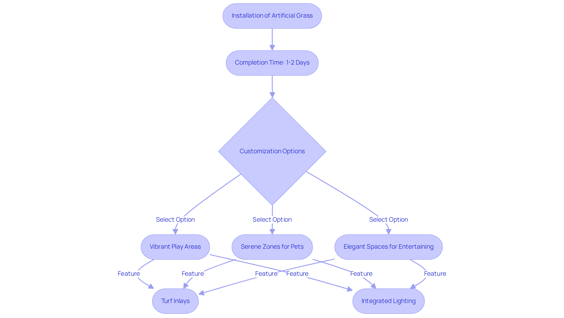
Experience Easy Installation and Customization
The installation of artificial grass lawns is a quick process, typically completed within one to two days, depending on the size of the area. This efficiency allows homeowners to enjoy their new outdoor spaces almost immediately. A key feature of synthetic grass is its high degree of customization, which enables unique designs tailored to individual preferences and property layouts. Homeowners can select from a variety of colors, textures, and styles to create visually appealing landscapes that complement their homes.
For example, personalized grass projects have transformed backyards into:
- Vibrant play areas for children
- Serene zones for pets
- Elegant spaces for entertaining
With options such as turf inlays and integrated lighting, the possibilities are extensive. This adaptability not only enhances visual appeal but also ensures that each installation meets the specific needs of the homeowner, making synthetic turf a versatile choice for any outdoor environment.

Trust Hall Turf for Quality Artificial Grass Solutions
Hall Turf is dedicated to providing the best experience and value for clients seeking artificial grass lawns. As a leading supplier of synthetic turf solutions, Hall Turf is recognized for its unwavering commitment to quality and customer satisfaction. With over 15 years of experience and more than 500 successful installations in the Kansas City metro area, homeowners can trust Hall Turf to enhance their outdoor spaces. Each project is executed by certified crews, ensuring precision and attention to detail that results in enduring beauty and functionality.
Testimonials from satisfied clients underscore Hall Turf’s reputation for exceeding expectations, establishing it as the preferred choice for those seeking high-quality synthetic grass solutions. As Dick Bryant states, “When I required a solution to my landscaping problem, Brock came out, assessed my needs and proposed the best resolution.” David Watson adds, “He and his crew nailed the entire process, from the green to how fast the green was.” This reflects the increasing recognition of the environmental benefits of artificial grass lawns, which can conserve water and reduce maintenance needs.
Conclusion
In conclusion, selecting artificial grass is not merely a practical investment; it signifies a commitment to sustainable living and responsible resource management. Homeowners should weigh the long-term benefits of synthetic turf, as it enhances outdoor aesthetics while promoting a lifestyle that prioritizes efficiency and environmental stewardship. By embracing artificial grass, any property can be transformed into a verdant oasis, making it an optimal choice for contemporary landscaping needs.
Frequently Asked Questions
What are the maintenance benefits of artificial grass compared to traditional lawns?
Artificial grass requires significantly less maintenance than traditional lawns, eliminating the need for mowing, watering, and fertilizing. Property owners can save an average of 50% on maintenance expenses annually by switching to synthetic grass, which typically only requires a simple rinse or occasional brushing.
How does artificial grass enhance outdoor enjoyment for property owners?
The reduced maintenance associated with synthetic grass allows property owners to spend more time on recreational activities, enhancing their overall enjoyment of outdoor spaces.
What are the aesthetic advantages of synthetic turf?
Synthetic turf provides a consistently lush and vibrant appearance, enhancing the curb appeal of any property. Unlike natural grass, artificial grass remains green throughout the year, making it an appealing choice for homeowners looking to impress guests and potential buyers.
How does artificial grass impact property value and marketability?
Homes featuring artificial grass often sell more quickly and can command higher asking prices due to their low-maintenance landscaping and improved curb appeal. Investing in artificial grass lawns can boost a property’s value and marketability.
How does artificial turf perform in various weather conditions?
Artificial turf is designed to withstand severe weather conditions, including intense heat, heavy rain, and snow. Its advanced UV stabilization technology ensures it retains its color and integrity, while modern installations feature efficient drainage systems to prevent water accumulation.
What testimonials highlight the quality of services provided by Hall Turf?
Customers have praised Hall Turf for their expertise and professionalism. Testimonials include satisfaction with tailored solutions for putting green installations and playground grass, emphasizing the quality of work and courteous service provided by the crew.
Can you provide an example of artificial grass benefiting a community space?
A case study at Central Dog Park demonstrated that artificial grass creates a clean, mud-free environment for pets and families, showcasing its advantages in community settings.


