Introduction
The shift towards environmentally friendly artificial grass signifies a growing commitment among homeowners to embrace sustainable landscaping practices. As concerns about water conservation and ecological impact rise, synthetic turf presents a viable solution that conserves resources while enhancing outdoor aesthetics. However, with the increasing popularity of this alternative, questions remain regarding its true environmental benefits and the misconceptions that accompany it.
What motivates homeowners to adopt this trend, and how does artificial grass align with their aspirations for a greener future?
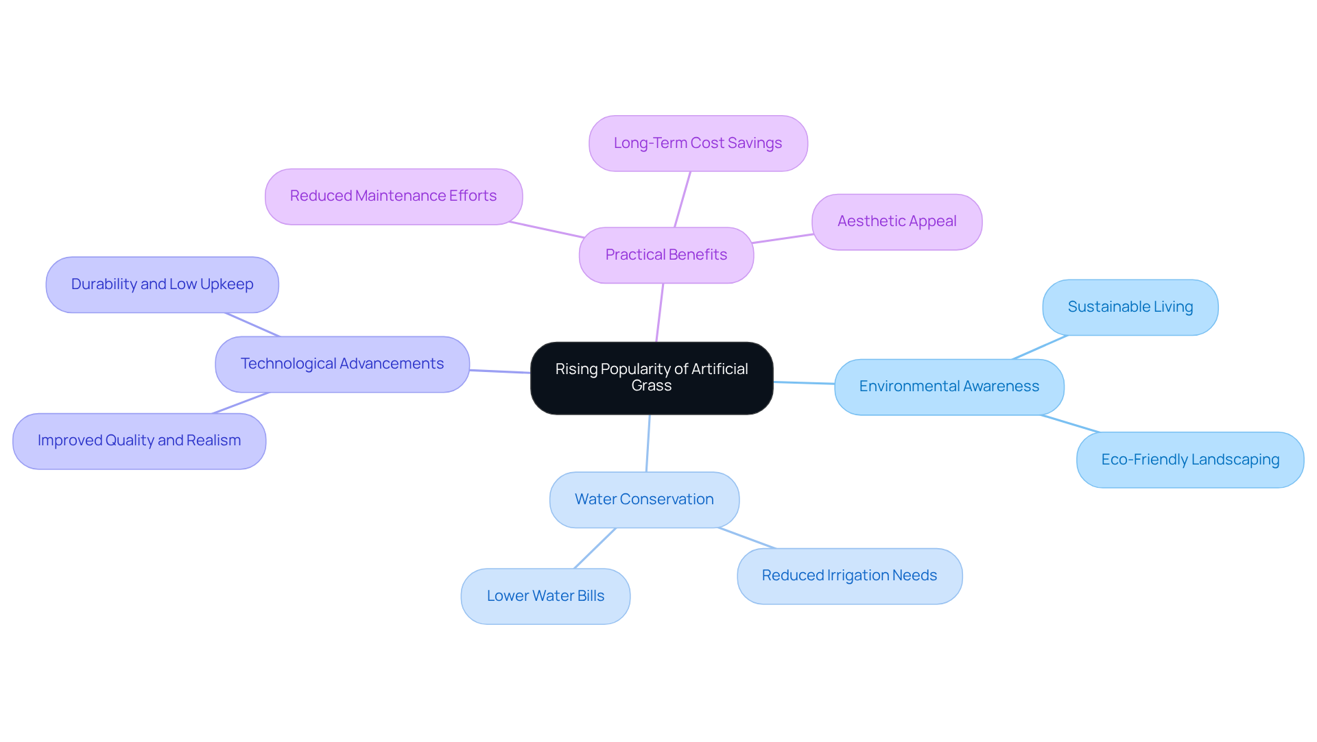
Explore the Rising Popularity of Artificial Grass
The popularity of synthetic turf among property owners has surged in recent years, primarily due to increased environmental awareness and the pressing need for water conservation. As drought conditions become more common, many individuals are opting for synthetic alternatives that significantly lessen irrigation requirements. This movement towards eco-friendly landscaping solutions, such as environmentally friendly artificial grass, illustrates a broader trend of sustainable living, where homeowners prioritize choices that reduce their environmental impact.
Technological advancements have played a crucial role in enhancing the quality and realism of synthetic turf, making it an appealing option for those looking to improve their outdoor spaces without the maintenance associated with natural grass. The durability and low upkeep of synthetic turf not only save time and resources but also result in long-term cost savings, further encouraging its adoption.
Testimonials from property owners underscore the practical benefits of synthetic turf, with many noting its aesthetic appeal and environmental advantages. For example, families have reported lower water bills and reduced time spent on lawn maintenance, allowing them to fully enjoy their outdoor areas. As environmental concerns continue to shape consumer preferences, the trend towards environmentally friendly artificial grass is expected to grow, making it a sustainable and attractive alternative for modern landscaping needs.

Understand the Environmental Benefits of Artificial Grass
Artificial grass offers significant environmental benefits that appeal to property owners aiming to lessen their ecological impact. One of the primary advantages is its remarkable ability to conserve water; studies show that homeowners can save between 20,000 and over 80,000 gallons annually by switching to artificial grass, depending on the size of their yard. This change can lead to a reduction of up to 70% in water consumption compared to traditional lawns.
Moreover, synthetic turf eliminates the necessity for harmful pesticides and fertilizers, which can seep into local waterways, disrupting ecosystems and endangering aquatic life. By minimizing the use of gas-powered lawn maintenance equipment, homeowners can further lower their carbon emissions, contributing to cleaner air and a healthier environment.
These advantages not only resonate with eco-conscious consumers but also align with broader sustainability initiatives, positioning synthetic turf as a responsible choice for modern landscaping.

Assess the Long-Term Sustainability of Artificial Grass
Property owners evaluating synthetic turf often consider its long-term viability compared to conventional lawns. High-quality synthetic turf typically lasts between 15 to 25 years, depending on usage and maintenance, making it a durable investment. In contrast to natural turf, which requires frequent reseeding and is prone to damage, synthetic turf retains its appearance and functionality with minimal upkeep. Regular maintenance, such as cleaning and occasional infill replenishment, is generally sufficient to keep it in optimal condition.
Furthermore, advancements in materials and manufacturing processes have introduced environmentally friendly artificial grass options that incorporate recycled materials, enhancing the sustainability of these products. For instance, when Dick Bryant faced a lawn issue, Brock assessed his needs and provided an ideal solution. This combination of longevity and reduced maintenance makes environmentally friendly artificial grass an attractive option for those seeking a practical and responsible landscaping solution.
Scott Sachse also expressed appreciation for the exceptional work done by Brock and his crew in installing a putting green, emphasizing their professionalism and responsiveness. These testimonials reflect the positive experiences of customers who have chosen Hall Turf for their artificial turf needs.

Address Common Misconceptions About Artificial Grass
Synthetic turf, while gaining popularity, is often clouded by misconceptions that can mislead homeowners. A common myth claims that synthetic turf harms the environment; however, research shows it can significantly reduce water usage and eliminate the need for harmful chemical fertilizers and pesticides. For example, natural lawns in the U.S. consume over 70 million tons of fertilizers and pesticides each year, leading to considerable environmental damage, including bird fatalities and pet poisonings. In contrast, synthetic turf does not require such chemicals, fostering a healthier ecosystem.
Concerns regarding the safety of synthetic grass for children and pets are also prevalent. Modern synthetic grass is designed with safety in mind, using non-toxic materials and incorporating shock-absorbing features that greatly diminish injury risks. Studies have shown that quality installations of synthetic turf provide cushioned surfaces, making them suitable for playgrounds and sports fields.
Another misconception is that synthetic turf appears unnatural or is of low quality. However, advancements in manufacturing have produced highly realistic options that closely mimic natural vegetation in color, texture, and growth patterns. This realism not only boosts curb appeal but also attracts buyers looking for low-maintenance landscapes. By addressing these misunderstandings, homeowners can make informed choices about incorporating artificial grass into their outdoor spaces, ultimately benefiting both their properties and the environment.

Conclusion
The shift towards environmentally friendly artificial grass among homeowners signifies a crucial evolution in sustainable landscaping practices. As ecological awareness increases, property owners are actively pursuing solutions that not only beautify their outdoor spaces but also positively impact the environment. This trend underscores a commitment to reducing water usage, eliminating harmful chemicals, and promoting long-term sustainability in landscaping choices.
Insights from recent discussions indicate that synthetic turf conserves significant amounts of water, minimizes the reliance on pesticides and fertilizers, and lowers carbon emissions linked to lawn maintenance. Homeowners enjoy the durability and low maintenance of artificial grass, making it a practical investment that aligns with eco-conscious values. Furthermore, addressing common misconceptions about synthetic turf highlights its safety and aesthetic appeal, reinforcing its viability as an alternative to natural grass.
Ultimately, the transition to environmentally friendly artificial grass is not merely a trend; it represents a necessary advancement in landscaping practices. By adopting this sustainable option, homeowners can contribute to healthier ecosystems while reaping the numerous benefits that synthetic turf provides. Choosing artificial grass is a step towards a greener future-one that harmonizes beauty, practicality, and environmental responsibility.
Frequently Asked Questions
Why has the popularity of artificial grass increased in recent years?
The popularity of synthetic turf has surged due to increased environmental awareness and the need for water conservation, especially as drought conditions become more common.
What are the environmental benefits of using synthetic turf?
Synthetic turf significantly reduces irrigation requirements, making it an eco-friendly landscaping solution that helps homeowners lessen their environmental impact.
How do technological advancements affect synthetic turf?
Technological advancements have enhanced the quality and realism of synthetic turf, making it a more appealing option for improving outdoor spaces without the maintenance associated with natural grass.
What are the practical benefits of synthetic turf for property owners?
Property owners benefit from the durability and low upkeep of synthetic turf, which saves time and resources, leading to long-term cost savings.
What do testimonials from property owners say about synthetic turf?
Testimonials highlight the aesthetic appeal and environmental advantages of synthetic turf, with many families reporting lower water bills and reduced time spent on lawn maintenance.
How is the trend towards artificial grass expected to evolve in the future?
As environmental concerns continue to shape consumer preferences, the trend towards environmentally friendly artificial grass is expected to grow, making it a sustainable and attractive alternative for modern landscaping needs.


