Introduction
Creating a backyard putting green is not merely a trend; it represents a valuable enhancement that boosts both leisure and property value. Homeowners are increasingly looking to combine functionality with aesthetic appeal in their outdoor spaces, making the idea of a personal golf practice area particularly attractive.
However, as the popularity of these installations grows, so does the need to understand the essential features and maintenance practices that ensure their longevity and enjoyment. Homeowners can explore innovative ideas to design the ideal backyard putting green that aligns with their needs while enriching their outdoor experience.
Define Backyard Putting Greens: Features and Benefits
A backyard golf practice area is a carefully designed space within a residential yard that incorporates putting green ideas for backyard to replicate the conditions of a professional golf course. Typically constructed with high-quality synthetic grass, these surfaces provide a smooth, consistent area ideal for honing stroke skills. Homeowners have the flexibility to customize the size and shape of their lawns by incorporating putting green ideas for backyard, along with features such as slopes, undulations, and even elements like sand traps or water hazards to enrich the practice experience.
The advantages of establishing a backyard golf surface are substantial. They not only provide a convenient space for golf practice but also significantly enhance the aesthetic appeal of the property. In fact, integrating outdoor leisure elements like golf areas can increase property value by an impressive 24%. This makes them a wise investment for homeowners aiming to boost their property’s marketability.
Moreover, artificial grass for golf courses requires minimal maintenance compared to natural turf, eliminating labor-intensive tasks such as weekly mowing and seasonal fertilizing. This reduction in upkeep not only conserves time and money but also promotes a healthier landscape with lower chemical inputs. As landscape architects emphasize, a well-designed golf practice area achieves a balance between exceptional playability and striking visual composition, making it a valuable addition to any outdoor space.
Successful installations by Hall Turf have transformed backyards into vibrant entertainment zones by implementing putting green ideas for backyard activities, enabling families to participate in various events, from friendly competitions to practice drills. For instance, one homeowner expressed gratitude for Brock’s expertise, noting how he assessed their needs and provided the perfect solution for their turf installation. Another satisfied customer praised the professionalism and responsiveness of Brock and his team, highlighting the exceptional quality of the work performed. These areas not only encourage outdoor activity but also foster family interaction, making them a versatile feature that appeals to both golf enthusiasts and casual users alike.

Explore the Popularity of Backyard Putting Greens in Home Design
In recent years, putting green ideas for backyard have emerged as a significant trend in contemporary home design, driven by the increasing popularity of golf as a leisure activity. This trend highlights homeowners’ desire for outdoor spaces that blend functionality with aesthetic appeal, fostering environments ideal for relaxation and entertainment. The COVID-19 pandemic has shifted priorities towards home-based leisure activities, resulting in a notable rise in demand for personal golf areas. As families strive to create enjoyable outdoor settings, incorporating putting green ideas for backyard stands out as an optimal solution, offering both a space for practice and a venue for social gatherings.
Statistics indicate that golf participation rates surged during the pandemic, with over 41 million golfers recorded in the U.S. in 2023, reflecting a 12% increase since 2019. This heightened interest has led to a rise in backyard installations, as homeowners explore putting green ideas for backyard to convert unused yard space into functional entertainment areas. The appeal of a golf area, such as putting green ideas for backyard, extends beyond its recreational benefits; it also enhances property aesthetics and increases home value, making it a sought-after addition for many homeowners.
As Dick Bryant noted, “When I needed a solution to my turf issue, Brock came out, evaluated my needs and came up with the best solution. I went with his advice and the recommendation was perfect!” Additionally, Scott Sachse expressed gratitude, stating, “A huge thank you to Brock! They recently set up a practice area for golf at our new residence, and they did an outstanding job.” With the added environmental benefits of synthetic turf, which conserves water and reduces maintenance emissions, the outdoor practice area is not merely a luxury but a practical investment for eco-conscious homeowners.
At Hall Turf, our experienced team, led by experts like Brock, ensures that each installation meets the highest standards of quality and customer satisfaction, turning your dream lawn into a reality.

Discover Innovative Design Ideas for Backyard Putting Greens
Homeowners can explore a wealth of imaginative opportunities by incorporating putting green ideas for backyard golf areas. They can choose from various styles, such as compact corner gardens that make use of underutilized spaces or multi-tiered gardens that enhance visual appeal and complexity. To elevate the experience, incorporating elements like a fire pit or seating area transforms the golf area into a multifunctional hub for entertaining.
Hall Turf has successfully established lawn areas that not only meet aesthetic preferences but also enhance outdoor environments. This is evident from satisfied clients like Scott Sachse, who praised the exceptional work of the Hall Turf team. Integrating natural elements, such as landscaping, water features, or decorative stones, further enhances the aesthetic appeal and fosters a serene environment.
For those with limited space, incorporating putting green ideas for backyard, like slim or elongated lawns, can still provide an enjoyable practice zone without overwhelming the yard. Moreover, having a personal practice area allows for year-round training, offering 24/7 access to a dedicated practice environment, which underscores the practicality of such setups. As Les Boatright noted, Hall Turf’s attention to detail and commitment to timely, budget-friendly delivery ensures that homeowners can create a turf area that serves its purpose while seamlessly enhancing their outdoor living space.

Understand Maintenance and Installation Considerations for Putting Greens
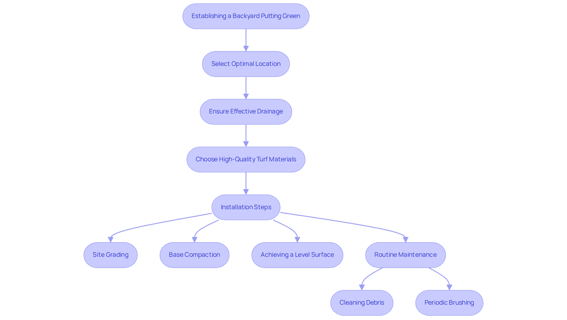
Establishing a backyard golf practice area by incorporating putting green ideas for backyard requires careful planning and execution to ensure both performance and longevity. The first step is selecting an optimal location that receives adequate sunlight and ensuring effective drainage to prevent water pooling. High-quality turf materials designed to replicate the feel of natural grass are essential for a realistic playing experience. Hall Turf specializes in the installation of PGA Tour-quality surfaces for golf, ensuring that every surface responds like those found at a country club. Our distinctive installation techniques include:
- Site grading
- Base compaction
- Achieving a perfectly level surface
All of which are crucial for the turf’s functionality.
Maintenance of artificial golf surfaces is typically minimal, requiring routine cleaning to eliminate debris and periodic brushing to maintain the turf’s pristine appearance. Infill materials play a vital role in supporting the turf fibers and enhancing playability, contributing to a smoother roll for golf balls. Homeowners should also incorporate putting green ideas for backyard early in the design process, as changing them post-installation can be challenging. With Hall Turf’s expertise and commitment to quality, homeowners can ensure their putting greens remain enjoyable and functional for years to come, as evidenced by satisfied customers like Dick Bryant and Scott Sachse.

Conclusion
Investing in a backyard putting green is not merely a trend; it represents a significant enhancement to residential spaces, improving both leisure opportunities and property value. Homeowners can create a versatile area that serves as a personal practice zone while simultaneously elevating the aesthetic appeal of their outdoor environment.
Several compelling reasons support the consideration of a backyard putting green. These include:
- Minimal maintenance requirements
- The potential for increased property value
- The ability to customize the space to meet individual preferences
Such greens can create engaging family activities and foster a relaxing atmosphere, catering to both avid golfers and casual users. Additionally, the rise in golf participation has sparked a growing interest in personal practice areas, making them a relevant and desirable feature in contemporary home design.
Ultimately, a backyard putting green enhances the overall quality of life at home. As families increasingly seek outdoor leisure activities that promote interaction and enjoyment, integrating a putting green emerges as a practical and enriching solution. This opportunity allows homeowners to create a unique outdoor oasis that combines functionality, beauty, and the joy of golf, transforming an ordinary yard into an extraordinary space.
Frequently Asked Questions
What is a backyard putting green?
A backyard putting green is a specially designed area within a residential yard that mimics the conditions of a professional golf course, typically constructed with high-quality synthetic grass to provide a smooth and consistent surface for practicing golf strokes.
What features can be included in a backyard putting green?
Homeowners can customize their backyard putting greens with various features such as slopes, undulations, sand traps, and water hazards to enhance the practice experience.
What are the benefits of having a backyard putting green?
Backyard putting greens offer a convenient space for golf practice, enhance the aesthetic appeal of the property, and can increase property value by up to 24%. They also require minimal maintenance compared to natural turf, saving time and money.
How does artificial grass for golf courses compare to natural turf?
Artificial grass requires significantly less maintenance than natural turf, eliminating tasks such as weekly mowing and seasonal fertilizing, which helps conserve time and reduces chemical inputs.
How do backyard putting greens contribute to outdoor activities?
Backyard putting greens transform outdoor spaces into vibrant entertainment zones, allowing families to engage in various events, from friendly competitions to practice drills, promoting outdoor activity and family interaction.
What feedback have customers given about backyard putting green installations?
Customers have expressed gratitude for the expertise of installers, noting their ability to assess needs and provide perfect solutions for turf installation, as well as praising the professionalism and quality of the work performed.


