Introduction
Artificial turf for basements is transforming indoor spaces, providing homeowners with a distinctive solution to enhance both aesthetics and functionality. This synthetic grass not only replicates the lush look of natural lawns but also offers a safe, low-maintenance alternative for various uses, ranging from play areas to home gyms. As the popularity of artificial turf increases, many may question:
- What are the specific benefits when selecting this innovative flooring option for basement environments?
- What considerations should be taken into account?
Defining Artificial Turf for Basements
Artificial turf for basement levels is a specialized synthetic lawn designed for indoor settings, constructed from durable, non-toxic materials that closely mimic natural grass. Unlike outdoor turf, which must withstand harsh weather conditions, artificial turf for basement focuses on aesthetics, safety, and low maintenance. This versatile flooring option, including artificial turf for basement areas, can be installed over various surfaces, such as concrete, tile, or wood, making it ideal for creating play zones, gyms, or leisure spaces within homes. Its innovative design promotes effective drainage and moisture management, ensuring it is suitable for areas that may experience humidity or occasional flooding.
The growing trend of installing artificial turf for basement areas reflects an increasing demand for versatile and functional home environments. Homeowners are recognizing the advantages of using artificial turf for basement areas, such as its ability to maintain a lush, green appearance year-round without the upkeep associated with natural grass. One homeowner remarked, “When I needed a solution to my turf issue, Brock came out, evaluated my needs, and provided the best solution. I followed his advice, and the recommendation was perfect!” Furthermore, manufacturers highlight the durability of artificial turf for basement areas, which can endure heavy foot traffic while retaining its aesthetic appeal.
As the market for artificial turf for basement areas expands, homeowners can expect a variety of options that enhance both the functionality and visual appeal of their spaces. Customers have commended Hall Turf’s Brock for his professionalism and attention to detail, ensuring that each installation meets the unique requirements of homeowners. As Scott Sachse stated, “Brock is extremely professional, timely, and responsive. The crew was beyond professional, polite, and courteous.
Exploring the Benefits of Artificial Turf in Basements
The advantages of using artificial turf for basement areas are numerous. Its soft, cushioned surface enhances safety for children and pets, significantly reducing the risk of injuries from falls. In terms of maintenance, synthetic grass stands out compared to traditional flooring options; it eliminates the need for mowing, watering, or fertilizing, which are common with natural grass. Furthermore, its resistance to stains and odors makes it an ideal choice for play areas or pet zones, ensuring a clean and inviting environment.
The visual transformation that synthetic grass provides can turn a dull lower level into a vibrant, welcoming space, ultimately increasing the overall value of the home. Many modern synthetic grass products are eco-friendly, contributing to water conservation by removing the need for natural lawn upkeep. This not only supports sustainable landscaping practices but also aligns with the increasing trend of environmentally conscious home improvements.
Home improvement specialists often highlight the low maintenance requirements of artificial turf for basement spaces as a significant advantage, particularly in busy areas. Real-world examples illustrate how homeowners have successfully reduced maintenance efforts while enjoying the aesthetic appeal and functionality of synthetic grass. In summary, incorporating synthetic grass in lower levels not only enhances the space but also represents a smart investment in property value and environmental sustainability.

Applications of Artificial Turf in Basement Environments
Artificial turf for basement environments provides a wide range of applications, making it an excellent choice for various uses. One of the most notable applications is the creation of children’s play areas, where the soft surface ensures a safe environment for play. This is particularly important, as synthetic grass can reduce impact forces by up to 40% compared to traditional flooring, providing a cushioned landing for active children.
In addition to play zones, synthetic grass is increasingly utilized in home gyms. Its cushioned flooring absorbs impact during workouts, enhancing both comfort and performance. Research indicates that incorporating organic elements, such as grass, in workout spaces can increase exercise commitment by as much as 20%, making it a valuable addition for fitness enthusiasts.
For sports lovers, synthetic grass can transform a basement into a mini indoor golf putting green or a practice area for soccer and other sports, providing a year-round training environment. Moreover, it enhances the aesthetic appeal of entertainment spaces, such as man caves or lounges, by creating a unique and inviting atmosphere.
Interior designers are increasingly recommending artificial turf for basement areas due to its versatility and low maintenance requirements. As one designer remarked, “Artificial grass not only brings a touch of nature indoors but also creates a playful and functional space that can adapt to various activities.” This adaptability allows homeowners to customize their lower levels to meet their lifestyle needs, making synthetic grass a smart choice for enhancing indoor spaces.

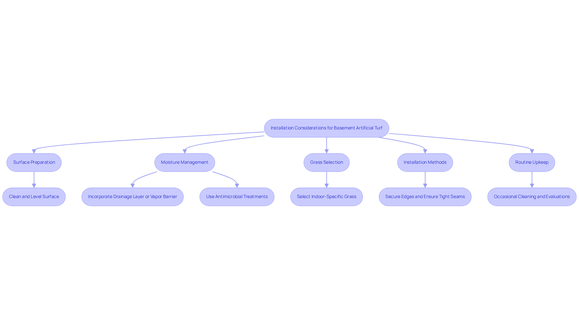
Installation Considerations for Basement Artificial Turf
Installing artificial turf for basement spaces necessitates careful consideration of several key factors. Proper surface preparation is essential; this involves thoroughly cleaning the area and ensuring it is level and free from debris. Depending on the existing flooring, incorporating a drainage layer or vapor barrier is crucial to prevent moisture accumulation, which can lead to mold or mildew issues. Statistics indicate that inadequate moisture management can significantly reduce the lifespan of indoor grass, making this step vital. Specific moisture management solutions, such as utilizing antimicrobial treatments and appropriate drainage systems, can further enhance the durability and functionality of indoor grass installations.
Selecting the appropriate type of grass is equally important. Indoor-specific products typically feature softer fibers and improved drainage capabilities, ensuring both comfort and functionality. Effective installation methods, such as securing edges and ensuring tight seams, are critical for maintaining the surface’s integrity over time. Routine upkeep, including occasional cleaning and evaluations, will help preserve the appearance and performance of artificial turf for basement spaces, ensuring it remains a valuable enhancement.
As one industry veteran noted, “There’s no magic in the turf business-cheap quotes mean corners cut,” underscoring the importance of quality installation. This sentiment is echoed by satisfied customers of Hall Turf, who have praised Brock for his professionalism and attention to detail during their projects.

Conclusion
Incorporating artificial turf into basement environments is a strategic investment that enhances safety, comfort, and property value. This innovative flooring solution not only beautifies indoor spaces but also provides a versatile, low-maintenance alternative to traditional options. By mimicking the aesthetics of natural grass, artificial turf increases the functionality of basement areas, making them safer and more enjoyable for various activities.
The benefits of artificial turf are numerous. Its safety features, ease of maintenance, and environmental advantages make it an appealing choice for homeowners. From creating child-friendly play zones to establishing home gyms and sports practice areas, the applications of synthetic grass are extensive. Thoughtful installation and effective moisture management are crucial to maximizing the longevity and performance of this flooring option.
As homeowners increasingly seek to optimize their living spaces, embracing the trend of artificial turf can lead to more functional and visually appealing areas that cater to diverse lifestyle needs. Exploring the potential of artificial turf inspires creative solutions for indoor environments, encouraging a blend of nature and innovation that enhances the overall home experience.
Frequently Asked Questions
What is artificial turf for basements?
Artificial turf for basements is a specialized synthetic lawn designed for indoor settings, made from durable, non-toxic materials that mimic natural grass.
How does artificial turf for basements differ from outdoor turf?
Unlike outdoor turf, which must withstand harsh weather conditions, artificial turf for basements focuses on aesthetics, safety, and low maintenance.
What surfaces can artificial turf for basements be installed over?
Artificial turf for basements can be installed over various surfaces, including concrete, tile, or wood.
What are some common uses for artificial turf in basements?
It is ideal for creating play zones, gyms, or leisure spaces within homes.
How does artificial turf handle moisture and humidity?
Its innovative design promotes effective drainage and moisture management, making it suitable for areas that may experience humidity or occasional flooding.
What are the benefits of using artificial turf for basements?
Benefits include maintaining a lush, green appearance year-round without the upkeep associated with natural grass, and its durability to endure heavy foot traffic while retaining aesthetic appeal.
What do homeowners think about artificial turf for basements?
Homeowners have recognized the advantages of artificial turf for basements and have commended professionals like Brock for their expertise in providing tailored solutions.
What can customers expect as the market for artificial turf for basements expands?
Customers can expect a variety of options that enhance both the functionality and visual appeal of their spaces.