Introduction
Selecting the appropriate turf for dog kennels presents a significant challenge due to the wide array of options available. It is crucial to prioritize pet-friendly materials and effective installation techniques to create a safe and enjoyable environment for dogs. Additionally, many pet owners often underestimate the importance of regular maintenance and the use of specialized cleaning products, which can greatly extend the lifespan of their turf.
To ensure that the chosen turf remains clean, safe, and durable for our furry companions, what best practices should be followed?
Select Pet-Friendly Turf Materials
When selecting turf for dog kennels, it is crucial to prioritize materials specifically designed for pets. Hall Turf provides durable, non-toxic fibers suitable for turf for dog kennels that withstand heavy foot traffic and rough play, ensuring a safe environment for your furry companions. A built-in drainage system is essential for rapid liquid drainage, which helps prevent odors and the buildup of bacteria. For instance, grass infused with antimicrobial properties significantly enhances cleanliness and safety for dogs. Brands like K9Grass are excellent choices for turf for dog kennels because of their robust construction and pet-friendly features, boasting a drainage rate of 2,000-3,000 inches per hour.
It is important to verify that the grass is free from harmful chemicals and possesses UV resistance to prevent fading and deterioration over time. Additionally, a sturdy sub-base should be established to efficiently handle pet traffic, and routine upkeep is necessary to maintain the grass in prime condition. Clients such as Dick Bryant and Scott Sachse have praised Hall Turf for their outstanding service and expertise, solidifying their reputation as a reliable option for pet-friendly grass solutions.

Implement Effective Installation Techniques
To achieve optimal results when installing turf for dog kennel, it is essential to follow a series of key steps. Begin by preparing the ground: remove any existing grass, rocks, or debris, and dig down approximately 3-4 inches to create a solid base. This foundational work is crucial for the longevity of the sod installation.
Next, lay a layer of crushed stone or gravel to promote drainage, followed by a weed barrier to prevent unwanted growth. These measures are vital for maintaining a healthy environment for the sod. When laying the sod, ensure it is stretched tightly to avoid wrinkles and seams, which can compromise the installation’s integrity. Secure the edges with landscape staples or adhesive to keep the grass in place, ensuring it remains anchored.
Finally, fill the grass with a suitable material to help the blades stand upright and improve drainage. Regularly check for any areas that may require re-securing or maintenance to ensure the surface remains in top condition. At Hall Turf, we pride ourselves on delivering exceptional service and quality installations, as evidenced by our satisfied customers who appreciate our attention to detail and commitment to excellence.

Establish Regular Maintenance Routines
To maintain the integrity of your turf for dog kennel surface, it is essential to establish a consistent cleaning routine. Begin with daily tasks, which should include:
- Promptly removing solid waste to prevent odors and the growth of bacteria.
On a weekly basis, consider:
- Rinsing the grass with a garden hose to wash away dirt and debris.
- Utilizing a synthetic bristle broom to brush the fibers, ensuring they remain upright.
Monthly, consider applying a pet-safe disinfectant to sanitize the surface and eliminate any lingering odors. Regular inspections for signs of wear or damage are crucial; addressing these issues promptly will help maintain a safe and clean environment for your pets.
At Hall Grass, we take pride in offering expert artificial grass solutions in Kansas City. Our team, led by professionals like Brock, is dedicated to delivering exceptional service and quality installations. One satisfied customer, Dick Bryant, noted, “Brock came out, evaluated my needs and came up with the best solution.” Another customer, Scott Sachse, shared, “They recently installed a putting green at our new home, and they did an exceptional job.” These testimonials reflect our commitment to ensuring that your pet areas, such as turf for dog kennel, are not only functional but also safe and enjoyable for your furry friends.

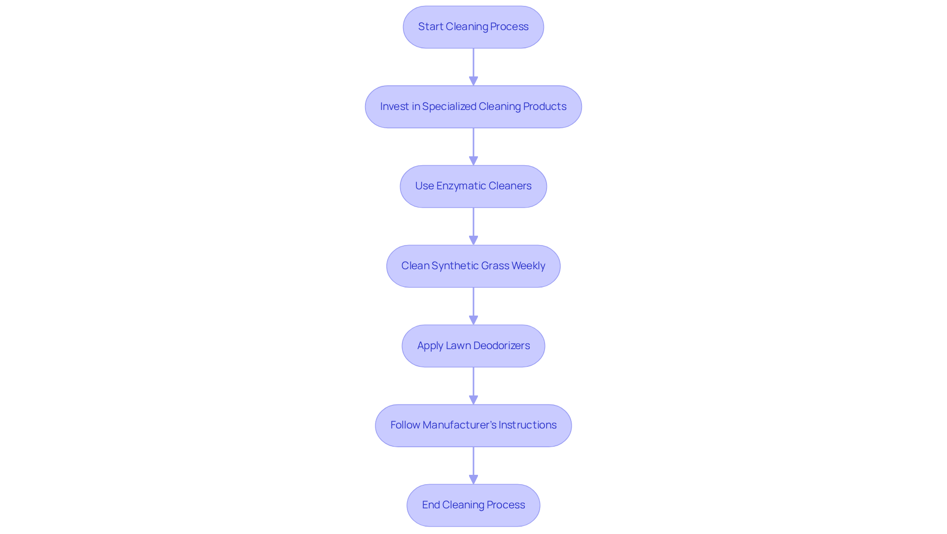
Utilize Specialized Turf Cleaning Products
To effectively manage odors and maintain cleanliness in dog kennels, investing in specialized cleaning products designed for synthetic surfaces is essential. Enzymatic cleaners are particularly beneficial as they break down organic waste and eliminate odors at their source. For instance, products like ProVetLogic Kennel & Turf Care are specifically formulated to keep pet surfaces clean and fresh.
Industry experts suggest that cleaning artificial grass can extend its lifespan and usability, making regular maintenance crucial. It is recommended to clean synthetic grass at least once a week to preserve its appearance and reduce unpleasant odors. Additionally, using lawn deodorizers that are safe for animals can help maintain a pleasant atmosphere when applied consistently. Always follow the manufacturer’s instructions for application to achieve optimal results and ensure the safety of your pets.
Regular cleaning not only enhances the appearance of the turf but also contributes to a healthier environment for your furry friends. As Dick Bryant noted, ‘Brock emerged, assessed my requirements and devised the optimal solution,’ underscoring the tailored service offered by the company.
At Hall Turf, our team, led by professionals like Brock, is committed to providing expert advice and solutions tailored to your needs, ensuring that your pet areas remain clean and enjoyable.

Conclusion
In conclusion, selecting the appropriate turf for dog kennels is vital for fostering a safe and enjoyable environment for pets. By focusing on pet-friendly materials, employing effective installation methods, and establishing consistent maintenance routines, kennel owners can create a durable and hygienic space for their furry companions.
This article underscores the significance of choosing high-quality, non-toxic turf that incorporates robust drainage systems and antimicrobial features. Furthermore, proper installation techniques and regular upkeep – such as daily waste removal and routine cleaning with enzymatic products – are essential for preserving the turf’s integrity and appearance. This comprehensive strategy not only extends the turf’s lifespan but also supports the health and well-being of the dogs that utilize it.
Ultimately, dedicating time and resources to the selection and maintenance of the right turf can greatly enhance the quality of life for pets in kennels. By adhering to these best practices, kennel owners can cultivate a clean, safe, and enjoyable environment that satisfies the needs of both pets and their owners, ensuring a happy and healthy experience for all.
Frequently Asked Questions
What materials should be prioritized when selecting turf for dog kennels?
When selecting turf for dog kennels, it is crucial to choose materials specifically designed for pets, such as durable, non-toxic fibers that can withstand heavy foot traffic and rough play.
Why is a built-in drainage system important for pet-friendly turf?
A built-in drainage system is essential for rapid liquid drainage, helping to prevent odors and the buildup of bacteria, which enhances the cleanliness and safety for dogs.
What are some features of high-quality pet-friendly turf?
High-quality pet-friendly turf should have antimicrobial properties, be free from harmful chemicals, possess UV resistance to prevent fading, and have a robust construction that allows for efficient drainage.
What is the drainage rate of recommended turf brands like K9Grass?
Brands like K9Grass boast a drainage rate of 2,000-3,000 inches per hour, making them excellent choices for turf in dog kennels.
What should be considered for the sub-base of pet-friendly turf?
A sturdy sub-base should be established to efficiently handle pet traffic, ensuring the turf remains intact and functional over time.
Is routine upkeep necessary for maintaining pet-friendly turf?
Yes, routine upkeep is necessary to maintain the grass in prime condition and ensure it remains safe and clean for pets.
What do clients say about Hall Turf’s services?
Clients such as Dick Bryant and Scott Sachse have praised Hall Turf for their outstanding service and expertise, reinforcing their reputation as a reliable option for pet-friendly grass solutions.