Introduction
Transforming an apartment balcony into a vibrant oasis is achievable with the innovative solution of artificial turf. This guide examines the numerous benefits synthetic grass offers urban dwellers, including its lush aesthetic appeal and low-maintenance requirements, making it an ideal choice for busy residents.
However, challenges may arise during installation, as with any home improvement project. What common pitfalls should be anticipated, and how can they be effectively managed to ensure a successful transformation?
Understand the Benefits of Turf for Apartment Balconies
Installing turf for apartment balcony presents numerous advantages that can significantly enhance your living space.
-
Aesthetic Appeal: Artificial turf offers a vibrant, green appearance that transforms your balcony into a mini oasis within the urban environment. This lush look not only beautifies the area but also fosters a welcoming atmosphere for relaxation and social gatherings.
-
Low Maintenance: In contrast to natural grass, synthetic grass demands minimal upkeep. There’s no need for mowing, watering, or fertilizing, making it an ideal choice for busy apartment residents who desire an attractive outdoor space without the burdens of traditional lawn care.
-
Safety: Many synthetic grass options prioritize safety, particularly for children and pets. Made from non-toxic materials, these surfaces can be installed with padding to cushion falls, ensuring a secure play area. Hall’s products are designed with these safety features in mind, providing reassurance for families.
-
Durability: High-quality synthetic grass is engineered to endure various weather conditions, preserving its beauty year-round without fading or wilting. Hall’s synthetic grass products resist UV damage and high winds, making them a reliable investment for city terraces.
-
Environmental Benefits: By conserving water and eliminating the need for harmful pesticides and fertilizers, synthetic grass presents an eco-friendly alternative for urban living. Choosing turf for apartment balcony from Hall Turf not only enhances your outdoor area but also contributes to a greener environment.
Understanding these benefits illustrates how synthetic grass can effectively transform your outdoor space into a practical and inviting area, enhancing both your lifestyle and the visual appeal of your apartment.

Gather Necessary Tools and Materials for Installation
Before initiating the setup of turf for apartment balcony, it is crucial to gather the necessary tools and supplies to ensure a successful project.
Tools:
- Utility knife or turf cutter: This tool is essential for accurately cutting the turf to fit the dimensions of your balcony.
- Measuring tape: A measuring tape is vital for obtaining precise measurements of the area designated for grass installation.
- Straight edge or level: This ensures that the surface is even and flat, which is critical for a seamless installation.
- Broom or vacuum: These tools are used to clean the balcony surface before laying the grass, preventing debris from affecting adhesion.
- Adhesive or grass tape: This is necessary for securing the edges of the grass, ensuring it remains in place over time.
Materials:
- Artificial turf: Choose high-quality turf that meets your aesthetic preferences and functional needs. Look for options designed to endure sun exposure and heavy foot traffic.
- Drainage layer (if necessary): This layer is important for preventing water pooling and ensuring proper drainage, particularly on balconies where water can accumulate.
- Weed barrier: While not always essential, a weed barrier can help prevent unwanted plants from growing through the grass. It is advisable to select a pet-safe option if you have animals.
- Infill material (optional): Adding infill can help weigh down the surface and provide additional cushioning, enhancing comfort and stability.
Preparing these tools and materials in advance will streamline your setup process, allowing you to create an attractive and functional outdoor space that enhances the charm of your terrace.

Follow Step-by-Step Instructions for Turf Installation
Transforming your apartment terrace with turf for apartment balcony can create a vibrant outdoor space. To achieve a successful installation, follow these detailed steps:
-
Prepare the Surface: Begin by thoroughly cleaning the outdoor area. Remove any debris, dirt, or existing flooring that may obstruct the grass installation. This step is essential to prevent mold and mildew growth, ensuring a healthy environment.
-
Measure and Cut the Turf: Utilize a measuring tape to determine the dimensions of your outdoor space. Cut the sod to fit, allowing for a slight overhang at the edges to ensure complete coverage.
-
Lay Down a Drainage Layer: If your balcony lacks adequate drainage, consider installing a drainage layer. This addition will help prevent water accumulation, which can lead to damage and mold.
-
Install the Grass: Roll out the grass on the prepared surface, ensuring it lies flat without wrinkles or folds. If necessary, use adhesive or grass tape to secure the edges, promoting a seamless appearance.
-
Secure the Grass: Employ landscape anchors or nails to fasten the grass around the perimeter, ensuring it remains in place even in windy conditions.
-
Add Infill (if applicable): If your grass requires infill, spread it uniformly over the area. This will add weight, provide cushioning, and help the grass blades stand upright for a natural look.
-
Final Touches: Trim any excess grass and ensure all edges are secured. Brush the grass fibers to help them stand upright, enhancing the overall aesthetic.
By following these steps, you can create a beautiful and functional outdoor space on your balcony using turf for apartment balcony, enhancing both its usability and visual appeal.

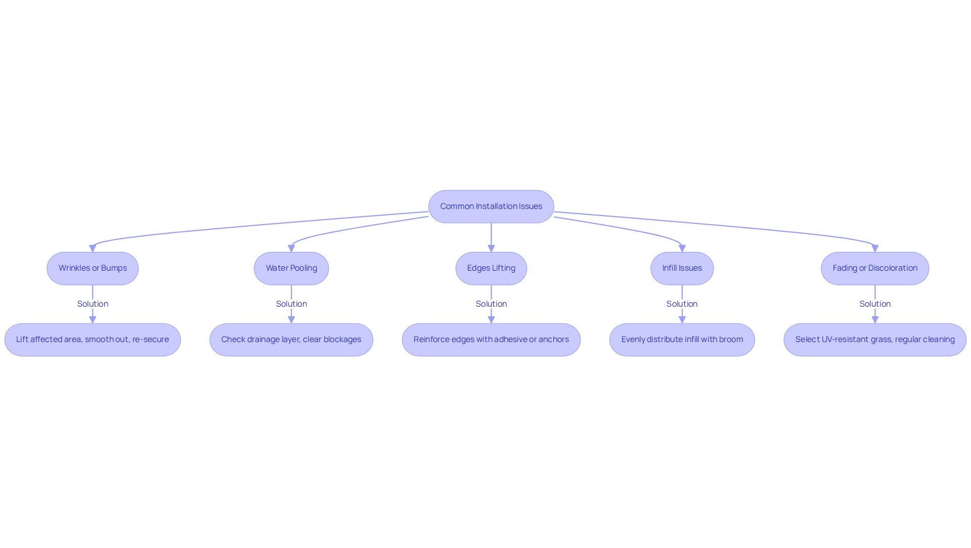
Troubleshoot Common Installation Issues
When installing artificial turf, several common issues may arise. Understanding how to troubleshoot these effectively is essential for a successful installation.
-
Wrinkles or Bumps: These often result from improper installation. To address this, lift the affected area, smooth it out, and re-secure it to the surface. Regular maintenance can prevent these issues from becoming persistent. Brock, a professional at Hall Turf, emphasizes the importance of proper installation to avoid such problems.
-
Water Pooling: Accumulation of water on the grass indicates potential drainage problems. Ensure that the drainage layer is properly installed and that no grass is blocking the drainage holes. Proper drainage is essential for preserving the integrity of the grass and preventing damage. Clients have praised Brock for his thorough evaluations that ensure effective drainage solutions.
-
Edges Lifting: If the edges of the grass are lifting, reinforce them with additional adhesive or landscape anchors. Ensure that the grass is accurately cut to fit the balcony edges, as this will help secure it better. Customers have noted Brock’s attention to detail in securing edges during installation.
-
Infill Issues: Uneven infill can detract from the grass’s appearance and functionality. Use a broom to evenly distribute the infill across the surface, enhancing both aesthetics and performance. Brock’s expertise ensures that infill is applied correctly, improving the overall appearance of the grass.
-
Fading or Discoloration: To combat fading, select UV-resistant grass and perform regular cleaning to maintain its color and appearance. Hall Grass provides high-quality, UV-resistant options to avoid fading.
By understanding these common issues and their solutions, you can ensure a successful and durable installation of turf for apartment balcony. With Hall’s expert solutions and Brock’s professional guidance, you can achieve a beautiful and functional outdoor area that includes turf for apartment balcony. Contact Hall Turf today to learn more about our range of turf options and services tailored to your needs.

Conclusion
In conclusion, installing synthetic turf on an apartment balcony transcends mere aesthetics; it represents a strategic investment in creating a personal oasis that fosters relaxation, social interaction, and environmental stewardship. By transforming your outdoor space, you not only enhance its visual appeal but also contribute to sustainable practices through water conservation and the elimination of harmful chemicals.
The installation process involves critical steps such as:
- Surface preparation
- Accurate measurement and cutting of the turf
- Ensuring effective drainage
Addressing potential challenges like:
- Wrinkles
- Water pooling
- Uneven infill
is essential for maximizing the turf’s durability and visual appeal. With the appropriate tools, materials, and expert guidance, anyone can successfully undertake this project and reap the numerous benefits of a lush, green balcony.
Embrace the opportunity to elevate your outdoor environment. Take action today to transform your balcony into an inviting retreat that you can enjoy throughout the year.
Frequently Asked Questions
What are the aesthetic benefits of installing turf on an apartment balcony?
Artificial turf provides a vibrant, green appearance that transforms the balcony into a mini oasis, enhancing the beauty of the area and creating a welcoming atmosphere for relaxation and social gatherings.
How does turf compare to natural grass in terms of maintenance?
Synthetic grass requires minimal upkeep compared to natural grass, as it does not need mowing, watering, or fertilizing. This makes it an ideal choice for busy apartment residents who want an attractive outdoor space without the burdens of traditional lawn care.
Is synthetic grass safe for children and pets?
Yes, many synthetic grass options prioritize safety and are made from non-toxic materials. They can also be installed with padding to cushion falls, ensuring a secure play area for children and pets.
How durable is synthetic grass for apartment balconies?
High-quality synthetic grass is designed to withstand various weather conditions, maintaining its beauty year-round without fading or wilting. It resists UV damage and high winds, making it a reliable investment for city terraces.
What are the environmental benefits of using synthetic grass?
Synthetic grass helps conserve water and eliminates the need for harmful pesticides and fertilizers, making it an eco-friendly alternative for urban living. Choosing turf for an apartment balcony contributes to a greener environment.
How can synthetic grass enhance the overall living experience in an apartment?
By transforming the outdoor space into a practical and inviting area, synthetic grass enhances both the lifestyle of the residents and the visual appeal of the apartment.


