Introduction
The installation of artificial turf can significantly enhance any outdoor area, but achieving the ideal appearance and functionality relies heavily on one crucial factor: the appropriate amount of infill. The artificial turf infill calculator is an essential resource, assisting homeowners in navigating the complexities of material requirements based on the size of the area, type of grass, and desired depth. Unfortunately, many people underestimate the risks associated with inaccurate calculations, which can result in expensive errors and disappointing outcomes.
How can one guarantee that their project not only meets visual expectations but also delivers the durability and performance needed for regular use?
Understand the Purpose of an Artificial Turf Infill Calculator
An artificial turf infill calculator is essential for anyone planning to install synthetic grass. This tool, known as an artificial turf infill calculator, accurately determines the amount of infill material required by considering factors such as area size, grass type, and desired infill depth. Infill is vital for stabilizing the grass, enhancing its visual appeal, and providing cushioning for users. Using the artificial turf infill calculator helps prevent common mistakes such as underfilling or overfilling, which can lead to performance issues and higher maintenance costs. For instance, a well-adjusted covering application can significantly improve drainage and maintain the grass’s vertical stance, mimicking the natural look of vegetation.
By effectively using the artificial turf infill calculator, you can ensure that your grass installation is both functional and visually appealing, which will ultimately increase the value of your outdoor space. Moreover, research shows that synthetic grass can reduce the hourly cost of play by over 50% for heavily used facilities, making accurate material calculation even more crucial. As industry experts note, “Infill adds cushioning, shock absorption, and a stable base to artificial turf, making a critical difference in its safety and comfort.” Integrating these insights underscores the importance of employing a space estimation tool in your project.

Gather Necessary Measurements and Project Details
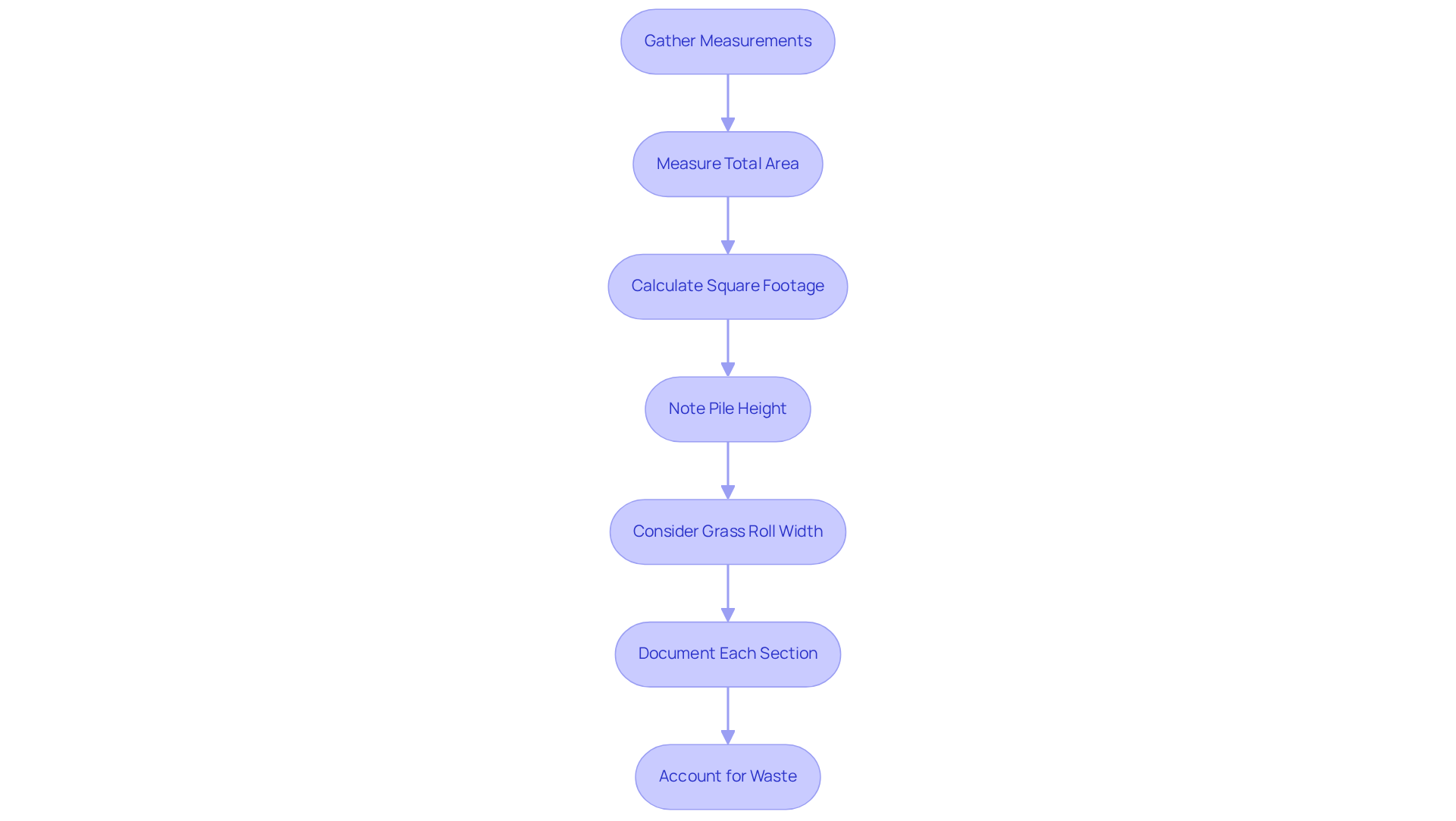
To effectively utilize the artificial turf infill calculator, gathering precise measurements and project details is crucial. Begin by measuring the total area designated for grass installation. Use a measuring tape or wheel for accuracy, and record the length and width in feet. Multiply these dimensions to determine the square footage; for example, a rectangular area measuring 25 feet by 15 feet totals 375 square feet.
Additionally, note the pile height of the grass, as this measurement directly affects the amount of infill required. It’s important to remember that synthetic grass rolls typically come in standard widths of 12 to 15 feet, which is vital for planning your layout. If your project consists of various sections or different types of grass, document each part individually to facilitate precise calculations.
Furthermore, consider potential waste from cutting grass, as this can help prevent underordering materials. As Kevin Sullivan, President and Co-Founder of Turf Network, states, “By measuring the installation area and calculating the square footage, you can accurately assess the required quantity of grass.”
This meticulous approach is essential, as the artificial turf infill calculator can provide precise measurements that significantly influence the success of your synthetic grass installation, helping to avoid issues such as mismatched seams or insufficient materials.

Input Data into the Infill Calculator
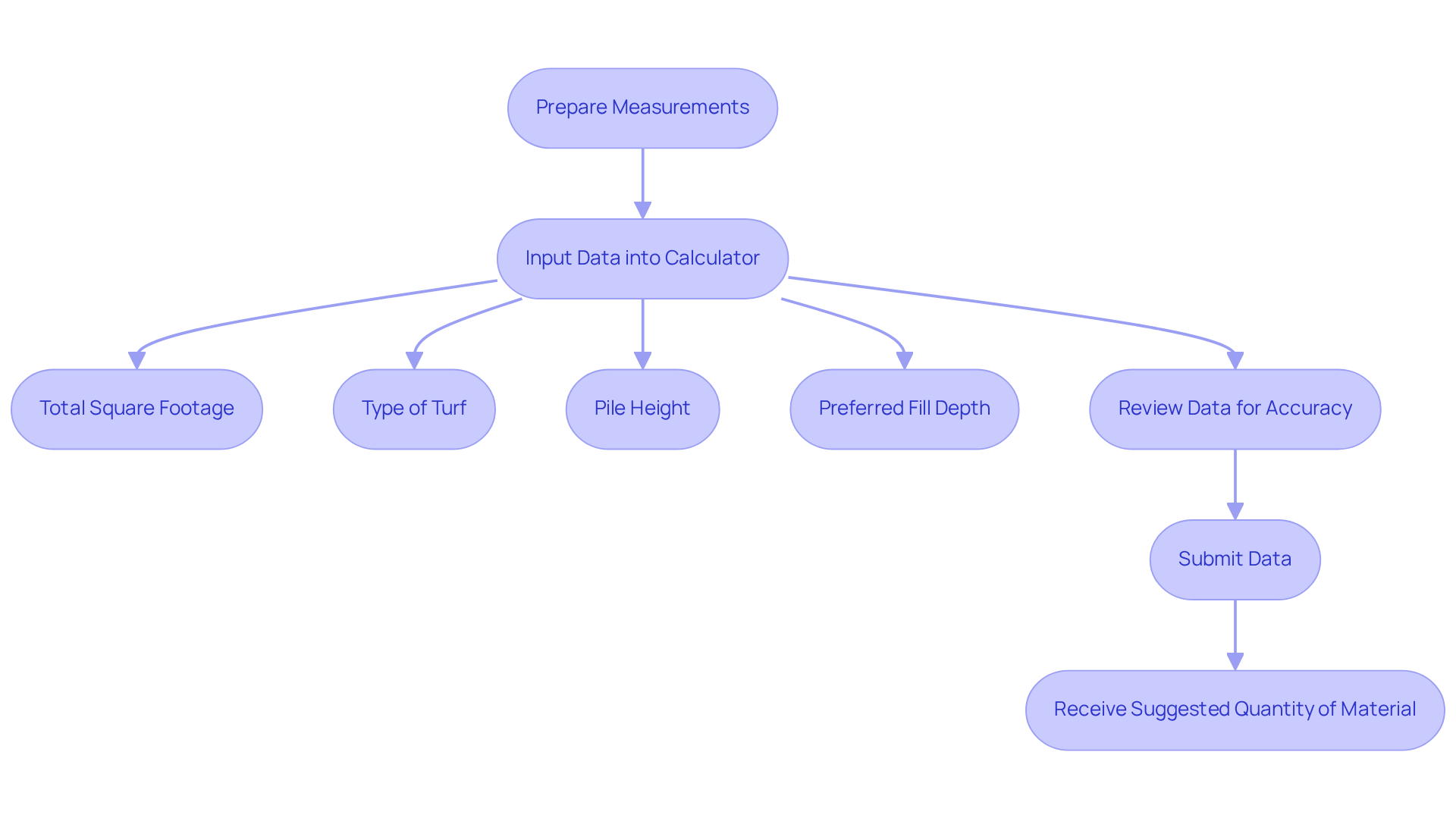
To begin, ensure your measurements are ready before entering the data into the filling tool. Most devices will require you to input the total square footage of the space, the type of turf being used, the pile height, and use an artificial turf infill calculator for accurate measurements. For instance, light traffic zones typically need 1-2 lbs of material per square foot, while moderate traffic zones may require 2-3 lbs per square foot. Additionally, some devices might ask for the preferred fill depth as indicated by the artificial turf infill calculator.
After entering this information, it is crucial to review it for accuracy before submitting. The device will analyze the data and, using an artificial turf infill calculator, provide you with the suggested quantity of material needed, usually indicated in pounds or bags. It is also important to note any specific recommendations regarding the type of filler material that works best with your chosen grass. Bella Turf emphasizes that selecting the appropriate filler can enhance the effectiveness and durability of your installation. For example, PureZEO Pro is particularly advantageous for pet owners due to its odor-absorbing properties.
Moreover, property owners have successfully utilized measurement tools to ensure their grass installations meet specific requirements, demonstrating the effectiveness of these resources in achieving optimal outcomes.

Interpret the Calculator Results for Your Project
Understanding the results from your artificial turf infill calculator is essential for a successful installation of synthetic grass. The output typically indicates the total weight of material needed for your project, often presented as a range. It is crucial to consider your specific requirements – whether the grass will be used for pets, play areas, or landscaping – when determining the optimal quantity of material to apply. For instance, pet areas may require up to 3 pounds of material per square foot to ensure hygiene and comfort, while casual home lawns generally need about 1 to 2 pounds per square foot.
Additionally, the calculator may suggest specific categories of filling materials, each influencing the grass’s performance and maintenance in different ways. Organic infills, such as walnut shells or coconut fiber, are becoming increasingly popular due to their environmental benefits and safety. In contrast, traditional options like crumb rubber and silica sand are more cost-effective but may present trade-offs regarding heat retention and odor control.
Grasping these nuances enables homeowners to make informed decisions that align with their project goals. A proper assessment of infill requirements not only enhances the longevity and aesthetics of the turf but also ensures a safe and enjoyable environment for families and pets alike. By planning your purchase based on the artificial turf infill calculator’s recommendations, you can achieve a successful installation that meets your specific needs.

Conclusion
Mastering the artificial turf infill calculator is essential for a successful synthetic grass installation. This tool not only determines the exact amount of infill required but also improves the functionality and aesthetics of the turf. By understanding its purpose and using it effectively, homeowners can prevent common issues like underfilling or overfilling, leading to a more durable and visually appealing outdoor space.
Accurate measurements and correct data input into the calculator are crucial. Each step, from gathering area dimensions to selecting the appropriate infill material, significantly impacts performance. Whether for recreational areas or landscaping, the right infill enhances safety and comfort, making informed decisions vital.
In conclusion, utilizing the artificial turf infill calculator transcends mere calculations; it transforms an outdoor area into a functional and attractive environment. By adopting this tool and its recommendations, homeowners can ensure their synthetic grass installations meet specific needs, creating a safe and enjoyable space for families and pets. Engage with this process to elevate your turf project, ensuring lasting satisfaction and value.
Frequently Asked Questions
What is the purpose of an artificial turf infill calculator?
An artificial turf infill calculator is used to accurately determine the amount of infill material needed for installing synthetic grass by considering factors such as area size, grass type, and desired infill depth.
Why is infill important for artificial turf?
Infill is vital for stabilizing the grass, enhancing its visual appeal, and providing cushioning for users. It also helps improve drainage and maintains the grass’s vertical stance, mimicking the natural look of vegetation.
What common mistakes can an artificial turf infill calculator help prevent?
The calculator helps prevent underfilling or overfilling, which can lead to performance issues and higher maintenance costs.
How does using an infill calculator impact the value of an outdoor space?
By ensuring that the grass installation is functional and visually appealing, using an infill calculator can ultimately increase the value of your outdoor space.
What financial benefits can synthetic grass provide for heavily used facilities?
Research shows that synthetic grass can reduce the hourly cost of play by over 50% for heavily used facilities, making accurate material calculation crucial.
What are some benefits of infill mentioned by industry experts?
Infill adds cushioning, shock absorption, and a stable base to artificial turf, making a critical difference in its safety and comfort.


