Introduction
Transforming a backyard into a vibrant oasis is now more accessible than ever, thanks to the rise of synthetic grass. This innovative solution mimics the lush appearance of natural lawns while offering significant benefits, including:
- Reduced maintenance
- Water conservation
- Enhanced durability
However, the journey from a bare yard to a beautifully installed synthetic lawn can appear daunting. Homeowners must navigate the complexities of installation to achieve a stunning and sustainable outdoor space.
Understand Synthetic Grass: Definition and Benefits
Artificial ground cover, commonly known as fake lawn, consists of man-made fibers designed to replicate the look of natural vegetation. Its uses extend across residential lawns, sports fields, and playgrounds, providing several advantages:
- Low Maintenance: Unlike natural grass, synthetic turf eliminates the need for mowing, watering, or fertilizing, enabling homeowners to save both time and money. For example, homeowners can conserve up to 99,000 gallons of water annually for an 1,800-square-foot lawn, significantly lowering water bills and maintenance expenses. Smaller yards (500-1,000 sq ft) can save between 20,000 and 40,000 gallons annually, while medium-sized yards (1,000-2,000 sq ft) can save 40,000 to 80,000 gallons. Hall Turf offers tailored recommendations to meet specific needs, ensuring optimal solutions, as demonstrated by satisfied customers who have benefited from Brock’s expertise.
- Durability: Engineered to endure heavy foot traffic and harsh weather conditions, artificial grass is perfect for high-use areas, maintaining its appearance and functionality over time. High-quality installations can last between 15 to 25 years with minimal upkeep, and the total annual maintenance cost for a 1,000-square-foot artificial turf is approximately $281, compared to $2,002 for natural turf. Customers have commended Hall for their exceptional installation quality, ensuring long-lasting results.
- Aesthetic Appeal: Available in a variety of designs and colors, artificial turf enhances the visual appeal of outdoor spaces, ensuring a vibrant, green environment year-round, regardless of weather conditions. Hall’s diverse offerings allow homeowners to choose the perfect look for their backyards.
- Safety: Many artificial turf products incorporate safety features, making them suitable for children and pets. The lack of soil and organic material reduces breeding grounds for pests, contributing to a healthier environment. Hall Turf prioritizes safety in their installations, providing peace of mind for families.
- Environmental Benefits: By significantly reducing water usage and eliminating the need for harmful chemical fertilizers, artificial turf supports sustainability. It conserves over three billion gallons of water annually across North America and helps lessen the environmental impact associated with traditional lawn care practices. Additionally, artificial ground cover eliminates the need for nearly a billion pounds of harmful pesticides used on natural vegetation, reinforcing its environmentally friendly attributes.
Integrating backyard synthetic grass into your backyard not only transforms the space into an attractive and functional area but also addresses modern demands for convenience and environmental sustainability. With Hall Turf’s expert solutions, including various types of artificial turf and professional installation methods, homeowners in Kansas and Missouri can confidently achieve their ideal outdoor spaces.

Prepare for Installation: Site Assessment and Material Selection
Before installing backyard synthetic grass, it is essential to conduct a thorough site assessment and select the right materials to ensure a successful project. Here’s how to prepare effectively:
- Site Assessment: Start by evaluating the installation area. Identify existing vegetation, drainage issues, and any underground utilities that may impact the installation process.
- Measure the Area: Accurately measure the dimensions of the site to determine the quantity of grass needed. This ensures you purchase the correct amount, minimizing waste.
- Select Materials: Opt for high-quality materials for the base, such as crushed miscellaneous base (CMD) or Class II road base, which provide stability and support for the grass. Ensure you have the necessary tools, including a shovel, rake, and compactor, to facilitate the installation. The Association of Synthetic Grass Installers recommends a 70:30 ratio of solid mass to fines for the base material to enhance drainage, which is crucial for preventing water accumulation that can damage the grass over time.
- Consider Drainage: Proper drainage is vital to avoid water pooling, which can lead to grass damage. The Association of Synthetic Grass Installers underscores the importance of a well-structured base for effective drainage.
- Weed Barrier: Installing a weed barrier can effectively prevent unwanted growth beneath the grass, ensuring a clean and low-maintenance surface.
By following these steps, you can lay the groundwork for a long-lasting and visually appealing installation of backyard synthetic grass that meets your needs. The synthetic grass market is projected to reach USD 7.81 billion by 2026, highlighting the growing demand for high-quality installations that enhance outdoor spaces.

Execute the Installation: Step-by-Step Guide to Laying Synthetic Grass
To successfully install synthetic grass with Hall Turf‘s expert guidance in Kansas City, follow these essential steps:
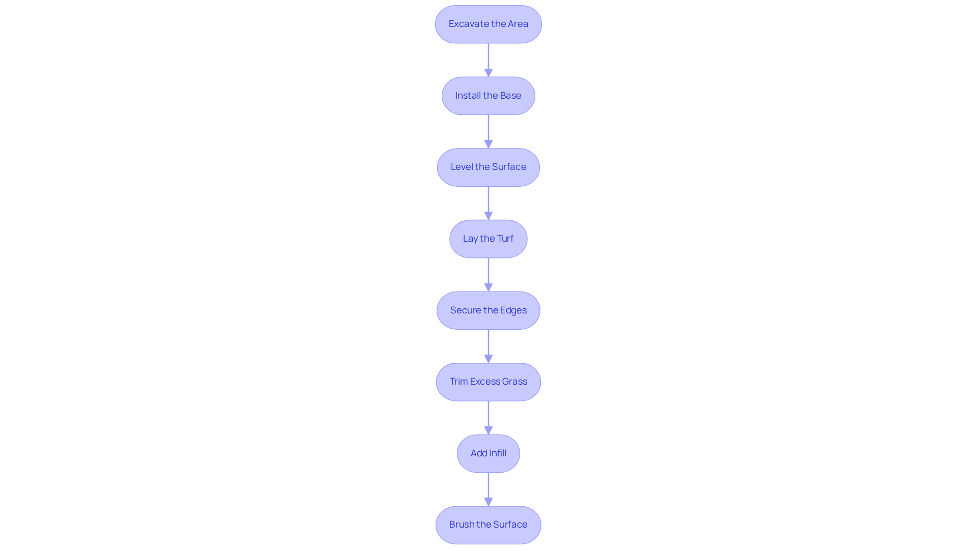
- Excavate the Area: Begin by removing 3-4 inches of existing soil or vegetation to create a level foundation for the sod.
- Install the Base: Add a layer of crushed stone or gravel, approximately 2-3 inches thick, and compact it to form a stable foundation. A compacted base prevents shifting and enhances drainage, which is crucial for the durability of your grass.
- Level the Surface: Use a rake to smooth the surface, ensuring it is level and addressing any low spots that could lead to water pooling. Proper drainage is vital; if your yard has poor drainage, consider installing a slight slope or drainage pipes.
- Lay the Turf: Roll out the synthetic grass over the prepared base, ensuring it fits the area without overlapping seams. This step is essential for achieving a seamless appearance.
- Secure the Edges: Use landscape staples or nails to fasten the edges of the grass, spacing them about 3-4 inches apart. This prevents the surface from shifting and maintains its position.
- Trim Excess Grass: Cut any surplus grass along the edges to ensure a perfect fit. A sharp utility knife is recommended for clean edges.
- Add Infill: If necessary, spread infill material (such as sand or rubber) evenly across the surface. This helps the blades of vegetation stand upright and provides cushioning, enhancing the turf’s durability and comfort.
- Brush the Surface: Finally, use a broom or brush to fluff the grass blades and distribute the infill evenly. Regular brushing helps maintain a natural look and keeps the blades standing upright.
Common mistakes during installation include failing to compact the base properly, which can lead to shifting and uneven surfaces, and neglecting to secure the edges adequately, resulting in curling or lifting over time. Additionally, not ensuring proper drainage can lead to water pooling and damage. By following these steps and avoiding these pitfalls, you can achieve a beautiful, low-maintenance backyard synthetic grass lawn that lasts for 15-20 years with proper care, significantly reducing water consumption and eliminating the need for pesticides. Essential tools for installation include a shovel, rake, measuring tape, utility knife, hammer or mallet, plate compactor or hand tamper, and a power broom or stiff bristle broom. With Hall’s expertise, you can ensure a successful installation that meets your needs, whether it’s for a putting green, playground, or pet area.
As Dick Bryant noted, “When I needed a solution to my turf issue, Brock came out, evaluated my needs and came up with the best solution. I went with his advice and the recommendation was perfect!” This reflects Hall Turf’s commitment to customer satisfaction and quality service.

Maintain Your Lawn: Best Practices for Synthetic Grass Care
To maintain the optimal appearance of your synthetic grass, adhere to these essential maintenance tips:
- Regular Cleaning: Lightly rinse the surface with water weekly to eliminate dust, debris, and pet waste. This simple wash not only preserves the appearance of backyard synthetic grass but also promotes hygiene by preventing odors and bacteria buildup.
- Brush the Turf: Employ a stiff-bristled broom to brush the grass blades monthly. This practice keeps the fibers upright and prevents matting, ensuring a lush, natural look.
- Spot Clean Stains: For any spills or stains, promptly apply a mild soap solution or a turf-specific cleaner. Rinse thoroughly after cleaning to maintain the surface’s integrity and appearance.
- Check for Debris: Regularly remove leaves, branches, and other debris to prevent accumulation that can hinder drainage and affect the overall aesthetics of your lawn. A leaf blower is effective for clearing light, dry debris from backyard synthetic grass.
- Inspect for Damage: Periodically examine for signs of wear or damage, such as loose seams or tears. Addressing these issues promptly can prevent further complications and extend the lifespan of your grass.
- Professional Maintenance: Consider hiring a professional service, such as Hall Turf, for deep cleaning and maintenance at least two to three times a year. Their expertise, as noted by satisfied customers like Dick Bryant and Scott Sachse, ensures optimal performance and longevity, as regular maintenance can help well-maintained artificial turf last up to 15 years.

Conclusion
Transforming your backyard with synthetic grass not only enhances its aesthetic appeal but also meets modern priorities of sustainability and convenience. Homeowners who choose artificial turf can enjoy a lush, green landscape year-round, free from the burdens of traditional lawn care, such as frequent watering, mowing, and fertilizing.
This guide has outlined the numerous benefits of synthetic grass, including:
- Low maintenance requirements
- Durability
- Safety for families and pets
- Significant environmental advantages
The step-by-step approach to installation highlighted the importance of:
- Proper site assessment
- Material selection
- Execution to ensure a successful project
Additionally, ongoing maintenance practices were discussed to keep the turf looking pristine and extend its lifespan.
As the demand for synthetic grass continues to rise, adopting this innovative solution can lead to a more enjoyable and sustainable outdoor space. Homeowners are encouraged to explore the various options available and consider professional assistance to achieve optimal results. By investing in synthetic grass, a beautiful and functional backyard awaits, positively contributing to both personal enjoyment and environmental conservation.
Frequently Asked Questions
What is synthetic grass?
Synthetic grass, commonly known as artificial turf or fake lawn, consists of man-made fibers designed to replicate the look of natural vegetation.
What are the main benefits of synthetic grass?
The main benefits include low maintenance, durability, aesthetic appeal, safety, and environmental benefits.
How does synthetic grass reduce maintenance?
Synthetic grass eliminates the need for mowing, watering, or fertilizing, saving homeowners time and money. For example, it can conserve up to 99,000 gallons of water annually for an 1,800-square-foot lawn.
How long does synthetic grass last?
High-quality installations of synthetic grass can last between 15 to 25 years with minimal upkeep.
What are the cost comparisons between synthetic grass and natural turf?
The total annual maintenance cost for a 1,000-square-foot artificial turf is approximately $281, compared to $2,002 for natural turf.
How does synthetic grass enhance the visual appeal of outdoor spaces?
Synthetic grass is available in a variety of designs and colors, providing a vibrant, green environment year-round, regardless of weather conditions.
Is synthetic grass safe for children and pets?
Yes, many artificial turf products incorporate safety features and the lack of soil and organic material reduces breeding grounds for pests, contributing to a healthier environment.
What are the environmental benefits of using synthetic grass?
Synthetic grass significantly reduces water usage and eliminates the need for harmful chemical fertilizers, supporting sustainability and conserving over three billion gallons of water annually across North America.
How does Hall Turf contribute to the installation of synthetic grass?
Hall Turf offers tailored recommendations, expert solutions, and professional installation methods to help homeowners in Kansas and Missouri achieve their ideal outdoor spaces.
List of Sources
- Understand Synthetic Grass: Definition and Benefits
- Reduce Carbon Footprint with Eco-Friendly Synthetic Grass (https://foreverlawn.com/media/news/stc-article)
- Synthetic turf quick facts (https://evolution.earthathome.org/grasses/synthetic-turf-quick-facts)
- What Are The Environmental Benefits of Artificial Turf? – Modern Grounds (https://moderngroundsfl.com/what-are-the-environmental-benefits-of-artificial-turf)
- 10 Cool Synthetic Turf Benefits Every Homeowner Should Know (https://californiaturfco.com/10-cool-synthetic-turf-benefits-every-homeowner-should-know)
- 2026 To 2030: The Artificial Turf Industry Enters A Golden Age – News (https://xggrass.com/news/2026-to-2030-the-artificial-turf-industry-ent-85312068.html)
- Prepare for Installation: Site Assessment and Material Selection
- Best Base for Artificial Turf: What Matters | US Turf (https://usturfsandiego.com/news/ideal-base-for-artificial-turf)
- Artificial Turf Market Size And Share | Industry Report, 2033 (https://grandviewresearch.com/industry-analysis/artificial-turf-market)
- Six Components and Materials to Consider for Your Artificial Grass Installation | Purchase Green Artificial Grass (https://purchasegreen.com/blog/six-components-and-materials-to-consider-for-your-artificial-grass-installation)
- Artificial Turf Material Supply List For Any Installation (https://turfkingz.com/resources/artificial-turf-material-supply-list)
- Execute the Installation: Step-by-Step Guide to Laying Synthetic Grass
- Step-by-Step Guide to Installing Artificial Grass in California’s Diverse Climate (https://agsturf.com/artificial-turf-news/Step-by-Step-Guide-to-Installing-Artificial-Grass-in-California-s-Diverse-Climate-0108.html)
- How To Install Artificial Grass | SGW (https://syntheticgrasswarehouse.com/resources/installing-artificial-grass/step-by-step-guide-to-installing-artificial-grass)
- Installing Artificial Turf: A Step-by-Step Guide – Synthetic Lawn Installation Near Me Palm Springs, CA (https://visionturfandlighting.com/installing-artificial-turf-a-step-by-step-guide)
- Calculating How Much Artificial Turf Infill You Need: A Guide (https://themotzgroup.com/infill_blog/how-many-pounds-of-infill-do-you-need-per-square-foot-of-turf)
- A Step-by-Step Guide to Installing Artificial Turf Grass (https://lowes.com/n/how-to/install-artificial-grass)
- Maintain Your Lawn: Best Practices for Synthetic Grass Care
- Benefits of Regular Synthetic Grass Maintenance (https://turfresh.com/blog/what-are-the-benefits-of-regular-synthetic-grass-maintenance)
- How Often Should You Maintain Your Artificial Turf? – Cascade Greens (https://cascadegreens.com/how-often-should-you-maintain-your-artificial-turf)
- How Long Do Turf Fields Last? (https://magnoliaturf.com/how-long-do-turf-field-last)
- 🌱 Artificial Turf Trends for 2026: Style, Comfort, and Sustainability – InspireScapes (https://inspirescapes.com/artificial-turf-trends-for-2026-style-comfort-and-sustainability)
- Artificial Turf Maintenance Guide | Cleaning & Care Tips (https://fieldturflandscape.com/maintenance/artificial-turf-maintenance-guide)