Introduction
The choice between artificial turf and natural grass significantly impacts the safety and comfort of dogs during hot weather.
Synthetic surfaces can reach alarming temperatures, averaging 49.3 °C (120.7 °F) and soaring even higher on scorching days. This presents a critical dilemma for pet owners concerning their furry friends’ well-being.
This article examines the heat retention properties of both options, explores effective cooling strategies, and weighs the pros and cons to assist dog owners in making informed decisions.
Can artificial turf truly provide a safe and enjoyable environment for pets, or does its heat retention pose a serious risk?
Compare Heat Retention: Artificial Turf vs. Natural Grass
Artificial turf is well-known for its ability to retain heat significantly more than natural grass. Research indicates that temperatures can reach 49.3 °C (120.7 °F), which is notably higher than the typical 39.9 °C (103.8 °F) of natural grass. On particularly hot summer days, this temperature difference can soar to as high as 79 °C (174 °F), posing a serious risk of burns to pets’ paws.
The materials used in synthetic grass, such as polypropylene and rubber, absorb and hold heat more effectively than the moisture-rich natural grass, which benefits from natural cooling processes like transpiration. Additionally, the elevated temperatures on synthetic surfaces can lead to health issues, including exhaustion and sunstroke, which are critical considerations for pet owners.
The urban environment further exacerbates these temperature differences, increasing local warmth and the likelihood of heat-related problems. Consequently, pet owners must consider these factors and associated health risks, particularly if they wonder about safety, when deciding between synthetic and natural grass for their outdoor spaces.
At our company, we understand these concerns and are committed to providing expert guidance, ensuring a safe and enjoyable environment for both pets and families. Our satisfied customers, including Dick Bryant and Scott Sachse, have commended our professional service and the quality of our installations, whether it’s a putting green or backyard lawn. We aim to deliver solutions that align with your specific requirements.

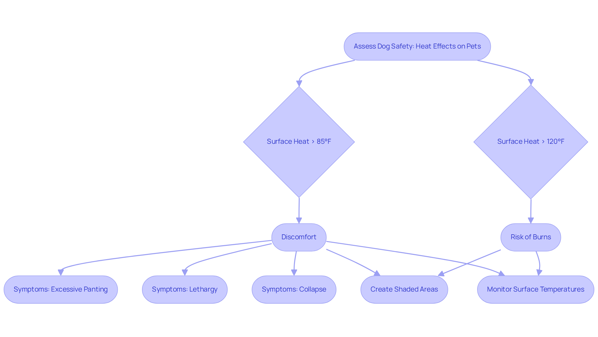
Assess Dog Safety: Heat Effects on Pets
Dogs are particularly vulnerable to stress from warmth, especially due to the sensitivity of their paw pads to increased temperatures. Research indicates that when surface heat exceeds 85°F, dogs can experience discomfort, and at 120°F, they face the risk of burns. Symptoms can include excessive panting, lethargy, and even collapse.
It is crucial for pet owners to remain vigilant, particularly during peak heat hours, as they may ask, does artificial turf get too hot for dogs? For example, at an air temperature of 31°C (87°F), asphalt can escalate to 62°C (143°F), highlighting the need for caution.
Implementing cooling strategies and regularly monitoring pets can significantly reduce these risks, ensuring a safer environment for pets. Additionally, investing in shade structures to minimize [temperature retention](https://hallturf.com/10-benefits-of-artificial-grass-for-playgrounds-you-need-to-know/) can further protect dogs from overheating, making [outdoor spaces](https://hallturf.com/10-benefits-of-pet-friendly-synthetic-grass-for-your-home/) more pleasant and enjoyable.

Implement Cooling Strategies for Dogs on Artificial Turf
To effectively reduce heat retention in artificial turf, several strategies can be implemented.
- Using lighter colors is advantageous, as it reflects sunlight more effectively than darker options, helping to maintain lower surface temperatures.
- Additionally, installing shade structures, such as trees or umbrellas, can significantly reduce direct sun exposure, creating a more comfortable environment for pets.
- Another efficient approach is to consistently irrigate the turf; the evaporation of moisture cools the surface, providing immediate relief during peak temperature hours.
- Advanced turf products equipped with cooling infills, such as hydro-based or silica-coated options, are specifically designed to minimize heat absorption, enhancing comfort for pets.
- Moreover, pet owners may consider installing misting systems, which can deliver instant cooling relief, ensuring a safe and enjoyable outdoor space for their furry companions.
It is crucial to note that surface temperatures can reach dangerous levels, leading to concerns about whether artificial turf gets too hot for dogs, making these strategies essential for pet safety.
Furthermore, property owners report achieving a complete return on investment within 3-4 years of installation, and the implementation of cooling strategies can lead to a significant 70% decrease in water consumption, appealing to environmentally conscious consumers.

Evaluate Pros and Cons: Artificial Turf vs. Natural Grass for Dogs
When assessing artificial turf versus natural grass for dogs, several advantages and disadvantages emerge.
Pros:
- Maintenance: Eliminates the need for mowing, watering, and pest control, significantly reducing ongoing maintenance costs.
- Durability: Crafted to endure strenuous use, remains intact even in the most vigorous circumstances, making it ideal for lively animals. It stays consistently soft and secure throughout the year, providing comfort for pets.
- Cleanliness: Offers a tidier environment for both pets and homeowners. This is particularly beneficial for individuals with allergies or sensitivities, as artificial turf is allergen-free and hypoallergenic.
Cons:
- Heat Retention: Can absorb and retain heat, potentially becoming excessively hot in direct sunlight, which poses a risk of burns for pets. Choosing shaded installations can mitigate this concern.
- Initial Cost: The upfront investment for artificial turf is typically higher than that of natural grass, which may deter some homeowners. However, reduced maintenance and water bills can offset this initial expense. Many customers, such as Dick Bryant and Scott Sachse, have praised Hall Turf for their exceptional service and the quality of their installations, reinforcing the value of this investment.
Natural Grass:
Pros:
- Cooler Surface: Generally maintains a lower temperature, providing a more comfortable surface for pets during hot weather.
- Natural Feel: Offers a familiar environment for dogs, which may enhance their comfort and enjoyment while playing outdoors.
Cons:
- Maintenance Requirements: Natural grass demands regular mowing, watering, and pest control, leading to increased labor and costs.
- Wear and Tear: Heavy use can result in damaged patches, muddy areas, and the need for frequent repairs, especially in high-traffic zones.
Ultimately, the decision between artificial turf and natural grass hinges on individual circumstances, including climate, pet activity levels, and maintenance preferences. Homeowners should weigh the pros and cons carefully, considering both immediate needs and long-term implications for their pets and properties. With Hall Turf’s expertise, homeowners can find the best fit for their needs.

Conclusion
The decision between artificial turf and natural grass for pet owners requires careful consideration of temperature effects and safety. While artificial turf is low maintenance and durable, it can retain heat significantly, posing risks to dogs. Understanding these temperature differences is crucial for ensuring a safe outdoor environment for pets, particularly in hot weather.
Key insights regarding the temperature disparities between synthetic surfaces and natural grass reveal that artificial turf can reach dangerously high temperatures. The discussion includes various cooling strategies, such as:
- Using lighter-colored grass
- Installing shade structures
- Implementing irrigation systems
to mitigate these risks. Additionally, the pros and cons of each option are examined, highlighting the importance of evaluating individual circumstances and pet activity levels.
Ultimately, making an informed decision about outdoor surfaces is vital for pet safety and comfort. Pet owners should consider the potential heat risks associated with artificial turf and explore effective cooling solutions to create a pleasant outdoor space. By prioritizing the well-being of their pets, homeowners can ensure their furry friends enjoy a safe and comfortable environment throughout the year.
Frequently Asked Questions
How does the heat retention of artificial turf compare to natural grass?
Artificial turf retains heat significantly more than natural grass, with synthetic surfaces averaging a temperature of 49.3 °C (120.7 °F) compared to 39.9 °C (103.8 °F) for natural grass.
What is the maximum temperature difference between artificial turf and natural grass on hot days?
On particularly hot summer days, the temperature difference can reach as high as 79 °C (174 °F), which poses a risk of burns to pets’ paws.
What materials contribute to the heat retention of synthetic grass?
Materials used in synthetic grass, such as polypropylene and rubber, absorb and hold heat more effectively than the moisture-rich natural grass.
What health risks are associated with high temperatures on artificial turf?
Elevated temperatures on synthetic surfaces can lead to heat-related health issues, including exhaustion and sunstroke, which are important considerations for pet owners.
How does the urban heat island effect impact artificial turf temperatures?
The urban heat island effect exacerbates temperature differences, increasing local warmth and the likelihood of heat-related problems on artificial turf.
What should pet owners consider when choosing between artificial turf and natural grass?
Pet owners should carefully evaluate the temperature variations and associated health risks, particularly regarding whether artificial turf gets too hot for dogs.
What kind of services does Hall Grass provide regarding artificial turf?
Hall Grass offers expert artificial grass solutions tailored to meet specific needs, ensuring a safe and enjoyable environment for both pets and families.
What have customers said about Hall Grass’s services?
Customers, including Dick Bryant and Scott Sachse, have praised Hall Grass for their professional service and the quality of their installations, whether for putting greens or pet turf.
List of Sources
- Compare Heat Retention: Artificial Turf vs. Natural Grass
- OPINION: Turf Concern – The Bridge News (https://thebridgestudentnews.com/2026/02/03/opinion-turf-concern)
- Heat Concerns of Artificial Turf for Sports – USA Shade (https://usa-shade.com/blog/danger-of-artificial-turf-sports)
- As the world heats up, so does the debate around artificial turf (https://thenewlede.org/2024/08/as-the-world-heats-up-so-does-the-debate-around-artificial-turf)
- Checking your browser – reCAPTCHA (https://pmc.ncbi.nlm.nih.gov/articles/PMC11272752)
- Scorching temps from California turf raises questions about artificial turf, xeriscaping in humid states like Florida – News (https://blogs.ifas.ufl.edu/news/2025/07/30/scorching-temps-from-california-turf-raises-questions-about-artificial-turf-xeriscaping-in-humid-states-like-florida)
- Assess Dog Safety: Heat Effects on Pets
- Is Turf Too Hot For Dogs? (https://progreen.com/is-turf-too-hot-for-dogs)
- Hot Asphalt – A Danger to your Dog’s Paws (https://fourpawsusa.org/our-stories/publications-guides/hot-asphalt-a-danger-to-your-dogs-paws)
- How Hot Is Too Hot for a Dog’s Paws? | The Pet Resorts – Cumming | Atlanta, GA (https://thepetresorts.com/how-hot-is-too-hot-for-a-dogs-paws)
- Creating a Pavement Temperature Chart for Dogs | Weave (https://getweave.com/pavement-temperature-chart-for-dogs)
- Dog’s ‘bloody’ paw injury is a warning to pet owners this summer (https://today.com/pets/dog-has-bloody-paw-injury-hot-weather-means-hot-pavement-t156874)
- Implement Cooling Strategies for Dogs on Artificial Turf
- Cool Pet Turf: Summer Tips from Synthetic Grass DFW (https://syntheticgrassdfw.com/pet-turf/how-to-prevent-pet-turf-from-getting-too-hot-in-summer)
- Hot Dogs and Heatwaves: How Hot Does Artificial Turf Get for Pets? – Natura (https://natura-turf.com/how-hot-does-artificial-turf-get-for-pets)
- Is Turf Too Hot For Dogs? (https://progreen.com/is-turf-too-hot-for-dogs)
- Understanding Artificial Turf Cooling Technology and Its Benefits – The Turf Yard (https://theturfyard.com/understanding-artificial-turf-cooling-technology-and-its-benefits)
- Heat Resistant Turf: Cool Comfort for Hot Climates (https://synlawn.com/articles/heat-resistant-turf)
- Evaluate Pros and Cons: Artificial Turf vs. Natural Grass for Dogs
- The Pros and Cons of Artificial Grass for Dogs (2026 Guide) (https://texas-tuff.com/blog/pros-cons-artificial-grass-dogs)
- Pet Turf vs Natural Grass: Which Is Better for Dog Owners? | Smart Turf® Artificial Grass (https://smartturf.com/pet-turf-vs-natural-grass-which-is-better-for-dog-owners)
- Artificial Turf vs Real Grass for Dogs: What Works Better? (https://aglgrass.com/blogs/artificial-turf-vs-real-grass-for-dogs)
- The Pros and Cons of Artificial Turf for Dogs: A Comprehensive Guide for Pet Owners (https://progreen.com/pros-and-cons-of-artificial-turf-for-dogs)