Introduction
Building a tennis court in the backyard not only transforms the landscape but also enhances the lifestyle of homeowners. It offers a private oasis for recreation and fitness. This guide explores essential considerations, including:
- Space assessment
- Material selection
- Installation
- Maintenance
Ensuring that every aspect of the project is addressed. However, with various surface types, design options, and local regulations to consider, how can one achieve the ideal balance of functionality and aesthetic appeal in their backyard tennis court?
Assess Your Space and Determine Court Size
-
Measure your available space by starting with the area designated for your tennis court for backyard. The standard dimensions for a full-size playing area are 120 feet long by 60 feet wide. It is essential to ensure that there is adequate space not only for the tennis court for backyard but also for additional zones that allow for safety and movement.
-
Consider Orientation: Ideally, orient the playing area from north to south to reduce sun glare during play. This positioning contributes to consistent playing conditions throughout the day.
-
Check Local Regulations: Before finalizing your dimensions, it is advisable to consult with local authorities or homeowners’ associations regarding any zoning laws or regulations that may affect facility construction.
-
Plan for the surrounding area by allocating extra space around the tennis court for backyard fencing, landscaping, and player movement. A minimum of 10 feet on each side is recommended to ensure safety and comfort during play.
-
Visualize the Layout: Utilize stakes and string to outline the proposed playing area. This method will assist in visualizing the space and allow for necessary adjustments before construction commences.

Choose the Right Materials and Design for Your Court
-
Choose the Top Material: Selecting the right material for your tennis facility is crucial. You can choose from synthetic turf, hard courts (asphalt or concrete), or clay, each offering unique characteristics:
- Synthetic Turf: This option delivers a consistent playing surface suitable for all-weather play and requires minimal maintenance. Its durability and low upkeep make it a favored choice for homeowners seeking a tennis court for backyard convenience.
- Hard Courts: Known for their resilience, hard courts provide a fast playing area that is preferred in many competitive settings. Although they require regular maintenance, their versatility and performance make them a popular option among players.
- Clay Courts: These surfaces are gentler on the joints and offer a slower playing experience, which can benefit players aiming to enhance their skills. However, clay courts demand more upkeep and are sensitive to weather conditions.
-
Design Considerations: The layout of your facility should include the arrangement of lines and markings, ensuring compliance with official tennis regulations for both singles and doubles play. A well-thought-out design for a tennis court for backyard enhances the playing experience and upholds the integrity of the game.
-
Incorporate Drainage Solutions: Effective drainage is vital to prevent water accumulation on the surface. Installing a slight slope or drainage channels can help direct water away from the playing area, ensuring it remains playable under various weather conditions.
-
Select Fencing and Lighting: Enclosing the area is essential for retaining balls during play and enhancing safety. If you plan to engage in activities at night, adequate lighting is crucial to illuminate the area effectively, allowing for extended gameplay.
-
Aesthetic Elements: Consider landscaping around the facility to improve its visual appeal. Integrating greenery or seating areas can enhance the layout, creating a more inviting atmosphere and transforming your backyard into an ideal space for recreation and relaxation, including a tennis court for backyard fun.

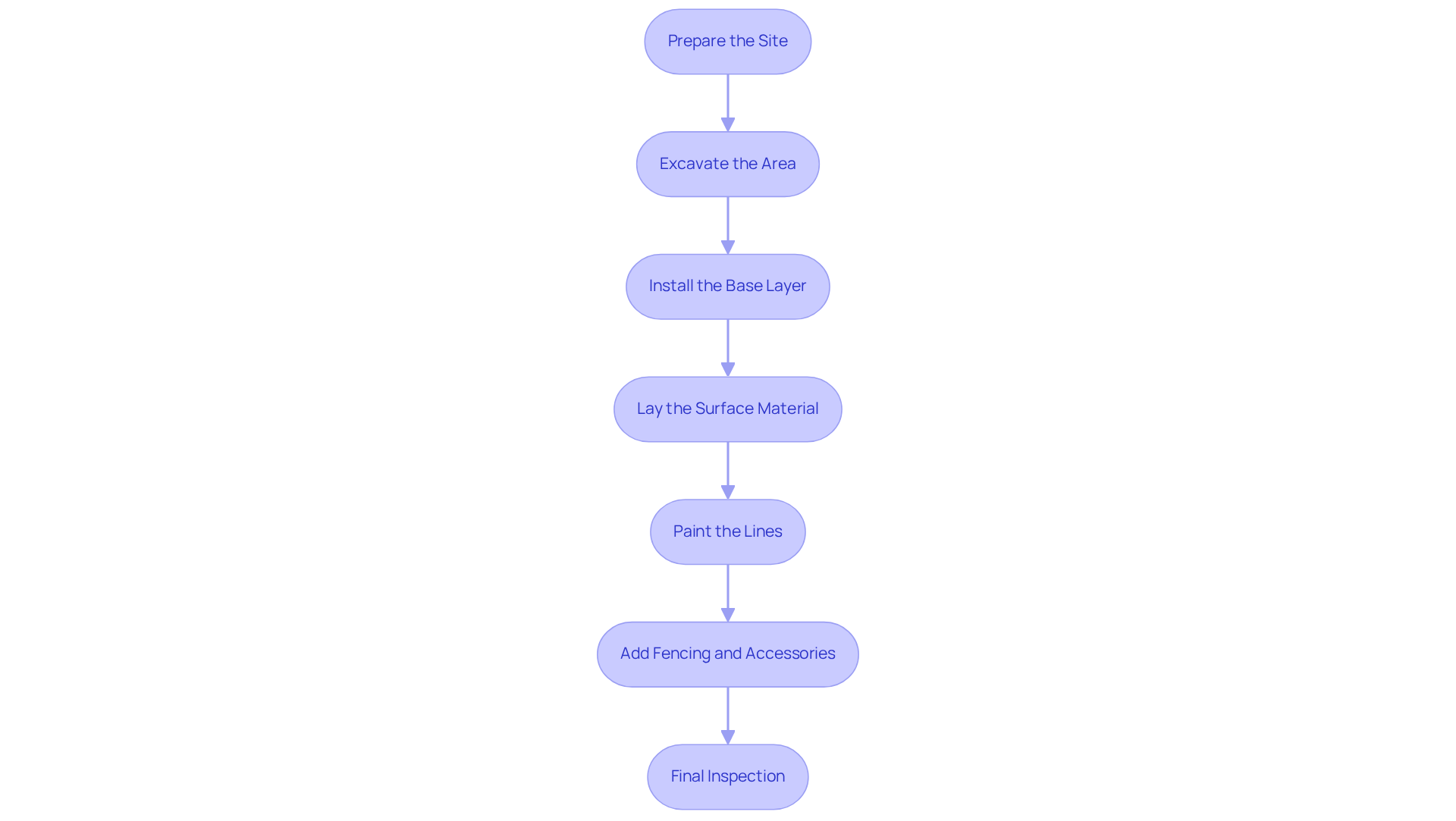
Follow Step-by-Step Installation Procedures
-
Prepare the Site: Start by clearing the area of debris, vegetation, and any obstacles. Level the ground to create a stable base for a tennis court for backyard installation, ensuring it meets the necessary dimensions for optimal play. A standard doubles tennis court for backyard measures 36 feet wide by 78 feet long, requiring a total space of approximately 130 feet by 70 feet, with at least 12 feet of room behind the baselines and 6 feet on either side for player movement.
-
Excavate the Area: Dig out the designated area to the required depth based on your chosen surface material. For solid surfaces, this typically involves forming a base layer of gravel or crushed stone, which is essential for adequate drainage and stability.
-
Install the Base Layer: For solid surfaces, lay down a base of crushed stone or gravel, compacting it thoroughly to create a sturdy foundation. If you choose synthetic turf, ensure the ground is level and free of sharp objects to prevent damage to the turf.
-
Lay the Surface Material: For synthetic turf, roll it out and cut it to match the area dimensions precisely. For solid playing areas, pour the concrete or asphalt and level it to create a flat surface, allowing for a slight slope of 1% to 2% for proper drainage. Note that the acrylic layer requires a minimum of 48 hours to dry before use.
-
Once the surface is prepared, paint the lines according to official dimensions for the tennis court for backyard. Use high-quality, weather-resistant paint to ensure durability against the elements.
-
Add Fencing and Accessories: Install fencing around the area to contain balls and provide privacy. Include additional features such as nets, posts, and benches, ensuring everything is securely fastened and complies with safety standards.
-
Final Inspection: Conduct a thorough examination of the area to confirm that all elements are in place and meet your expectations before use. This step is crucial to ensure the venue is ready for play and adheres to the required specifications. Remember, the entire installation process typically takes between 7 to 13 weeks, so plan accordingly.

Implement Maintenance Strategies for Longevity
-
Regular Cleaning: Regularly sweep the area to eliminate debris, leaves, and dirt that can impact playability. For hard courts, employing a leaf blower or broom is essential for maintaining cleanliness.
-
Inspect for Damage: Conduct regular inspections for cracks, uneven surfaces, or other signs of wear. Address any identified issues promptly to prevent further deterioration.
-
Reconditioning: Depending on the material type, schedule periodic reconditioning. Hard surfaces may need resurfacing every 4-8 years, while synthetic turf can last longer with proper maintenance.
-
Drainage Maintenance: Ensure drainage systems are clear and functioning effectively to prevent water accumulation, which can damage the surface.
-
Seasonal Care: Adapt maintenance routines according to seasonal changes. For example, remove snow and ice from solid surfaces during winter, and ensure adequate irrigation for clay playing areas during dry spells.
-
Professional Inspections: Consider hiring professionals for annual inspections to evaluate the court’s condition and recommend necessary repairs or maintenance.

Conclusion
In conclusion, building a tennis court in the backyard not only enhances the space but also expands the recreational opportunities for homeowners. This guide has provided a thorough approach, covering everything from assessing the available area and selecting suitable materials to following detailed installation steps and implementing effective maintenance strategies. By grasping these essential elements, anyone can establish a functional and enjoyable tennis facility at home.
Key points include:
- The significance of proper space assessment, where the right dimensions and orientation can greatly improve playability.
- The choice of surface material-be it synthetic turf, hard courts, or clay-also plays a crucial role in the overall experience, each offering distinct benefits and maintenance needs.
- The installation process, which includes site preparation and the incorporation of essential features like fencing and lighting, ensures that the court is not only safe but also inviting.
Ultimately, investing in a backyard tennis court presents an opportunity to cultivate a love for the game, encourage physical activity, and create lasting memories with family and friends. Adhering to these guidelines not only facilitates a successful construction process but also promotes ongoing care and attention, ensuring the court remains a valued part of the home for years to come. Whether for casual play or serious practice, a well-constructed and maintained tennis court can significantly enhance the value and enjoyment of a backyard.
Frequently Asked Questions
What are the standard dimensions for a full-size backyard tennis court?
The standard dimensions for a full-size backyard tennis court are 120 feet long by 60 feet wide.
Why is it important to consider the orientation of the tennis court?
It is important to orient the playing area from north to south to reduce sun glare during play, contributing to consistent playing conditions throughout the day.
What should I check before finalizing the dimensions for my tennis court?
Before finalizing the dimensions, it is advisable to consult with local authorities or homeowners’ associations regarding any zoning laws or regulations that may affect facility construction.
How much extra space should I allocate around the tennis court?
It is recommended to allocate a minimum of 10 feet of extra space on each side of the tennis court for fencing, landscaping, and player movement to ensure safety and comfort during play.
How can I visualize the layout of my proposed tennis court?
You can visualize the layout by using stakes and string to outline the proposed playing area, which will help in making necessary adjustments before construction begins.


