Introduction
Installing artificial grass on concrete surfaces can significantly enhance an otherwise dull area, transforming it into a vibrant, green oasis. This guide provides essential steps for achieving a seamless installation, ensuring that the artificial turf not only looks appealing but also performs effectively over time.
However, the installation process presents several challenges, including:
- The need for a flat surface
- The implementation of effective drainage solutions
Homeowners must navigate these complexities to achieve a flawless finish that enhances both aesthetics and functionality.
Create a Flat Concrete Surface
Begin by thoroughly inspecting the concrete area for any cracks, holes, or uneven spots. Significant cracks should be addressed using a concrete patching compound, while rough spots can be smoothed out with a grinder or sander. To ensure a flat surface, utilize a long level or straight edge. If the area is not sufficiently flat, consider applying a self-leveling compound to achieve the desired smoothness. It is essential to allow any repairs to cure fully before proceeding to the next steps in the setup process. Additionally, ensure the concrete area is clean and free of dirt, debris, and loose materials to enhance the adhesion of the synthetic turf. This meticulous preparation is crucial for a successful installation of artificial grass for concrete, as it helps prevent future issues such as uneven wear and drainage problems. Industry experts emphasize that neglecting to clean the surface can compromise the integrity of the installation.

Consider Adding Drainage Solutions
Evaluate the necessity of drainage based on the specific location and anticipated water runoff. If drainage is deemed essential, consider the installation of perforated pipes or a French drain system beneath the grass. Hall Turf offers advanced drainage solutions that work in conjunction with their high-quality, pet-safe synthetic surface, ensuring effective water management while creating a comfortable environment for your dogs and cats.
Furthermore, Hall Turf’s innovative infill technology significantly mitigates ammonia odor from pet urine, enhancing the overall experience for both pets and homeowners. Alternatively, a drainage mat can be utilized, allowing water to flow through while providing cushioning.
It is crucial to ensure that any drainage solutions are installed prior to laying the turf to facilitate proper water management and maintain a safe, clean environment for your pets. Long-term maintenance strategies will also be addressed to ensure the durability and performance of your artificial grass for concrete setup.

Clean the Concrete Surface Thoroughly
Begin by using a pressure washer or a stiff broom to thoroughly remove all dirt, dust, and debris from the concrete area. Focus particularly on corners and edges, as these spots often collect grime. For any oil stains, apply a concrete-specific degreaser, such as tri-sodium phosphate (TSP), and let it sit for 15 to 30 minutes before scrubbing. This approach effectively lifts stubborn stains, providing a clean base for installation.
Next, inspect the concrete area for any damage or irregularities, as addressing these issues is vital for ensuring a stable base. After cleaning, allow the surface to dry completely, which is essential for optimal adhesion of the artificial grass. Additionally, incorporating drainage solutions, such as ensuring the concrete has slopes or drainage holes, will further enhance the longevity of the turf. This thorough preparation typically takes a few hours, depending on the extent of the cleaning required, but it is crucial for achieving a successful and durable setup.

Unfold and Position Your Artificial Grass
Begin by carefully unrolling the artificial grass for concrete over the prepared surface. Allow the artificial grass for concrete to acclimate to the ambient temperature for at least 24 hours; this step is crucial as it helps reduce curling and ensures a smoother installation. Position the artificial grass for concrete with the fibers facing the desired viewing angle, typically away from the main sightline, to enhance its natural appearance. Align the edges of the artificial grass for concrete with any borders or adjacent surfaces for a seamless look. When working with multiple pieces of artificial grass for concrete, stagger the seams to create a more organic appearance and avoid visible joins that can detract from the overall aesthetic.
According to Will, an expert at NeoGrass, “If you don’t brush the turf, then the sand infill will sit on top of the fibres, flattening them down,” which underscores the importance of proper acclimation. Notably, statistics indicate that 92% of setup requests originate from homeowners, highlighting the significance of this initial step for a smoother process. Neglecting acclimation can lead to installation challenges and visible imperfections, as evidenced by various case studies on the subject.

Cut the Grass to Fit Your Space
To achieve a precise fit for your artificial grass, start with a sharp utility knife, which is essential for making clean cuts. Measure your area carefully, ideally measuring twice to confirm accuracy before proceeding with any cuts. When encountering obstacles like posts or edges, consider creating templates from cardboard. This allows you to outline the shape directly onto the ground, ensuring a snug fit around these features. Always cut from the back of the turf to prevent fraying of the fibers, which can compromise both the appearance and durability of your setup.
It is advisable to leave a small margin around the edges for any necessary adjustments, as this can help accommodate minor discrepancies in measurements. Accurate measurements and straight lines are crucial elements of a professional setup, significantly reducing the risk of waste and enhancing the overall aesthetic of your project.

Apply Adhesive at Gaps and Edges
Selecting a high-quality adhesive specifically designed for artificial grass for concrete applications is crucial for achieving a durable and seamless finish. Start by applying the adhesive along the edges and seams with a caulking gun or a notched trowel to ensure even distribution. Firmly press the turf into the adhesive, taking care to eliminate any air pockets that could compromise the bond. For optimal results, follow the manufacturer’s guidelines regarding drying times and environmental conditions.
Typically, polyurethane adhesives such as Turftak2 are recommended due to their strong, long-lasting bonds and flexibility in various weather conditions. Turftak2 provides a robust bond that remains elastic, which reduces the risk of cracking or seam failure. Experts emphasize that proper application methods, including aligning seams and ensuring sufficient infill, significantly enhance the durability and appearance of the installation.
Additionally, using seam tape alongside the adhesive facilitates a fast and clean installation, further ensuring a seamless finish. Successful projects demonstrate that careful attention to adhesive application can lead to visually appealing and functional surfaces, particularly when using artificial grass for concrete that withstands heavy foot traffic and environmental challenges. The average drying time for adhesives like Turftak2 is around 24 hours, although this may vary based on environmental conditions.

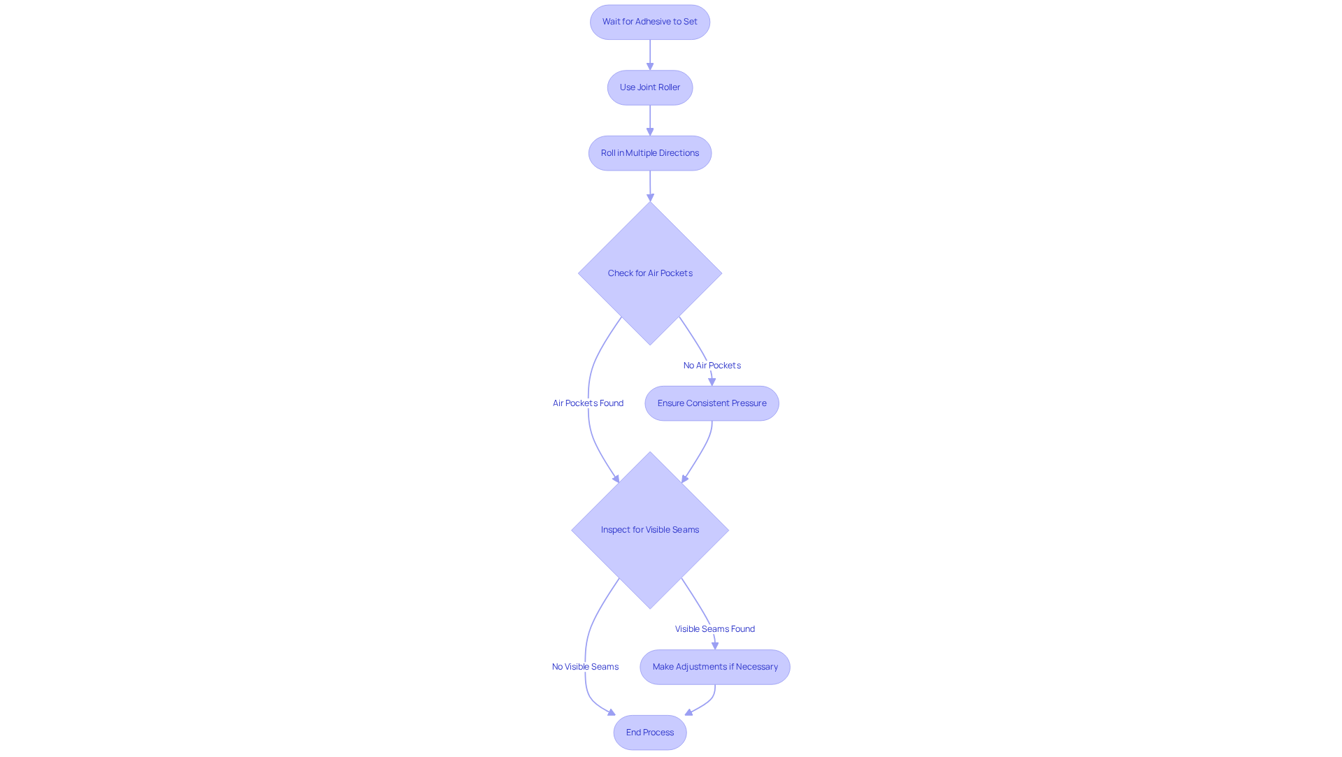
Smooth Out Gaps with a Joint Roller
Once the adhesive has set, it is essential to use a joint roller to press down on the seams and edges of the grass. This tool should be rolled over the seams in multiple directions to ensure that even pressure is applied. Such action assists in removing any air pockets and guarantees that the artificial grass for concrete is securely attached. Turf professionals emphasize that “applying consistent pressure with a joint roller is crucial for achieving a seamless bond and preventing future lifting of the seams.”
It is important to check for any visible seams and make adjustments as necessary to achieve a seamless appearance. On average, homeowners can expect to spend about 30 minutes smoothing seams in a typical synthetic turf project. Neglecting to use a joint roller effectively when installing artificial grass for concrete can lead to visible seams, ultimately compromising the overall appearance of your installation.

Apply Sand for Added Stability (Optional)
If preferred, a drop spreader can be used to evenly distribute a layer of silica sand or infill material across the surface of synthetic turf. After spreading, it is important to use a broom to work the sand into the fibers, ensuring it fills the base and provides stability. This process not only helps keep the grass blades upright but also adds weight to prevent shifting. Furthermore, sand infill aids in drainage, preventing water pooling and contributing to a safer outdoor space. It is essential to adhere to the manufacturer’s guidelines regarding the amount of infill required based on the type of grass used.
At Hall Turf, we take pride in delivering expert artificial turf solutions, whether for a putting green, playground, or pet area. As Dick Bryant noted, “Brock came out, evaluated my needs and came up with the best solution.” Scott Sachse also shared, “They recently installed a putting green at our new home, and they did an exceptional job.” Our team, led by professionals like Brock, is dedicated to ensuring your project is completed on time and to your satisfaction.

Conclusion
Installing artificial grass on concrete surfaces requires careful attention to detail to achieve a durable and visually appealing result. By adhering to the outlined process-preparing the concrete, addressing drainage needs, and selecting appropriate materials-successful installation is attainable. Thorough preparation is crucial, as it establishes the foundation for the longevity and performance of the artificial turf.
Key steps include:
- Ensuring a flat concrete surface
- Thoroughly cleaning it
- Considering drainage solutions
All of which are fundamental to the installation process. Each phase, from unrolling and positioning the turf to applying adhesive and smoothing seams, is vital for achieving a seamless finish. Additionally, optional sand infill not only adds stability but also enhances the overall experience of the synthetic grass.
Ultimately, dedicating time and effort to these steps results in a beautiful and functional outdoor space, ensuring that the artificial grass remains in excellent condition for years. Whether for a pet area, playground, or aesthetic enhancement, following this guide will lead to a successful artificial grass installation that fulfills both practical needs and aesthetic desires.
Frequently Asked Questions
How should I prepare the concrete surface before installing artificial grass?
Begin by inspecting the concrete area for cracks, holes, or uneven spots. Address significant cracks with a concrete patching compound and smooth out rough spots using a grinder or sander. Use a long level or straight edge to ensure the surface is flat. If necessary, apply a self-leveling compound and allow all repairs to cure fully. Additionally, clean the area of dirt, debris, and loose materials to enhance the adhesion of the synthetic turf.
Why is it important to have a flat concrete surface for artificial grass installation?
A flat concrete surface is crucial for a successful installation of artificial grass as it helps prevent future issues such as uneven wear and drainage problems. Proper preparation ensures better adhesion and longevity of the synthetic turf.
What drainage solutions should I consider when installing artificial grass on concrete?
Evaluate the need for drainage based on the location and expected water runoff. If necessary, consider installing perforated pipes or a French drain system beneath the grass. Alternatively, a drainage mat can be used to allow water flow while providing cushioning. Ensure that any drainage solutions are installed before laying the turf to maintain proper water management.
How does Hall Turf’s drainage solution work with synthetic grass?
Hall Turf offers advanced drainage solutions that work with their high-quality, pet-safe synthetic surface to ensure effective water management. This helps create a comfortable environment for pets while mitigating issues related to water runoff.
What maintenance strategies should I consider for artificial grass installed on concrete?
Long-term maintenance strategies should be addressed to ensure the durability and performance of your artificial grass setup. Regular cleaning and inspection for any issues will help maintain the integrity of the installation and ensure a safe environment for pets.


