Introduction
Preparing a space for artificial grass installation involves more than simply rolling out the turf; it necessitates careful groundwork to achieve a flawless finish. This guide details the essential steps required to create a solid foundation that not only supports the grass but also enhances its longevity and performance. Rushing or overlooking any part of this preparation can lead to uneven surfaces or drainage issues, underscoring the importance of understanding each step in the process.
Clear the Area of Existing Grass and Debris
Begin by using a shovel or sod cutter to carefully remove the existing grass, roots, and any debris from the designated area for artificial grass installation. To create a proper base for artificial grass, it is essential to excavate approximately 3 to 4 inches of soil to ensure proper drainage and prevent organic matter from decomposing beneath the grass. After the grass has been removed, rake the area to eliminate any remaining clumps, rocks, or debris, which will help create a smooth base for artificial grass for the next steps. Additionally, consider installing a weed barrier to prevent weed growth beneath the artificial turf. Dispose of the excavated material responsibly; it can be composted or taken to a local green waste facility to promote eco-friendly practices. At Hall Turf, our team, led by specialists like Brock, ensures that every phase of the installation process is handled with precision and care, delivering a professional result that meets your needs, whether for a putting green, playground, or pet area.

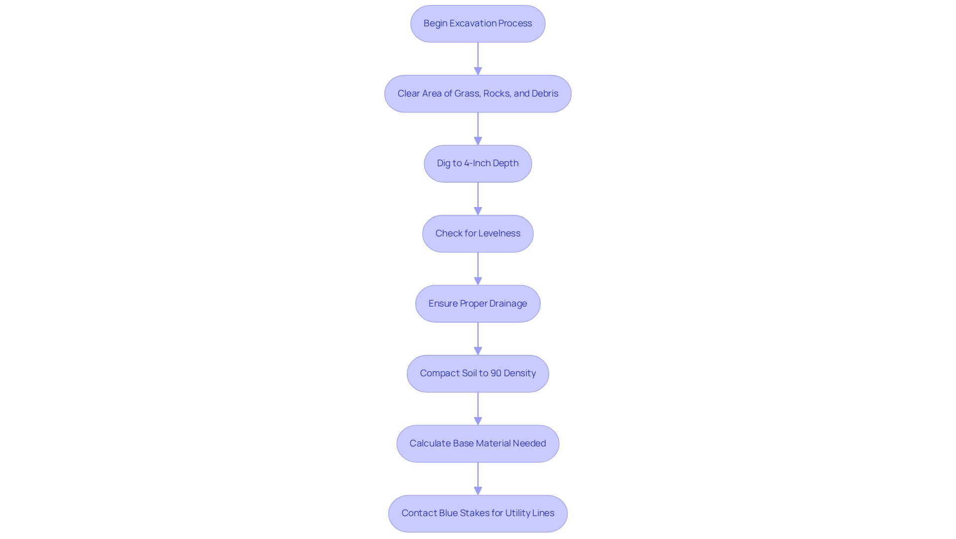
Excavate the Ground to Create a Level Base
Begin by clearing the setup area of any existing grass, rocks, or debris. Use a shovel or excavator to dig to a depth of 4 inches, which is optimal for synthetic grass installation. This depth helps maintain the grass’s integrity and appearance over time. To ensure a level surface, employ a long level or straight edge to check for any high or low spots. If you encounter hard soil or rocks, remove them to maintain a uniform depth across the area.
Consider drainage; the ground should slope slightly away from any structures to facilitate proper water runoff. After excavation, compact the soil to a minimum of 90% density to create a stable base for artificial grass and the sub-base components. This ensures a solid base for artificial grass that will support the grass and prevent future issues such as sinking or uneven surfaces.
Additionally, think about using a gravel calculator to determine the quantity of base material needed based on the area dimensions. Remember to remove any organic materials to prevent grass shifting and wrinkling. It’s also advisable to contact Blue Stakes to mark any underground utility lines before digging. With Hall Turf’s expert guidance, such as that provided by Brock, you can ensure that your installation is executed with professionalism and attention to detail, leading to a successful and long-lasting artificial turf solution.

Compact the Soil and Sub-Base for Stability
Compacting the soil and any added sub-base materials is essential after excavating the area. This process should be executed in layers, ensuring that each layer achieves a minimum density of 90% before additional material is added. Proper compaction is critical for maintaining soil stability, which directly influences the longevity and performance of the artificial grass. A well-compacted base for artificial grass prevents future settling, ensuring that the turf remains flat and functional over time.
Civil engineers stress the importance of thorough compaction in landscaping projects, as it establishes a solid base for artificial grass that can withstand foot traffic and environmental conditions. Regularly checking the surface with a level is necessary to maintain uniformity across the area, as attention to detail is vital for a successful installation. Furthermore, the final compaction and grading step is crucial for achieving a dense, smooth finish that enhances the overall stability of the setup.

Install the Appropriate Sub-Base Materials
Begin by selecting an appropriate sub-base material, such as crushed stone or decomposed granite, which provides excellent drainage and stability.
Spread a layer of this material over the compacted soil, targeting a thickness of 2 to 3 inches.
Use a rake to level the surface, ensuring it is smooth and even.
Thoroughly compact this layer with a plate compactor to create a solid base.
Finally, check the surface for levelness and make any necessary adjustments before proceeding with the installation of the artificial grass.
This base for artificial grass will support the turf and facilitate proper drainage, thereby enhancing the overall performance of your artificial lawn.

Conclusion
In conclusion, preparing the base for artificial grass installation is essential for achieving a successful and durable turf solution. By following the necessary steps – clearing the area, excavating the ground, compacting the soil, and installing suitable sub-base materials – one can create a stable and well-drained surface that significantly enhances the performance of the artificial lawn.
Each phase of preparation plays a vital role. For instance, removing existing grass and debris is crucial for effective drainage, while proper excavation and compaction ensure a level and stable base. Additionally, selecting the right sub-base materials supports the turf and promotes optimal drainage, thereby preventing potential issues like sinking or uneven surfaces.
Ultimately, dedicating time and effort to these preparation steps is key to a high-quality artificial grass installation. This commitment not only improves the aesthetic appeal of the area but also guarantees durability and functionality over time. For those considering artificial turf, adhering to these best practices will result in a successful project that fulfills both practical and visual expectations.
Frequently Asked Questions
What is the first step in preparing the area for artificial grass installation?
The first step is to clear the area of existing grass, roots, and debris using a shovel or sod cutter.
How deep should the soil be excavated for artificial grass installation?
It is essential to excavate approximately 3 to 4 inches of soil to ensure proper drainage and to prevent organic matter from decomposing beneath the grass.
What should be done after removing the grass and debris?
After removing the grass and debris, rake the area to eliminate any remaining clumps, rocks, or debris to create a smooth base for the artificial grass.
Is it necessary to install a weed barrier?
Yes, it is advisable to install a weed barrier to prevent weed growth beneath the artificial turf.
How should the excavated material be disposed of?
The excavated material can be composted or taken to a local green waste facility to promote eco-friendly practices.
Who ensures the installation process is handled properly?
At Hall Turf, the installation process is managed by a team of specialists, including Brock, to ensure precision and care for various needs such as putting greens, playgrounds, or pet areas.


