Introduction
Creating a vibrant outdoor space for dogs requires more than just a patch of grass; it demands careful consideration of grass types that can withstand the wear and tear of playful paws. Pet owners have the opportunity to cultivate a resilient lawn that not only looks appealing but also supports their furry friends’ activities. The challenge lies in:
- Selecting the right grass
- Implementing effective installation techniques
- Establishing a maintenance routine that keeps the grass healthy and thriving
How can dog owners ensure their outdoor spaces remain both functional and beautiful for their pets?
Choose Durable and Pet-Friendly Grass Types
Selecting the appropriate outdoor dog grass for outdoor dog spaces is crucial for creating a resilient and pet-friendly environment. Bermuda turf is particularly notable for its exceptional drought resistance and rapid recovery, making it an ideal choice for active dogs. Its deep root system enables it to thrive even under heavy foot traffic.
Tall Fescue is another excellent option, recognized for its strong drought tolerance and ability to withstand heat, which makes it suitable for lawns that experience significant wear. Zoysia also offers remarkable shade tolerance and adaptability to various soil conditions, proving beneficial for pet owners.
Importantly, certain types of vegetation exhibit higher resistance to the nitrogen levels found in dog urine, which can lead to unsightly brown patches. As Dick Bryant noted, “When I required a resolution to my lawn problem, Brock visited, assessed my needs and proposed the best solution.”
By selecting resilient plant varieties, homeowners can cultivate a lush, green area with outdoor dog grass that remains both attractive and practical for pets and their families. Additionally, Hall Turf provides expert artificial grass solutions, including outdoor dog grass, that offer a low-maintenance alternative for pet owners, ensuring a safe and durable environment for dogs.

Implement Proper Installation Techniques
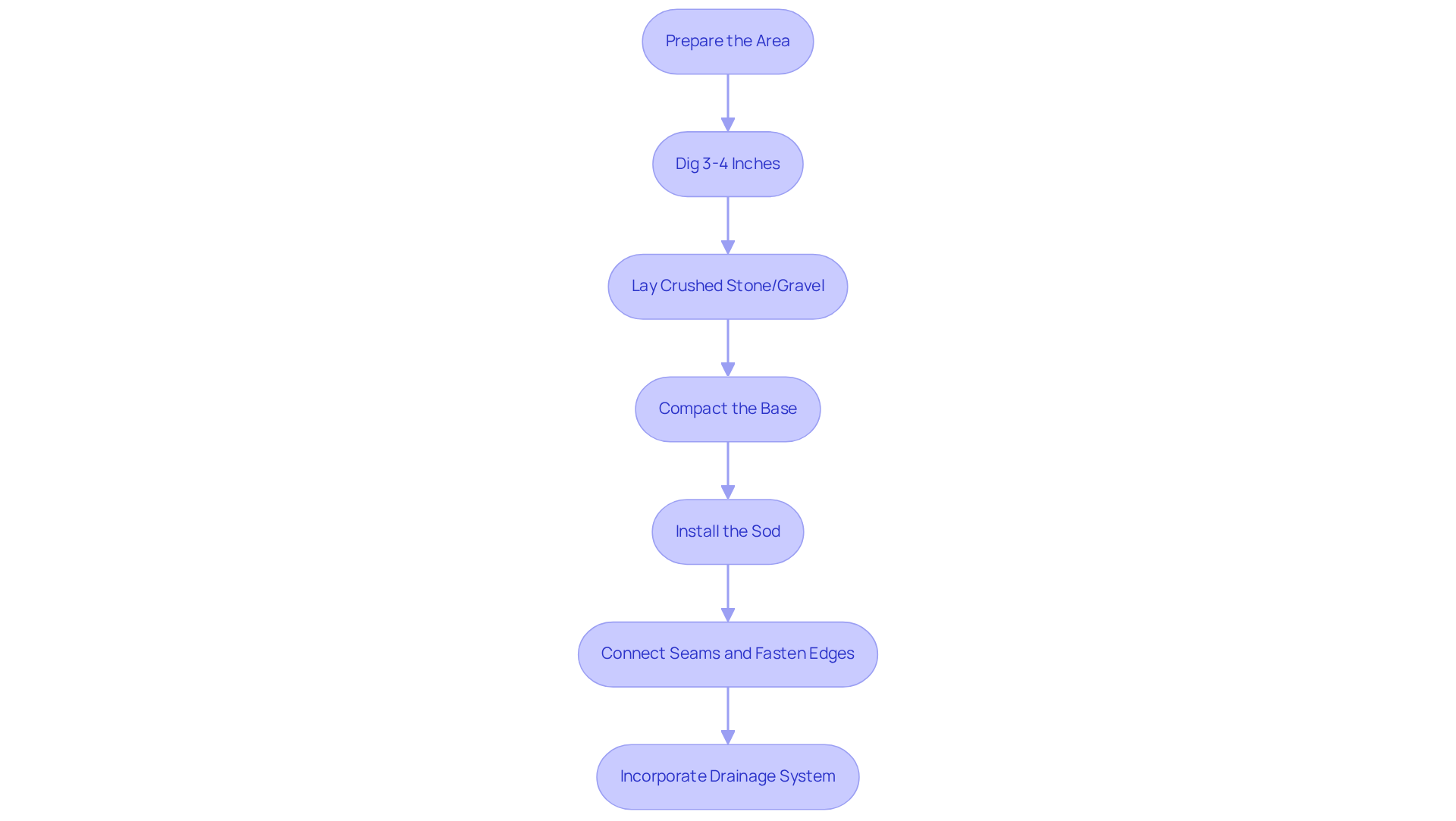
Proper installation techniques are essential for maximizing the longevity and performance of outdoor dog grass. To begin, thoroughly prepare the area by removing existing vegetation, rocks, and debris to establish a clean base. Digging down approximately 3 to 4 inches is crucial for effective drainage and for laying a solid foundation of crushed stone or gravel. This base must be compacted to prevent settling over time, ensuring stability.
When installing the sod, it is vital to closely connect seams and fasten the edges to avoid lifting. Additionally, incorporating a drainage system is beneficial, as it effectively manages pet waste and rainwater, keeping the area clean and odor-free. Adhering to these installation best practices will create a durable and functional space with outdoor dog grass that can endure the demands of pet activity.

Establish Regular Maintenance Routines
To maintain outdoor dog grass in optimal condition, establishing a consistent maintenance routine is essential. Begin by rinsing the grass with a hose or sprinkler system at least once a week. This practice washes away pet waste and prevents odor buildup. Additionally, immediate removal of solid waste is crucial for upholding cleanliness and hygiene. Regular brushing of the turf fibers not only keeps them upright but also enhances their visual appeal.
Moreover, utilizing a safe disinfectant for outdoor dog grass can effectively eliminate bacteria and odors, ensuring a fresh environment for pets. During the growing season, applying a pet-friendly fertilizer can promote healthy growth and resilience of the lawn. Finally, conducting regular inspections for signs of wear or damage allows for prompt repairs, ensuring that the area remains safe and enjoyable for pets.

Monitor Grass Health and Address Issues Promptly
Maintaining the health of your lawn is essential for creating a vibrant outdoor dog grass area for dogs. For homeowners seeking a more durable alternative, synthetic sod from Hall Turf offers an excellent solution. It’s important to monitor natural grass for signs of stress, such as discoloration or thinning patches, which may indicate nutrient deficiencies or pest issues. For example, brown spots often arise from dog urine; applying gypsum can help neutralize the nitrogen and facilitate recovery.
Additionally, ensuring proper drainage is vital, as standing water can lead to mold and unpleasant odors. If certain areas become compacted due to heavy foot traffic, aerating the grass can enhance airflow and water penetration. However, with Hall Turf’s expert artificial turf solutions, these challenges can be avoided entirely. Their products are engineered to withstand the wear and tear from pets, providing a safe and enjoyable environment.
As Scott Sachse remarked, “They recently installed a putting green at our new home, and they did an exceptional job.” Encouraging your dog to drink more water can also help dilute their urine, thereby reducing nitrogen concentration and preventing grass damage. By staying vigilant and addressing these concerns promptly, or by choosing Hall Turf’s artificial solutions, you can ensure a healthy and enjoyable space with outdoor dog grass for both pets and their owners.

Conclusion
In conclusion, selecting the appropriate outdoor dog grass and implementing effective maintenance practices are crucial for establishing a resilient and enjoyable environment for pets. By opting for durable grass types like Bermuda, Tall Fescue, or Zoysia, pet owners can cultivate a vibrant lawn that endures the demands of daily activity. Additionally, employing proper installation techniques and adhering to regular maintenance routines significantly enhances the grass’s longevity and health, enabling it to flourish despite the challenges of pet ownership.
This article underscores the necessity of adequately preparing the ground, monitoring the grass’s health, and promptly addressing any issues that arise. Establishing a consistent maintenance schedule – comprising rinsing the grass, removing waste, and applying pet-friendly fertilizers – is vital for sustaining a clean and safe environment. Moreover, synthetic turf presents a low-maintenance alternative that can mitigate many common concerns linked to natural grass.
Ultimately, creating a lush outdoor space for dogs necessitates careful selection of grass types and diligent care. By adhering to these best practices, pet owners can enjoy a beautiful lawn that not only enhances their outdoor experience but also serves as a safe haven for their furry companions. Embracing these strategies ensures that both pets and their owners can thrive in a healthy, vibrant outdoor setting.
Frequently Asked Questions
What factors should be considered when choosing grass for outdoor dog spaces?
It’s important to select grass types that are durable, resistant to drought, and can withstand heavy foot traffic to create a resilient and pet-friendly environment.
What is a recommended grass type for active dogs?
Bermuda turf is highly recommended for active dogs due to its exceptional drought resistance and rapid recovery, along with a deep root system that thrives under heavy foot traffic.
What are the benefits of Tall Fescue for lawns with dogs?
Tall Fescue is known for its strong drought tolerance and ability to withstand heat, making it suitable for lawns that experience significant wear from pets.
How does Zoysia grass benefit pet owners?
Zoysia grass offers remarkable shade tolerance and adaptability to various soil conditions, making it a beneficial choice for pet owners.
Are there grass types that resist damage from dog urine?
Yes, certain grass types exhibit higher resistance to the nitrogen levels found in dog urine, which helps prevent unsightly brown patches on the lawn.
What services does Hall Turf provide for pet owners?
Hall Turf offers expert artificial grass solutions, including outdoor dog grass, which provides a low-maintenance alternative for pet owners, ensuring a safe and durable environment for dogs.


