Introduction
Imitation grass has become a favored option for homeowners looking for a low-maintenance and visually appealing lawn. Its advantages, which include reduced water consumption and increased durability, make synthetic turf an attractive choice. However, creating a lush, green outdoor space requires careful planning and execution. This raises an important question: what are the key steps to effectively install and maintain artificial grass? This guide explores the essential elements of transforming any yard into a vibrant oasis, providing readers with the insights needed to make informed decisions and achieve enduring results.
Understand Artificial Grass: Benefits and Considerations
Imitation grass offers numerous benefits that make it an attractive option for homeowners. Here are some key advantages:
- Low Maintenance: Artificial turf significantly reduces upkeep requirements. Homeowners can save both time and money as it eliminates the need for mowing, watering, and fertilizing. This is particularly relevant considering that nearly 30% of household water use is dedicated to outdoor activities, including the upkeep of imitation grass.
- Durability: High-quality imitation grass is designed to withstand heavy foot traffic, making it ideal for families, pets, and recreational spaces. For example, products like Viridian Turf 133oz feature a tall pile height and dense weight, ensuring resilience in high-traffic areas, along with UV protection and excellent drainage performance.
- Aesthetic Appeal: The aesthetic appeal of your property is enhanced by imitation grass, which maintains its vibrant color and lush appearance year-round. Current trends in grass design favor multi-tone fibers and place-based palettes, ensuring a natural look that complements various landscapes. Additionally, the lifespan of landscape grass typically ranges from 15 to 25 years, reinforcing its durability.
- Safety: Safety is prioritized by many options of imitation grass, particularly in playgrounds and pet areas, thereby reducing the likelihood of injuries. Products like Meadow Green Pet Turf 91oz are specifically designed for pet-friendly environments, featuring high drainage and antimicrobial properties for easy cleanup.
However, there are important considerations to keep in mind:
- Initial Cost: The upfront investment for artificial grass can range from $8 to $16 per square foot installed, which is higher than natural sod priced at $1 to $2.50 per square yard. Nevertheless, the long-term savings on maintenance and water bills from imitation grass can lead to a favorable return on investment.
- Heat Retention: Synthetic turf can become hot under direct sunlight, making shade options essential for areas where children or pets will play. New technologies, such as heat-reducing infills, are being developed to address this issue.
- Environmental Impact: While imitation grass conserves water and reduces maintenance efforts, it is made from man-made materials, which may raise environmental concerns for some homeowners. However, advancements in eco-friendly surface innovations, such as the removal of harmful chemicals from manufacturing processes, are addressing these issues, promoting recycling and reducing the need for harmful chemicals.
By carefully evaluating these advantages and considerations, homeowners can make informed decisions about whether synthetic turf is the right choice for their outdoor spaces. As Dick Bryant noted, “When I needed a solution to my turf issue, Brock came out, evaluated my needs and came up with the best solution. I went with his advice and the recommendation was perfect!” This level of personalized service is what Hall Turf aims to provide, ensuring that each homeowner finds the perfect fit for their needs.

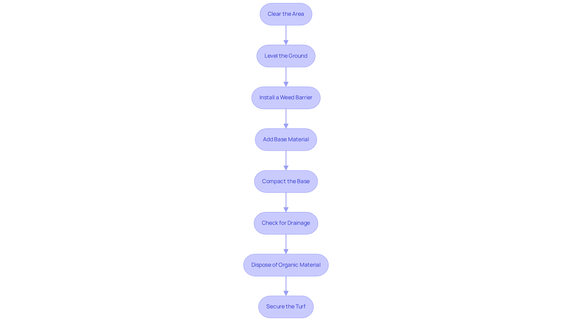
Prepare the Base: Essential Steps for Installation
To ensure a successful installation of artificial grass, it is essential to prepare the base properly. Here are the key steps to follow:
-
Clear the Area: Begin by removing any existing vegetation, weeds, and debris from the setup site. Aim to excavate approximately 3-4 inches deep to create a clean slate for the installation.
-
Level the Ground: Use a rake to level the ground, ensuring it is smooth and even. This step is crucial for preventing bumps and uneven surfaces in the final setup.
-
Install a Weed Barrier: Lay down a weed barrier fabric to prevent weeds from growing through the artificial grass. This measure will help maintain the integrity of your installation over time.
-
Add Base Material: Spread a layer of crushed stone or gravel, about 2-3 inches thick, over the area. This material provides drainage and stability for the grass. Additionally, add a layer of sharp sand, approximately 10-15mm thick, on top of the gravel base to enhance the surface.
-
Compact the Base: Utilize a plate compactor to thoroughly compact the base material. This step is vital to prevent settling and ensure a solid foundation for the imitation grass, potentially extending its lifespan by up to 30% compared to bases that are not properly prepared.
-
Check for Drainage: Ensure that the base is graded properly to allow for effective drainage. A slight slope away from structures will help prevent water pooling.
-
Dispose of Organic Material: Make sure that any organic material is disposed of offsite to prevent decomposition beneath the grass, which can lead to uneven surfaces over time.
-
Secure the Turf: When laying the turf, secure it with landscaping anchor pins or 4″ – 6″ galvanized stakes placed around the perimeter and along seams at 6″ – 8″ intervals to enhance stability.
By following these steps, you will create a solid and stable foundation that is essential for the longevity and performance of your imitation grass installation.

Install the Artificial Grass: Step-by-Step Instructions
Once your base is prepared, follow these step-by-step instructions to install your artificial grass:
- Roll Out the Imitation Grass: Unroll the imitation grass and lay it over the prepared base. Allow it to acclimate to the temperature for about three hours to prevent wrinkling.
- Cut to Fit: Use a utility knife to trim the grass to fit the area, leaving a little extra around the edges for adjustments. Proper cutting ensures a seamless appearance.
- Secure the Edges: Use landscape staples or adhesive to fasten the edges of the grass. Ensure that the seams are tight and aligned properly to avoid gaps, which can lead to uneven surfaces.
- Join Seams: If your installation requires multiple sections of grass, use seaming tape and adhesive to connect the seams. Following the manufacturer’s instructions is crucial for achieving the best results.
- Fill the Surface: Depending on the kind of surface, you may need to add infill material, such as silica sand or rubber granules, to help the blades stand upright and provide cushioning. This step is essential for maintaining a natural look and feel.
- Brush the Turf: Use a stiff-bristled broom to brush the turf fibers upright. This will enhance the appearance and ensure the grass looks vibrant and well-maintained.
- Final Inspection: Walk around the setup to check for any loose areas or seams. Make any necessary adjustments before completing the project to ensure a flawless finish.
- Weed Barrier: Consider placing a weed barrier under the grass to prevent weed growth, which is essential for preserving the quality of your setup.
- Soil Excavation: Ensure that the soil is dug to a depth of at least 3 inches for proper setup, providing a stable base for the turf.
- Regular Maintenance: After installation, remember to regularly sweep against the natural grain of the turf to keep it looking vibrant and well-maintained.
By following these steps, you will successfully install synthetic turf that enhances the beauty and functionality of your outdoor area.

Maintain Your Artificial Grass: Tips for Longevity
To maintain the pristine appearance of your artificial grass and extend its lifespan, adhere to these essential maintenance tips:
-
Regular Cleaning: Periodically rinse the surface with a hose to eliminate dust, debris, and pet waste. This straightforward step is crucial for maintaining both appearance and hygiene, ensuring a clean environment for your family and pets.
-
Brush the Turf: Regularly use a stiff-bristled broom to brush the grass fibers, especially in high-traffic areas. This practice keeps the fibers upright and prevents matting, which can detract from the grass’s visual appeal.
-
Address Stains Promptly: Clean any spills or stains immediately with a mild soap and water solution. Timely intervention is vital, as it prevents stains from becoming permanent and avoids the use of harsh chemicals that could damage the grass.
-
Check for Weeds: Occasionally inspect the grass for any weeds that may have penetrated the base. While artificial grass is generally resistant to weed growth, proactive removal of visible weeds is essential to prevent their spread.
-
Inspect for Damage: Regularly check for signs of wear or damage, particularly around seams and edges. Promptly addressing any issues can prevent further deterioration and extend the lifespan of your grass, which can last between 10 to 20 years with proper maintenance.
-
Seasonal Maintenance: In colder months, remove any snow or ice buildup to prevent damage to the turf. During warmer months, ensure proper drainage to avoid water pooling, which can lead to mold and mildew growth.
By implementing these maintenance tips, you can ensure that your imitation grass remains both beautiful and functional for many years, providing an ideal outdoor space for your family and pets. Regular maintenance not only enhances aesthetic appeal but also protects your investment, allowing you to enjoy a vibrant lawn year-round.

Conclusion
In conclusion, imitation grass installation offers homeowners a practical solution for creating a beautiful and low-maintenance outdoor space. By recognizing the benefits and considerations associated with artificial turf, individuals can make informed decisions that enhance their property while minimizing upkeep. This guide serves as a comprehensive roadmap, detailing everything from base preparation to the final touches of installation, ensuring a straightforward and effective process.
Key points emphasize the durability, aesthetic appeal, and safety features of synthetic turf, along with the essential preparation steps and maintenance tips needed to keep it looking its best. By adhering to the outlined procedures, homeowners can sidestep common pitfalls and enjoy a vibrant lawn that endures over time. Furthermore, understanding the initial costs in relation to long-term savings underscores the value of investing in artificial grass.
Ultimately, embracing imitation grass not only transforms outdoor spaces but also fosters sustainable practices by conserving water and reducing maintenance efforts. As homeowners contemplate this option, they are encouraged to evaluate the benefits against their unique needs and preferences. With the right approach, artificial grass can provide a lasting solution that enhances both the beauty and functionality of any landscape, making it a worthwhile investment for years to come.
Frequently Asked Questions
What are the main benefits of artificial grass?
The main benefits of artificial grass include low maintenance, durability, aesthetic appeal, and safety. It reduces upkeep requirements, can withstand heavy foot traffic, maintains its vibrant color year-round, and is designed to minimize injuries in play areas.
How does artificial grass reduce maintenance?
Artificial grass eliminates the need for mowing, watering, and fertilizing, saving homeowners time and money. This is particularly beneficial as nearly 30% of household water use is dedicated to outdoor activities.
What makes artificial grass durable?
High-quality imitation grass is designed to withstand heavy foot traffic, making it suitable for families, pets, and recreational spaces. Products like Viridian Turf feature a tall pile height, dense weight, UV protection, and excellent drainage performance.
How does artificial grass enhance the aesthetic appeal of a property?
Artificial grass maintains its vibrant color and lush appearance year-round. Current design trends favor multi-tone fibers and place-based palettes, ensuring a natural look that complements various landscapes.
What safety features are available in artificial grass?
Many artificial grass options prioritize safety, especially for playgrounds and pet areas. For example, Meadow Green Pet Turf is designed for pet-friendly environments, featuring high drainage and antimicrobial properties for easy cleanup.
What is the initial cost of installing artificial grass?
The upfront investment for artificial grass can range from $8 to $16 per square foot installed, which is higher than natural sod priced at $1 to $2.50 per square yard. However, long-term savings on maintenance and water bills can lead to a favorable return on investment.
Does artificial grass retain heat?
Yes, synthetic turf can become hot under direct sunlight, so shade options are essential for areas where children or pets will play. New technologies, such as heat-reducing infills, are being developed to address this issue.
What are the environmental concerns associated with artificial grass?
While artificial grass conserves water and reduces maintenance efforts, it is made from man-made materials, which may raise environmental concerns. However, advancements in eco-friendly surface innovations are promoting recycling and reducing harmful chemicals in manufacturing processes.
How can homeowners make informed decisions about artificial grass?
By carefully evaluating the advantages and considerations of artificial grass, homeowners can determine if it is the right choice for their outdoor spaces, often with the help of personalized service from experts in the field.


