Introduction
Artificial turf is increasingly popular among homeowners who seek low-maintenance and visually appealing landscaping solutions. Various types are designed for specific applications – from vibrant lawns to safe playgrounds – offering numerous benefits such as durability and long-term cost savings.
However, the choice to install synthetic turf prompts important questions regarding the associated costs and factors that influence installation. Homeowners should consider these aspects to make an informed decision that aligns with their budget and long-term objectives.
Explore the Basics of Artificial Turf: Types and Benefits
Artificial grass comes in several specialized types, each designed for specific applications. The primary categories include:
- Landscape Turf: Ideal for residential lawns, this type closely resembles natural grass and requires minimal upkeep.
- Playground Surface: Designed with safety in mind, this surface often incorporates padding to reduce injuries from falls, making it an excellent choice for children’s play areas.
- Pet Grass: Engineered to endure significant foot traffic from animals, this surface is easy to clean and typically features drainage systems to effectively manage waste.
- Putting Green Surface: Tailored for golf enthusiasts, this high-performance material provides a realistic putting area that enhances the golfing experience.
Benefits of Artificial Turf:
- Low Maintenance: Eliminates the need for mowing, watering, or fertilizing, saving homeowners time and effort.
- Durability: Constructed to withstand various weather conditions and heavy usage, ensuring longevity.
- Aesthetic Appeal: Maintains a vibrant green appearance year-round, potentially increasing property value by 7% to 15%.
- Safety: Many varieties include safety features, particularly beneficial for playgrounds and pet areas, reducing the risk of injuries.
By understanding these fundamental aspects, homeowners can make informed decisions about which type of grass best suits their needs.

Identify Key Factors Affecting Installation Costs
Several factors significantly influence the cost to install astroturf.
-
Type of Turf: The quality of turf materials plays a crucial role in pricing. Higher-end options, such as nylon and polyethylene, typically range from $2.20 to $6.40 per square foot, offering enhanced durability and aesthetics compared to lower-cost alternatives.
-
Project Size: Larger installations often benefit from economies of scale, which can reduce the expense per square foot. For instance, a 500-square-foot lawn may average around $6,365 for installation, while smaller areas might incur higher per-square-foot costs.
-
Site Preparation: The existing condition of the landscape can greatly affect installation expenses. Areas requiring extensive grading or grass removal, which can cost between $0.88 and $1.84 per square foot, will increase overall costs.
-
Installation Complexity: Features such as slopes, curves, or intricate designs can elevate labor costs due to the additional time and expertise required. Installing turf on slopes can increase expenses by 50% to 60% because of the complexity involved.
-
Geographic Location: Local labor rates and material availability can vary significantly, impacting overall costs. For example, installation prices in Kansas City may differ from those in other regions, with average charges ranging from $3.45 to $12 per square foot.
-
Additional Features: Options like advanced drainage systems, infill materials, and landscape edging can contribute to the total price. For instance, landscape edging costs between $2 and $11.50 per linear foot, depending on the material and design complexity.
By considering these factors, homeowners can more accurately assess their budget and make informed decisions regarding their synthetic grass installation.

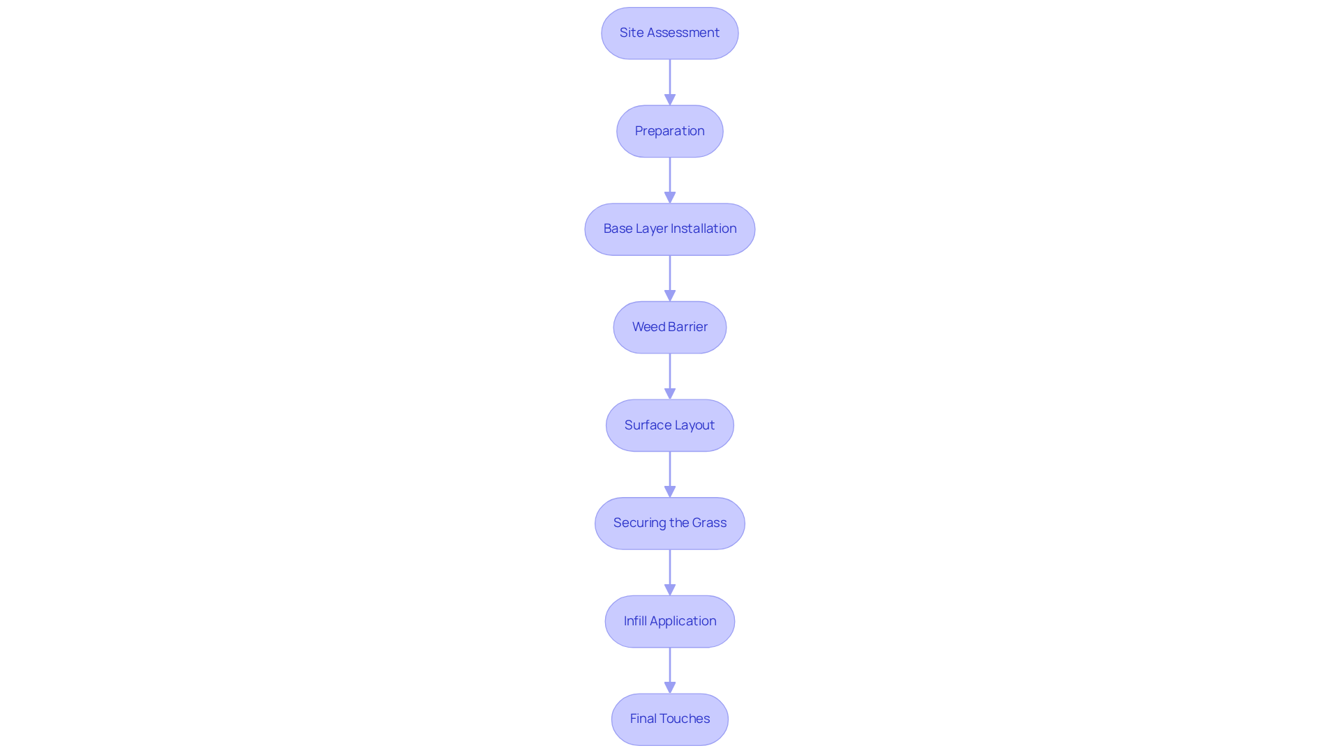
Understand the Installation Process: Step-by-Step Guide
Installing artificial turf requires careful planning and execution, following these essential steps:
- Site Assessment: Begin by evaluating the setup area, noting existing vegetation, obstacles, and drainage patterns. A thorough assessment is crucial for identifying potential challenges and ensuring a smooth installation.
- Preparation: Clear the area of any existing grass, debris, and rocks. Level the ground to establish a smooth, even foundation, which is essential for the durability of the grass.
- Base Layer Installation: Lay down a base layer of crushed rock or decomposed granite, approximately 3 to 4 inches thick. This layer provides necessary drainage and stability, preventing future issues like uneven settling.
- Weed Barrier: Install a weed barrier fabric to inhibit unwanted growth beneath the grass, ensuring a clean and low-maintenance surface.
- Surface Layout: Roll out the synthetic grass, cutting it to fit the designated area. Pay close attention to aligning seams in the same direction to maintain a natural appearance.
- Securing the Grass: Use 7-inch galvanized nails or staples to fasten the grass to the ground, placing them every 4 to 6 inches along the perimeter and seams to prevent movement.
- Infill Application: If suitable, apply infill materials such as sand or specialized surface infill to enhance stability and provide cushioning. This step is essential for maintaining the upright position of the grass blades.
- Final Touches: Brush the surface to ensure an even appearance and check for any low spots or adjustments needed. Allow the surface to settle for about three hours to avoid creasing or wrinkling.
By following these best practices, homeowners can achieve a successful installation that results in a beautiful, functional synthetic lawn that enhances their outdoor space.

Evaluate Long-Term Costs and Benefits of Artificial Turf
Investing in artificial turf provides significant long-term savings and benefits that can enhance your property.
-
Maintenance Savings: Homeowners can greatly reduce expenses related to mowing, watering, and fertilizing, which can accumulate over time. With synthetic grass, these ongoing costs are nearly eliminated, resulting in a more cost-effective landscape. As Dick Bryant noted, when he faced a landscaping issue, Brock assessed his needs and provided the ideal solution.
-
Durability: Synthetic grass is engineered to last between 15 to 25 years, depending on usage and maintenance. This durability makes it a more sustainable choice compared to natural grass, which often requires frequent reseeding and upkeep. Scott Sachse commended Brock’s team for their exceptional installation of a putting green, highlighting their professionalism and attention to detail.
-
Water Conservation: By removing the need for irrigation, synthetic grass can lead to significant reductions in water bills, especially in drought-prone areas. This not only saves money but also contributes to broader water conservation efforts.
-
Increased Property Value: A well-maintained synthetic lawn enhances curb appeal, positively impacting property value. Real estate experts note that properties with attractive landscaping, including synthetic grass, often sell more quickly and at higher prices. Adolfo remarked, “One of the most appealing advantages of synthetic grass installation is the substantial decrease in upkeep.”
-
Safety and Usability: Artificial grass creates a safe play area for children and pets, minimizing muddy spots and allergens. Its consistent surface ensures that outdoor spaces remain usable year-round, regardless of weather conditions. Les Boatright emphasized Brock’s detail-oriented approach and commitment to delivering projects on time and within budget.
-
Environmental Impact: While there are concerns about the environmental effects of synthetic materials, the significant reduction in water usage and the elimination of chemical fertilizers can lead to a more sustainable landscape. By choosing synthetic grass, homeowners can contribute to a cleaner environment while enjoying a beautiful lawn.
By carefully weighing the long-term costs and benefits, including the cost to install astroturf, homeowners can make informed decisions about whether artificial turf is the right choice for their property.

Conclusion
Investing in artificial turf provides homeowners with a practical and visually appealing solution for their outdoor spaces. Understanding the different types of turf, the factors influencing installation costs, and the step-by-step process for successful installation empowers homeowners to make informed decisions that meet their specific needs and preferences.
This article highlights the numerous benefits of artificial turf, such as its low maintenance requirements, durability, and potential to enhance property value. A detailed breakdown of installation costs – covering material choices and site preparation – offers homeowners a comprehensive overview of what to expect financially. Additionally, the long-term advantages, including water conservation and increased safety for children and pets, further emphasize the value of this investment.
Ultimately, selecting artificial turf transcends immediate aesthetics; it embodies a sustainable and cost-effective landscaping approach. Homeowners should consider the long-term implications of their choices, including the environmental benefits and financial savings associated with synthetic grass. As the demand for durable and low-maintenance landscapes rises, embracing artificial turf can lead to a more enjoyable, efficient, and beautiful outdoor experience.
Frequently Asked Questions
What are the main types of artificial turf?
The main types of artificial turf include Landscape Turf for residential lawns, Playground Surface for children’s play areas, Pet Grass designed for pets, and Putting Green Surface for golf enthusiasts.
What is Landscape Turf used for?
Landscape Turf is ideal for residential lawns as it closely resembles natural grass and requires minimal upkeep.
How does Playground Surface artificial turf enhance safety?
Playground Surface is designed with safety features, often incorporating padding to reduce injuries from falls, making it suitable for children’s play areas.
What are the characteristics of Pet Grass?
Pet Grass is engineered to endure significant foot traffic from animals, is easy to clean, and typically features drainage systems to manage waste effectively.
What benefits does artificial turf offer in terms of maintenance?
Artificial turf eliminates the need for mowing, watering, or fertilizing, saving homeowners time and effort.
How durable is artificial turf?
Artificial turf is constructed to withstand various weather conditions and heavy usage, ensuring its longevity.
Does artificial turf improve property aesthetics?
Yes, artificial turf maintains a vibrant green appearance year-round, which can potentially increase property value by 7% to 15%.
What safety benefits does artificial turf provide?
Many varieties of artificial turf include safety features that are particularly beneficial for playgrounds and pet areas, reducing the risk of injuries.