Introduction
Understanding the financial implications of artificial grass installation is crucial for homeowners contemplating changes to their outdoor spaces. Initial costs typically range from $5 to $20 per square foot, which may appear daunting at first glance. However, the potential for substantial long-term savings makes this investment worth considering. Homeowners must weigh the upfront expenses against the ongoing costs associated with maintaining natural grass. Additionally, several factors should be taken into account before making this transition.
Explore Initial and Long-Term Costs of Artificial Grass Installation
When considering synthetic lawn installation with Hall Turf, homeowners should expect the cost for artificial grass installation to range from $5 to $20 per square foot. This variation is influenced by the quality of materials and the complexity of installation. On average, homeowners can anticipate expenses around $6,375, which reflects the cost for artificial grass installation of approximately $3,000 to $10,000 for a typical yard size of about 500 square feet.
However, the long-term financial advantages are significant. Unlike natural grass, artificial turf demands minimal maintenance, eliminating the need for watering and fertilizers. Over its lifespan of 10 to 15 years, total ownership costs can decrease to as low as $1,500 to $3,000. In fact, homeowners may save between $16,000 and $46,000 over 20 years, especially when factoring in the cost for artificial grass installation compared to the ongoing costs of maintaining natural grass. This considerable reduction in recurring expenses positions artificial grass as a financially sound choice for homeowners aiming to enhance their outdoor spaces.
With Hall Turf’s expert solutions, which include installations for putting greens, playgrounds, and pet areas, you can be confident that your investment will be handled with professionalism and care. This commitment to quality is reflected in the satisfaction of clients like Dick Bryant and Scott Sachse.

Identify Key Factors Influencing Artificial Grass Costs
Several factors significantly influence the cost of artificial grass installation:
-
Turf Quality: Investing in higher-quality turf materials can lead to increased upfront costs. However, these options typically offer superior durability and aesthetics. For instance, premium synthetic grass can last between 15 to 25 years, providing long-term value. Additionally, the choice of turf quality directly affects the cost for artificial grass installation, as higher-quality materials often come with a higher price tag.
-
Installation Complexity: Projects that require significant site preparation, such as grading or implementing drainage solutions, will incur higher labor expenses. Regions with inclines or distinct landscaping elements might see expenses increase by 15% to 20% due to the extra effort required. Engaging a professional installer is recommended to ensure proper site preparation and customized solutions, which are essential for the longevity and performance of the synthetic grass.
-
Size of the Area: Larger setups often benefit from economies of scale, which can lower the per-square-foot expense. For example, while smaller projects may average around $20 per square foot, larger areas can start at competitive rates of approximately $8.99 per square foot. The typical cost for artificial grass installation for a 500-square-foot lawn generally hovers around $6,365, encompassing both materials and labor.
-
Accessibility: Hard-to-reach locations may require extra labor and specialized equipment, further raising expenses. Homeowners should consider how the arrangement of their yard could affect accessibility for work teams.
-
Local Market Rates: Prices can vary significantly based on geographic location and local demand for turf installation services. Homeowners are encouraged to obtain multiple quotes from reputable contractors to ensure competitive pricing and quality service. This approach helps homeowners make informed decisions and potentially save money.

Compare Costs: Artificial Grass vs. Natural Grass Over Time
While the cost for artificial grass installation may initially exceed that of natural grass, the long-term savings are significant. Maintaining natural turf involves regular expenses such as:
- Watering
- Mowing
- Fertilization
- Pest control
These can accumulate to annual costs ranging from $1,500 to $3,000. In contrast, synthetic turf typically incurs minimal upkeep costs, averaging between $200 and $500 each year. Over a span of 12 years, homeowners can expect to spend approximately $18,000 on maintaining natural grass, whereas the upkeep for artificial turf is only about $2,400. This stark difference underscores the financial benefits of opting for synthetic turf, making it an attractive choice for homeowners who desire both aesthetic appeal and cost efficiency.

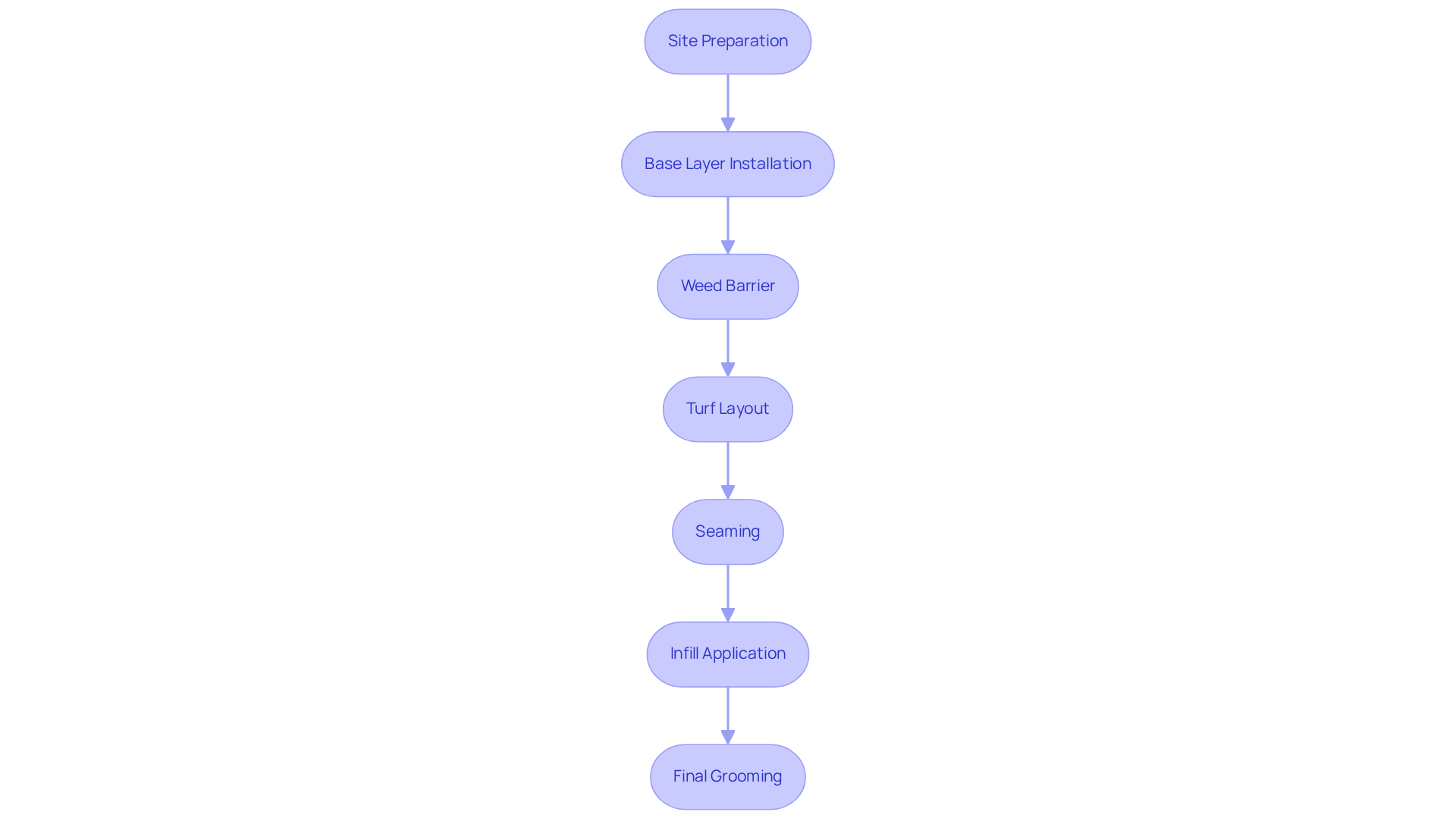
Understand the Installation Process for Artificial Grass
The installation process for artificial grass consists of several critical steps that ensure a successful outcome.
-
Site Preparation: The first step involves removing existing grass and debris, followed by leveling the ground to create a smooth surface. This foundational work is essential for the subsequent steps.
-
Base Layer Installation: Next, a foundation of crushed stone or gravel is established. This base layer enables adequate drainage, which is crucial for the durability of the grass.
-
Weed Barrier: Installing a weed barrier is vital as it prevents unwanted growth beneath the grass, thereby maintaining its appearance and functionality.
-
Turf Layout: Afterward, roll out the artificial grass and cut it to fit the designated area, ensuring a precise fit.
-
Seaming: Joining pieces of sod together using adhesive or seaming tape is crucial for achieving a seamless look.
-
Infill Application: The next step involves adding infill material to support the grass fibers. This enhances durability and provides a natural feel underfoot.
-
Final Grooming: Finally, brush the turf to ensure an even appearance and proper standing of the fibers, completing the setup.
Each of these steps contributes to the overall cost for artificial grass installation, with labor typically comprising 50-70% of the total price. For instance, labor expenses for synthetic turf setup can vary significantly depending on project complexity and regional market rates. Homeowners should recognize that accurate site preparation is vital; overlooking this can lead to increased expenses and complications during installation. Engaging professional installers can help mitigate common mistakes and ensure a high-quality finish. Furthermore, the projected cost for artificial grass installation ranges from $15.53 to $19.13 per square foot, with additional charges for debris removal fluctuating between $124 and $141. Homewyse strongly recommends contacting reputable professionals for itemized assessments of the work required and costs before making any decisions or commitments. It’s also important to note that installing synthetic turf may lower a home’s property value by 5%, a consideration for future home sellers.

Learn About Maintenance Costs and Requirements for Artificial Grass
Artificial grass is designed for minimal maintenance, requiring only occasional care to keep it looking pristine. The key maintenance tasks include:
- Regular Cleaning: Rinsing the turf with water to remove debris and pet waste is ideally done monthly.
- Brushing: Periodically brushing the turf fibers helps maintain their upright position and visual appeal, with a recommendation of every two weeks.
- Infill Replacement: Depending on usage intensity, infill may need replenishment every few years, with costs ranging from $200 to $500.
- Annual Inspection: A yearly professional inspection can identify potential issues early, typically costing between $100 and $200.
Overall, the cost for artificial grass installation is significantly lower than the upkeep expenses for natural grass, which can total around $23,472 over 12 years. In contrast, the cost for artificial grass installation and maintenance is estimated to be between $12,120 and $16,440 over the same period, making it a highly cost-effective choice for homeowners. This cost efficiency, along with the reduced need for water, chemicals, and regular mowing, highlights the ecological advantages and the cost for artificial grass installation for outdoor spaces. At Hall Turf, our team, led by experts like Brock, is dedicated to providing exceptional service and ensuring your artificial turf installation meets your needs, whether it’s for a putting green, playground, or pet area.

Conclusion
Investing in artificial grass installation presents homeowners with a valuable opportunity to enhance their outdoor spaces while reaping significant long-term financial benefits. Although the initial costs may appear higher than those of natural grass, the reduced maintenance needs and durability of synthetic turf make it a prudent choice for those aiming to save money over time.
This article has outlined key factors influencing the cost of artificial grass installation, such as:
- Turf quality
- Installation complexity
- Local market rates
A comparison of costs between artificial and natural grass further underscores the substantial savings achievable over the years, illustrating how synthetic turf can lead to lower overall expenditures while maintaining an attractive lawn.
Ultimately, the decision to install artificial grass transcends immediate costs; it represents a sustainable investment that yields returns in both aesthetics and economics. Homeowners are encouraged to carefully consider these factors and consult with professionals to ensure informed choices that align with their long-term goals for their outdoor spaces. Embracing artificial grass can result in a beautiful, low-maintenance yard that provides enjoyment for years to come.
Frequently Asked Questions
What is the cost range for artificial grass installation?
The cost for artificial grass installation typically ranges from $5 to $20 per square foot, depending on the quality of materials and the complexity of installation.
What is the average expense for installing artificial grass in a typical yard?
Homeowners can expect average expenses around $6,375 for installing artificial grass in a typical yard size of about 500 square feet.
What are the long-term financial advantages of artificial grass?
Over its lifespan of 10 to 15 years, total ownership costs for artificial grass can decrease to as low as $1,500 to $3,000, potentially saving homeowners between $16,000 and $46,000 over 20 years compared to maintaining natural grass.
What factors influence the cost of artificial grass installation?
Several factors influence the cost, including turf quality, installation complexity, size of the area, accessibility, and local market rates.
How does turf quality affect installation costs?
Higher-quality turf materials can lead to increased upfront costs but typically offer superior durability and aesthetics, with premium synthetic grass lasting between 15 to 25 years.
How does installation complexity impact costs?
Projects requiring significant site preparation, such as grading or drainage solutions, incur higher labor expenses, potentially increasing costs by 15% to 20%.
Does the size of the area affect the cost per square foot?
Yes, larger setups often benefit from economies of scale, which can lower the per-square-foot expense. Smaller projects may average around $20 per square foot, while larger areas can start at approximately $8.99 per square foot.
How does accessibility influence installation costs?
Hard-to-reach locations may require extra labor and specialized equipment, which can further raise expenses for the installation.
Why is it recommended to obtain multiple quotes from contractors?
Prices can vary significantly based on geographic location and local demand, so obtaining multiple quotes helps homeowners ensure competitive pricing and quality service.