Introduction
Maintaining the beauty and functionality of synthetic turf is not merely an aesthetic choice; it represents a vital investment for homeowners aiming to enhance their outdoor spaces. Regular cleaning and maintenance preserve the vibrant appearance of artificial grass and extend its lifespan, ultimately saving homeowners from costly replacements.
However, many encounter challenges such as:
- Stubborn stains
- Unpleasant odors
- Drainage issues
These problems can compromise the integrity of their lawns. What are the most effective practices and tools to address these common problems, ensuring a lush and inviting landscape throughout the year?
Understand the Importance of Regular Synthetic Turf Maintenance
Regular upkeep through synthetic turf cleaning is essential for maintaining its aesthetic appeal and longevity. This practice not only preserves the lush, green appearance throughout the year but also prevents the buildup of debris, dirt, and organic material. Such accumulation can lead to unpleasant odors and degrade the quality of the grass. A well-maintained synthetic lawn can last between 8 to 15 years, significantly reducing replacement costs for homeowners.
Experts in the field emphasize the importance of regular maintenance, particularly in synthetic turf cleaning. For instance, it is recommended to:
- Rinse the grass weekly
- Conduct thorough maintenance monthly
This proactive approach not only enhances the visual appeal of the lawn but also extends its lifespan, ensuring that it remains a valuable investment for homeowners.

Implement Effective Cleaning Techniques for Artificial Grass
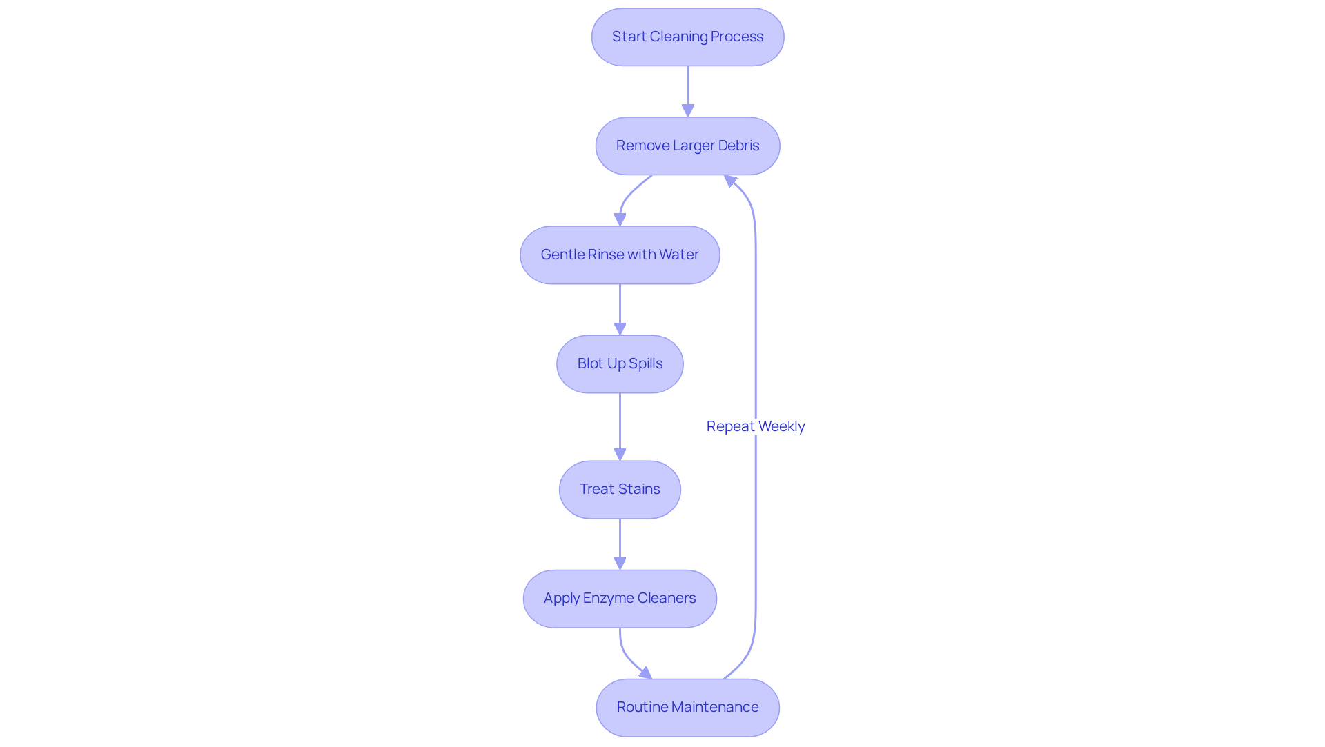
To maintain the cleanliness of artificial grass, homeowners should adopt a systematic method for synthetic turf cleaning. Begin by removing larger debris, such as leaves and twigs, using a leaf blower or a stiff broom. For regular maintenance, carry out a gentle rinse with water weekly to remove dust and grime. This practice aids in preventing fading and keeps the grass looking vibrant.
In the event of spills or pet waste, prompt action is essential. Blot up any liquid immediately with a clean cloth, then treat stains using a mixture of mild dish soap and water. For persistent odors, applying enzyme-based cleaners every 4-6 weeks can effectively break down organic matter and eliminate smells, ensuring a fresh and hygienic environment.
Routine maintenance not only enhances the visual attractiveness of your lawn but also prolongs its longevity, making it a valuable investment for property owners. As Gavin Barnett observes, “Routine and efficient surface maintenance is crucial for the durability and look of your synthetic grass.”
Furthermore, it is advisable to consider professional cleaning services, such as synthetic turf cleaning, for frequently utilized surfaces to ensure comprehensive upkeep and prevent common issues that may result in damage. Homeowners in Kansas and Missouri can rely on Hall Turf for expert synthetic grass solutions, as evidenced by satisfied clients like Dick Bryant and Scott Sachse, who praised the professionalism and quality of service delivered by Brock and his team.

Utilize the Right Tools and Products for Optimal Turf Care
Maintaining your artificial grass effectively requires investing in essential tools. A plastic rake or grass brush, like the Grandi Groom Rake, is ideal for fluffing grass fibers and preventing matting, which ensures a lush appearance. Additionally, a leaf blower is effective for eliminating debris, while a garden hose fitted with a spray nozzle is perfect for washing the grass, helping to remove dust and residues.
For cleaning, it is advisable to select pet-safe enzyme cleaners that neutralize odors and decompose waste without harming the grass. Avoid harsh chemicals such as bleach, as they can damage the fibers and infill material. Regular inspections for damage are also crucial; addressing issues promptly can prolong the lifespan of your grass.
As Steve DiFabio, a specialist in synthetic grass care, notes, ‘Utilizing the appropriate equipment is crucial for maintaining your yard’s appearance for over 15 years.’
At Hall Turf, we take pride in offering expert artificial grass solutions in Kansas City, ensuring that your yard remains immaculate and welcoming. Our team, guided by experts like Brock, is dedicated to providing outstanding service and assistance, ensuring your lawn care experience is smooth and efficient.
By regularly utilizing these tools and products, you can significantly enhance the longevity and cleanliness of your synthetic turf cleaning, creating a safe and inviting outdoor space.
Address Common Challenges in Synthetic Turf Cleaning
Homeowners encounter various challenges when maintaining synthetic grass, including stubborn stains, odors, and drainage issues. Addressing these concerns promptly is crucial for preserving the appearance and functionality of the turf.
To effectively tackle stains, it is essential to act quickly and utilize appropriate cleaning solutions. This proactive approach minimizes the risk of permanent discoloration and keeps the grass looking its best.
For odors, regular rinsing combined with enzyme cleaners can significantly enhance freshness. These methods not only eliminate unpleasant smells but also contribute to the overall hygiene achieved through synthetic turf cleaning.
If drainage issues arise, it is vital to ensure that the grass is installed with adequate drainage systems. Regular inspections for blockages can prevent water accumulation, which may lead to further complications.
By addressing these challenges with diligence and care, homeowners can ensure that their synthetic turf cleaning maintains it in optimal condition, making it visually appealing and odor-free.

Conclusion
Maintaining synthetic turf is essential for homeowners who wish to preserve the beauty and functionality of their outdoor spaces. Regular cleaning not only enhances visual appeal but also extends the lifespan of the grass, making it a wise investment. By implementing a consistent maintenance routine, homeowners can ensure their lawns remain vibrant and free of debris, odors, and stains.
Key practices include:
- Weekly rinsing
- Prompt stain treatment
- The use of appropriate tools and cleaning products
Investing in the right equipment, such as a plastic rake and pet-safe cleaners, is crucial for effective upkeep. Additionally, addressing common challenges like stubborn stains and drainage issues with proactive measures can significantly improve the overall condition of synthetic grass.
Ultimately, the importance of regular maintenance cannot be overstated. Homeowners are encouraged to adopt these best practices and consider professional cleaning services when necessary. By prioritizing synthetic turf care, they can enjoy a beautiful, lasting lawn that enhances their property’s value and provides a welcoming outdoor environment.
Frequently Asked Questions
Why is regular maintenance important for synthetic turf?
Regular maintenance through synthetic turf cleaning is essential for preserving its aesthetic appeal and longevity, preventing the buildup of debris, dirt, and organic material that can lead to unpleasant odors and degrade the grass quality.
How long can a well-maintained synthetic lawn last?
A well-maintained synthetic lawn can last between 8 to 15 years, which significantly reduces replacement costs for homeowners.
What are the recommended maintenance practices for synthetic turf?
It is recommended to rinse the grass weekly and conduct thorough maintenance monthly to enhance the visual appeal and extend the lifespan of the synthetic turf.
How does synthetic turf maintenance affect its lifespan?
A proactive maintenance approach not only enhances the visual appeal of the lawn but also extends its lifespan, ensuring that it remains a valuable investment for homeowners.