Hull Turf logo
Mon - Friday from 9:00 - 18:00
We provide top-quality design and installation of artificial grass surfaces throughout Kansas and Missouri. We are licensed contractors who are experts in artificial grass design and installation. Call us today for a Free Estimate.

Contact Info

Follow us

Master Playground Turf Installation: A Step-by-Step Guide for Homeowners

Master Playground Turf Installation: A Step-by-Step Guide for Homeowners

Images
Authored by
HallTurf Content Team
Date Released
December 25, 2025
Comments
No Comments

Introduction

Creating a safe and inviting playground for children is a priority for many homeowners. The choice of materials significantly impacts both safety and enjoyment. High-quality playground turf enhances the aesthetic appeal of outdoor spaces while providing essential benefits such as durability, low maintenance, and hygiene.

However, the installation process can be daunting. Homeowners often face questions about:

  1. Compliance with local regulations
  2. Best practices for achieving a professional result

Navigating these challenges is crucial for ensuring a successful and lasting playground turf installation.

Understand the Importance of Quality Playground Turf

When selecting playground grass, prioritizing quality is essential for creating a safe and enjoyable environment for children. Investing in high-quality artificial turf is crucial for several compelling reasons:

  • Safety: Premium turf is engineered to absorb impact, significantly reducing the risk of injuries from falls. It is important to choose products that comply with safety standards such as ASTM F1292, which evaluates shock absorption capabilities and ensures a safer play surface.
  • Durability: High-quality grass is designed to endure heavy foot traffic and withstand harsh weather conditions, preserving its integrity and visual appeal over time. This durability is enhanced by UV stabilizers that prevent fading and material degradation from sunlight, ensuring the surface remains vibrant. Additionally, quality grass can have a lifespan of 15 to 25 years with proper playground turf installation and maintenance, which minimizes future replacement costs.
  • Low Maintenance: Unlike natural grass, which requires regular mowing and watering, quality artificial grass is designed for minimal upkeep. This allows homeowners to spend more time enjoying the recreational area rather than maintaining it.
  • Visual Attractiveness: High-quality grass retains its lively hue and texture, enhancing the overall appearance of the recreational area. This not only creates an inviting atmosphere for children and families but can also increase property value.
  • Hygiene: High-quality artificial grass includes built-in antimicrobial properties that help prevent mold and mildew, contributing to a cleaner and safer play environment.

Investing in high-quality recreational grass through playground turf installation ensures safety and enhances the play experience, making it a valuable consideration for any homeowner looking to improve their outdoor area. As noted by satisfied clients, Brock from Hall Turf provides exceptional service, ensuring that every installation meets the highest standards of quality and safety.

The central node represents the main topic, while the branches show the key benefits of choosing quality turf. Each sub-branch provides additional details, helping you understand why each benefit is important.

Before beginning your turf setup, careful preparation is crucial. To ensure a seamless process, follow these steps:

  1. Check Local Regulations: Investigate local laws regarding recreational area setups, as specific safety standards and material requirements may apply in your area.
  2. Obtain Necessary Permits: Depending on your location, securing permits may be mandatory prior to setup. Contact your local building department to clarify the requirements.
  3. Hire Qualified Professionals: Seek contractors skilled in turf setup for recreation areas. Verify their credentials, read reviews, and review past projects to confirm their reputation.
  4. Request Quotes: Gather multiple quotes from various contractors to compare pricing and services. Ensure that each quote encompasses all aspects of the setup, from site preparation to finishing touches.
  5. Discuss Safety Standards: Confirm that the contractor is knowledgeable about play area safety standards and will utilize compliant materials.

By following these preparatory steps, you can mitigate potential issues and ensure that your recreational surface setup is compliant and executed to a high standard.

Each box represents a crucial step in preparing for turf installation. Follow the arrows to see the order in which these steps should be completed for a smooth setup.

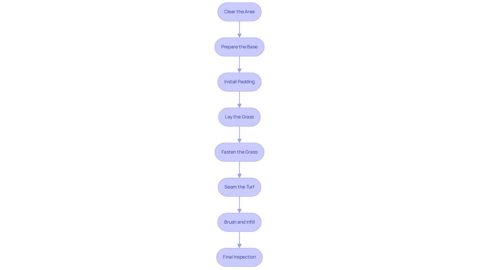
Execute the Installation: Step-by-Step Process

Playground turf installation requires careful attention to detail to ensure a safe and durable play area. This step-by-step guide outlines the process for a successful installation:

  1. Clear the Area: Start by removing any existing grass, weeds, or debris from the installation site. Use a shovel or sod cutter to achieve a level ground.
  2. Prepare the Base: Establish a stable base by adding a layer of crushed stone or gravel. Compact the material thoroughly to prevent settling, which is crucial for long-term durability.
  3. Install Padding: Lay down padding to enhance shock absorption, particularly in high-impact areas like under swings or climbing structures. This step is vital for child safety.
  4. Lay the Grass: Unroll the synthetic grass over the prepared base, ensuring that seams align properly to avoid gaps. Trim the edges as necessary for a perfect fit.
  5. Fasten the Grass: Use grass nails or staples to secure the edges of the grass to the ground, preventing shifting and providing a smooth surface.
  6. Seam the Turf: For installations involving multiple pieces, apply seam tape and adhesive to bond the edges securely, ensuring a seamless appearance.
  7. Brush and Infill: Brush the grass fibers upright and add infill material as needed. This step stabilizes the turf and enhances its visual appeal.
  8. Final Inspection: Conduct a thorough walk-through of the setup to check for any issues, ensuring that the surface is even and secure.

By adhering to these best practices for playground turf installation, you can achieve a professional-quality setup that offers a safe and enjoyable play area for children. The typical timeframe for setting up playground grass varies from one to three days, depending on the size and complexity of the project. Adequate preparation is essential, as it can require between 5 to 25 hours of work to prepare the base efficiently, establishing a strong foundation for the grass. With Hall Turf’s expert team, including professionals like Brock, you can expect a seamless experience from consultation to playground turf installation, ensuring that your project is completed on time and to your satisfaction.

Each box represents a step in the installation process. Follow the arrows to see how to move from one step to the next, ensuring a successful turf installation.

Maintain Your Playground Turf: Ongoing Care and Safety Checks

Maintaining your playground turf installation is essential for ensuring both its longevity and safety. To keep your turf in optimal condition, consider the following maintenance practices:

  1. Regular Cleaning: Use a leaf blower or broom to remove debris such as leaves and dirt. This prevents accumulation and helps maintain the grass’s fresh appearance. Scott Sachse notes that Hall’s crew is not only skilled but also professional, ensuring that your grass remains clean and well-kept.

  2. Rinse the Grass: Lightly spray the grass with water weekly to wash away dust and allergens, which is particularly important in areas frequented by pets. This practice aligns with the high standards of cleanliness upheld by Hall Turf.

  3. Inspect for Damage: Regularly check the grass for signs of wear, such as loose seams or tears. Addressing these issues promptly can prevent further deterioration and enhance safety. Brock’s attention to detail, as highlighted by Les Boatright, ensures that potential issues are caught early.

  4. Check Drainage: Ensure the drainage system is functioning effectively to avoid water pooling, which can lead to mold or mildew growth. Hall Turf’s expertise in playground turf installation helps to prevent these common issues.

  5. Sanitize the Surface: Periodically sanitize the grass to eliminate bacteria and odors, especially in high-traffic areas. This is vital for maintaining a hygienic play environment, a commitment echoed by satisfied customers.

  6. Professional Inspections: Schedule yearly evaluations with an expert to assess the grass’s condition and perform necessary repairs. Regular inspections are crucial for maintaining safety standards, especially with updated testing protocols introduced in 2025, which require advanced devices for surface impact testing.

By adhering to these maintenance practices, you can ensure that your recreational surface remains safe, clean, and visually appealing for years to come. Regular upkeep not only enhances aesthetic appeal but also contributes to a healthier play environment for children. With proper maintenance, playground grass can last between 8 to 15 years, providing long-term value for your investment. As noted by satisfied customers like Dick Bryant and Scott Sachse, Hall Turf’s commitment to quality and professionalism ensures that your playground turf installation and maintenance are handled with expertise, making it a worthwhile investment for your home.

Each box represents a step in maintaining your playground turf. Follow the arrows to see the order of tasks that help keep the turf safe and clean for children.

Conclusion

Investing in quality playground turf installation is crucial for creating a safe, enjoyable, and visually appealing outdoor space for children. By prioritizing high-quality materials and adhering to a structured installation process, homeowners can ensure that their recreational areas not only meet safety standards but also provide a durable surface that enhances play experiences.

Key points highlighted throughout this article include:

  1. The importance of selecting premium turf for safety, durability, and low maintenance.
  2. Preparation steps, such as checking local regulations and hiring qualified professionals, are essential for a successful installation.
  3. The step-by-step installation process addresses every detail, resulting in a professional-quality setup.
  4. Ongoing maintenance practices further guarantee the longevity and hygiene of the turf, making it a valuable investment for families.

The significance of quality playground turf cannot be overstated. It safeguards children during play while elevating the aesthetic and functional value of outdoor spaces. Homeowners are encouraged to take action by investing in high-quality turf and adhering to best practices for installation and maintenance, ensuring a safe and vibrant play environment for years to come.

Frequently Asked Questions

Why is it important to prioritize quality when selecting playground turf?

Prioritizing quality is essential for creating a safe and enjoyable environment for children, as high-quality artificial turf significantly reduces the risk of injuries from falls and enhances the overall play experience.

How does premium turf enhance safety for children?

Premium turf is engineered to absorb impact, which significantly reduces the risk of injuries from falls. It is important to choose products that comply with safety standards like ASTM F1292, ensuring a safer play surface.

What factors contribute to the durability of high-quality playground turf?

High-quality grass is designed to endure heavy foot traffic and withstand harsh weather conditions. Its durability is enhanced by UV stabilizers that prevent fading and material degradation from sunlight, allowing it to maintain its integrity and visual appeal over time.

What is the expected lifespan of quality playground turf?

With proper installation and maintenance, quality grass can have a lifespan of 15 to 25 years, which minimizes future replacement costs.

How does quality artificial grass compare to natural grass in terms of maintenance?

Quality artificial grass requires minimal upkeep compared to natural grass, which needs regular mowing and watering. This allows homeowners to enjoy the recreational area without extensive maintenance.

What visual benefits does high-quality turf provide?

High-quality grass retains its lively hue and texture, enhancing the overall appearance of the recreational area, creating an inviting atmosphere for children and families, and potentially increasing property value.

Are there hygiene benefits associated with high-quality artificial grass?

Yes, high-quality artificial grass includes built-in antimicrobial properties that help prevent mold and mildew, contributing to a cleaner and safer play environment.

Who provides exceptional service for playground turf installation?

Brock from Hall Turf is noted for providing exceptional service and ensuring that every installation meets the highest standards of quality and safety.

Share:

Leave a Reply

Your email address will not be published. Required fields are marked *