Introduction
Maintaining artificial grass is essential not only for aesthetic reasons but also for prolonging its lifespan and ensuring a safe environment for families and pets. By recognizing the significance of regular upkeep, homeowners can maximize the benefits of their synthetic lawns, which range from enhancing visual appeal to mitigating health risks. This raises an important question: what are the key steps and tools necessary for effective maintenance, and how can common issues be promptly resolved?
Understand the Importance of Artificial Grass Maintenance
Maintaining artificial grass is essential for several key reasons:
- Longevity: Regular maintenance can significantly extend the lifespan of your grass, which typically lasts between 8 to 15 years. Neglecting care can lead to accelerated wear and tear, resulting in costly replacements.
- Aesthetic Appeal: Routine cleaning and grooming keep your turf looking fresh and vibrant, enhancing the overall appearance of your outdoor space. A well-maintained lawn can elevate the visual appeal of your property.
- Safety: Proper maintenance helps eliminate debris and contaminants that can pose health risks, particularly for children and pets. This is especially vital for playgrounds and pet areas, where safety is paramount.
- Performance: Regular maintenance ensures that the surface operates optimally, providing a safe and enjoyable area for various activities. Well-maintained grass can withstand heavy use without compromising safety or comfort.
- Cost-Effectiveness: Investing time in maintenance can save money in the long run by preventing major repairs and replacements. By addressing minor issues promptly, homeowners can avoid the higher costs associated with extensive damage.
Understanding these aspects allows homeowners to appreciate the significance of maintaining artificial grass, ensuring it remains a beautiful and functional element of their outdoor space.

Gather Essential Tools and Materials for Maintenance
To effectively maintain your artificial grass, it is essential to gather the following tools and materials:
- Stiff-Bristle Brush: This tool is vital for brushing the grass fibers upright, which prevents matting and ensures a vibrant appearance. Regular cross-brushing is necessary to maintain the inviting look of the grass.
- Leaf Blower or Rake: Both options are effective for swiftly removing leaves, twigs, and other debris from the surface. Electric leaf blowers are particularly recommended for their cleanliness and ease of use, as they eliminate the risk of oil or gasoline spills.
- Garden Hose with Spray Nozzle: This item is crucial for rinsing the grass and cleaning spills, helping to maintain both hygiene and appearance.
- Grass Cleaner: Opt for a non-toxic, pet-safe cleaner for thorough cleaning when necessary, ensuring the surface remains safe for animals and children.
- Enzyme Cleaner: This cleaner is especially beneficial for pet areas, as it helps eliminate odors and breaks down waste, contributing to a fresh environment.
- Infill Material: If your grass requires infill, keep some on hand to replenish as needed, which helps maintain optimal performance and longevity.
- Protective Gloves: These are important for keeping your hands clean and safe during maintenance tasks.
Additionally, avoid using metal implements or sharp-edged rakes, as they can damage the grass. Regular maintenance, including seasonal adjustments, is crucial for maintaining artificial grass, as it helps prevent odors and debris buildup while ensuring it remains in excellent condition. Having these tools readily available will streamline the maintenance process and enable you to efficiently address any issues that arise.

Follow Step-by-Step Maintenance Procedures
To maintain your artificial grass effectively, follow these essential procedures:
-
Remove Debris: Use a leaf blower or rake to clear leaves, twigs, and other debris from the surface. This practice prevents moisture buildup that can lead to mold and unpleasant odors. As Dick Bryant noted, removing debris is crucial for maintaining a clean and pleasant environment.
-
Brush the Grass: Employ a stiff-bristle brush to gently groom the grass fibers in various directions. This technique lifts matted fibers, ensuring the grass retains its natural appearance. Scott Sachse appreciated how this grooming technique helped maintain the pristine look of his newly installed putting green.
-
Rinse the Surface: Use a garden hose fitted with a spray nozzle to rinse the grass, washing away dust, pollen, and any pet waste. A gentle spray is recommended to avoid displacing the infill. Regular rinsing, as Les Boatright highlights, is crucial for maintaining artificial grass to keep it looking fresh and clean.
-
Spot Clean Stains: For any spills or stains, apply a turf-safe cleaner or a mixture of mild soap and water. Gently scrub the area with a soft cloth or sponge, then rinse thoroughly to remove any residue. Enzyme cleaners are especially effective for dealing with pet waste and organic residues, ensuring your grass remains sanitary.
-
Check and Replenish Infill: Regularly inspect the infill levels and add more as necessary to ensure proper drainage and cushioning, which are essential for maintaining the grass’s integrity. This step is vital for the durability of your grass, especially when maintaining artificial grass, as emphasized by the experiences shared by satisfied clients.
-
Deep Clean Monthly: Conduct a thorough cleaning once a month by carefully rinsing the grass and utilizing an enzyme cleaner in pet areas to eliminate odors and uphold cleanliness. Additionally, perform a comprehensive deep clean every three months to enhance durability and sanitation, ensuring your grass stays in optimal condition.
By consistently following these steps, you can ensure maintaining artificial grass remains visually appealing and functional for years to come. Hall Turf, recognized for its outstanding service and expertise in artificial grass solutions, can assist you in caring for your lawn, ensuring it remains in optimal condition for your putting greens, playgrounds, and pet spaces.

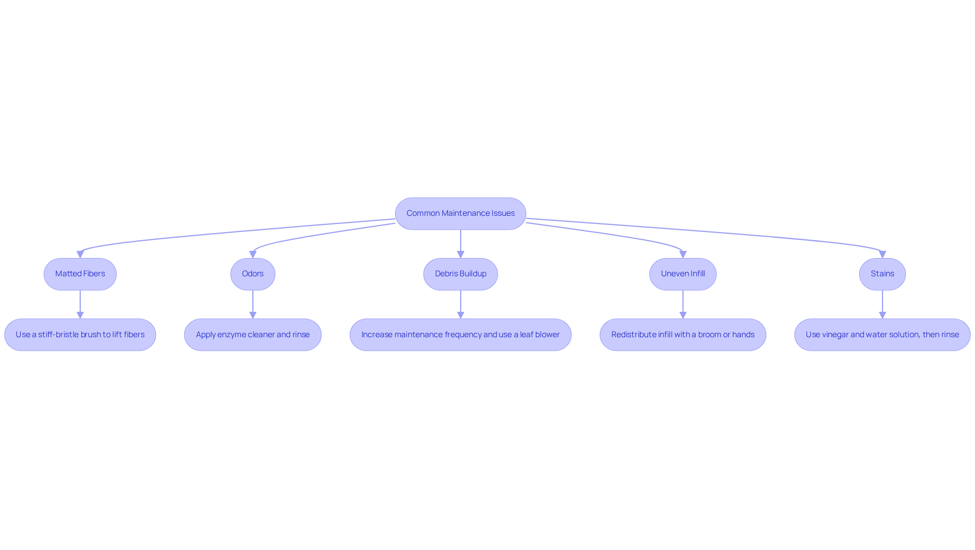
Troubleshoot Common Maintenance Issues
Even with regular maintenance, issues may arise when maintaining artificial grass. Effectively addressing these common problems can aid in maintaining artificial grass while ensuring both the integrity and aesthetic appeal of your lawn. Here are some common issues and their solutions:
-
Matted Fibers: If the grass appears flat or matted, use a stiff-bristle brush to lift the fibers back up. Regular brushing, ideally at least once a month, can prevent this issue from occurring. In high-traffic areas, more frequent grooming may be necessary to sustain the grass’s three-dimensional look.
-
Odors: Persistent smells, particularly in pet zones, can be effectively managed with an enzyme cleaner. Follow the product instructions for application, allowing it to sit for the recommended time before rinsing thoroughly to eliminate any lingering odors.
-
Debris Buildup: If debris accumulates despite regular cleaning, consider increasing the frequency of your maintenance routine. Utilizing a leaf blower can significantly enhance the effectiveness of debris removal, ensuring your lawn remains clean and inviting.
-
Uneven Infill: Noticeable sections where the infill has settled unevenly can be remedied by redistributing it. Use a broom or your hands to ensure even coverage, which is crucial for maintaining the grass’s performance and safety.
-
Stains: For stubborn stains, a mixture of vinegar and water can be particularly effective. Apply this solution to the discolored section, let it sit for a few minutes to penetrate, and then rinse thoroughly to restore the lawn’s appearance.
By proactively addressing these common issues, you can ensure that maintaining artificial grass keeps it a beautiful and functional addition to your outdoor space. Hall Turf specializes in expert solutions for all your artificial turf needs, including putting greens, safe playground turf, and pet areas, ensuring a professional and satisfying experience.

Conclusion
Maintaining artificial grass is essential not only for aesthetic appeal but also for ensuring the longevity and safety of your outdoor space. Regular upkeep is a vital investment that allows homeowners to enjoy a vibrant and functional lawn for years to come.
Routine maintenance is necessary to extend the lifespan of artificial grass. This includes understanding the essential tools required for effective upkeep and following a step-by-step guide to tackle common maintenance tasks. Key activities such as:
- Removing debris
- Brushing the fibers
- Addressing issues like odors
- Tackling uneven infill
are crucial in preserving both the integrity and appearance of the lawn.
Ultimately, committing to the maintenance of artificial grass represents a proactive approach that enhances property beauty while safeguarding the health and safety of its users. By adhering to the outlined procedures and being vigilant about potential problems, homeowners can enjoy a lush, inviting lawn that endures over time. Embracing these maintenance practices ensures that artificial grass remains a valuable asset in any landscape.
Frequently Asked Questions
Why is maintaining artificial grass important?
Maintaining artificial grass is important for several reasons: it extends the lifespan of the grass, enhances aesthetic appeal, ensures safety by eliminating debris and contaminants, optimizes performance for various activities, and is cost-effective by preventing major repairs and replacements.
How long does artificial grass typically last?
Artificial grass typically lasts between 8 to 15 years, depending on the level of maintenance it receives.
What are the aesthetic benefits of maintaining artificial grass?
Routine cleaning and grooming keep the turf looking fresh and vibrant, enhancing the overall appearance of your outdoor space and elevating the visual appeal of your property.
How does maintenance contribute to safety?
Proper maintenance helps eliminate debris and contaminants that can pose health risks, particularly for children and pets, making it especially vital for playgrounds and pet areas.
What impact does maintenance have on the performance of artificial grass?
Regular maintenance ensures that the surface operates optimally, providing a safe and enjoyable area for various activities, and allows the grass to withstand heavy use without compromising safety or comfort.
How can maintenance save money in the long run?
Investing time in maintenance can save money by preventing major repairs and replacements. Addressing minor issues promptly helps avoid the higher costs associated with extensive damage.


