Introduction
The appeal of a lush, green lawn without the burden of maintenance has led to a growing preference for artificial grass among homeowners. This article outlines the crucial steps for effectively installing artificial turf, providing insights that can elevate outdoor spaces into attractive, functional landscapes. However, with the risks associated with improper installation, homeowners must consider how to safeguard their investment for long-lasting results.
Prepare the Installation Site Thoroughly
To ensure a successful instalacion de cesped artificial, begin by thoroughly clearing the area of any existing grass, weeds, and debris. This initial step is crucial; utilize a shovel or soil cutter to remove the top layer of soil, typically 2-4 inches deep, to establish a clean base. By doing so, you prevent organic matter from decomposing beneath the turf, which can lead to unpleasant odors and uneven surfaces.
Once the area is cleared, level the ground and compact it to create a solid foundation. Adding a weed barrier can further prevent future growth, enhancing the durability of your setup. Proper drainage is vital; ensure the site slopes slightly away from structures to facilitate effective water runoff, thereby avoiding potential pooling issues.
Neglecting these preparation steps can lead to significant problems. In fact, a notable percentage of homeowners experience issues due to improper site preparation. By adhering to these guidelines, you can prepare effectively for an instalacion de cesped artificial that fulfills both aesthetic and functional requirements.

Install the Turf with Precision Techniques
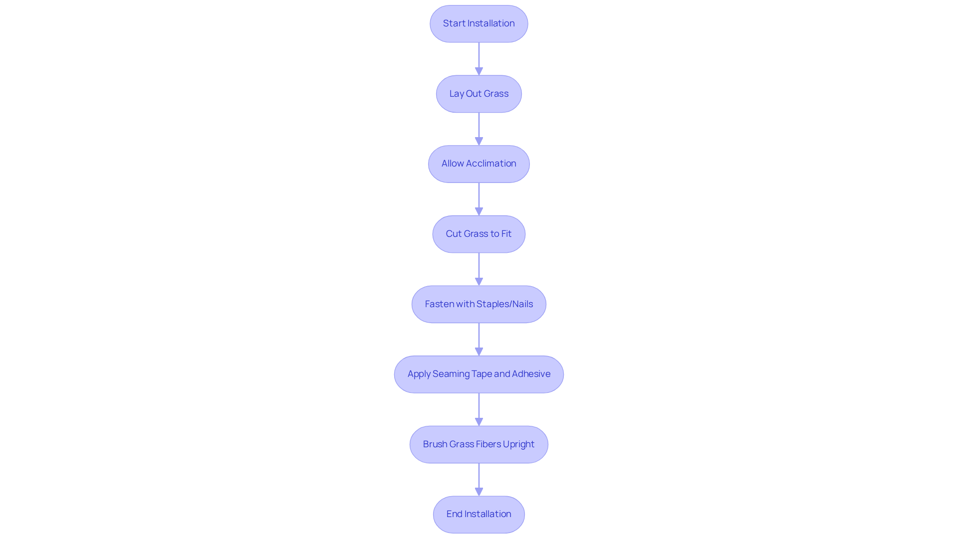
To achieve a natural appearance during the instalacion de cesped artificial, it is essential to ensure that all fibers are oriented in the same direction. Begin the instalacion de cesped artificial by laying out the grass over the prepared base, allowing it to acclimate for a few hours to prevent shrinkage. Use a sharp utility knife to cut the grass to fit the designated area, ensuring clean edges for a polished look. Fasten the ground cover using landscape staples or nails during the instalacion de cesped artificial, positioning them every 6-8 inches along the perimeter and seams for stability. For seams during the instalacion de cesped artificial, apply seaming tape and adhesive to bond the edges, ensuring they align tightly to eliminate visible gaps. Finally, brush the grass fibers upright after the instalacion de cesped artificial to enhance its overall aesthetic, creating a lush, natural appearance that complements your landscape.
The synthetic grass market is projected to expand from $3.92 billion in 2024 to $4.18 billion in 2025, underscoring the importance of adhering to best practices in setup. As industry experts indicate, “Understanding these emerging trends is crucial for property owners making informed choices about landscaping.” Clients such as Dick Bryant and Scott Sachse have praised Hall Turf for their exceptional service and professionalism, highlighting the skills of Brock and his team in providing top-notch setups, whether for putting greens or secure playground surfaces. This commitment to excellence ensures that homeowners receive not only a beautiful product but also a seamless instalacion de cesped artificial.

Implement Effective Maintenance Strategies
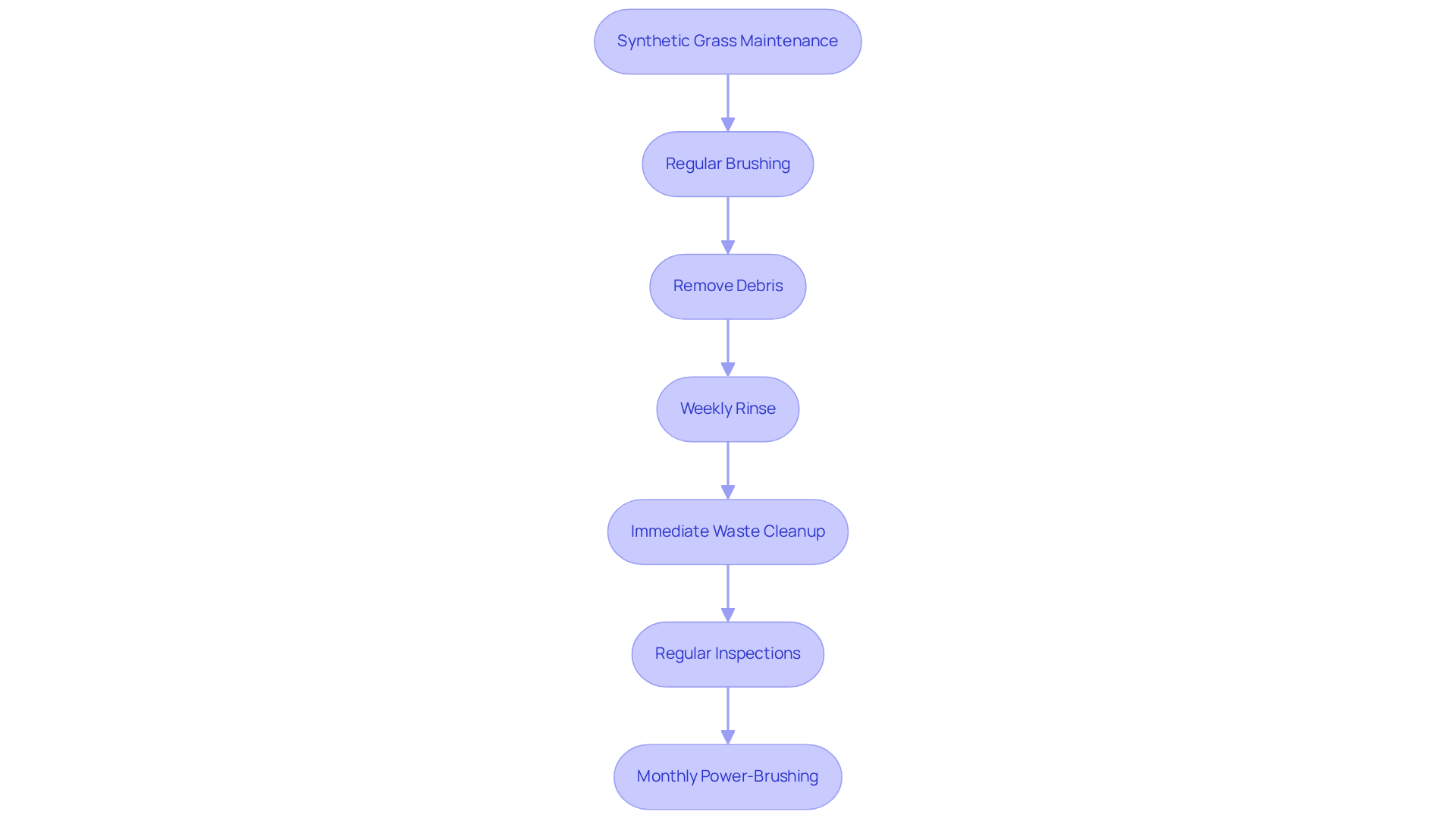
To maintain your synthetic grass in optimal condition, start with regular brushing to keep the fibers upright and preserve a natural appearance.
Promptly remove debris such as leaves and branches to prevent moisture buildup, which can lead to mold and mildew.
A weekly rinse with water helps eliminate dust and allergens, enhancing the grass’s hygiene.
For pet owners, immediate waste cleanup is crucial, and using enzyme cleaners can effectively neutralize odors.
Regular inspections for signs of deterioration or damage are vital; addressing any issues quickly can prevent further complications and extend the lifespan of your grass.
Furthermore, incorporating a monthly power-brushing routine can significantly reduce contamination buildup, ensuring a clean and safe environment for families and pets.

Consider Professional Installation Services
Choosing expert instalacion de cesped artificial significantly enhances the quality and durability of your investment. Professionals come equipped with specialized tools and materials, along with a comprehensive understanding of the complexities involved in the instalacion de cesped artificial. This expertise in the instalacion de cesped artificial ensures that every detail, from site assessment to proper drainage, is meticulously addressed, resulting in a flawless finish that DIY efforts often fail to achieve. Furthermore, professional installers involved in the instalacion de cesped artificial typically provide warranties and ongoing support, offering property owners peace of mind regarding their investment.
In 2026, trends indicate a growing preference for certified installers in the instalacion de cesped artificial, as property owners increasingly recognize the value of quality craftsmanship. Data reveals that satisfaction rates among homeowners who hire professionals for the instalacion de cesped artificial are notably higher, with many reporting improved aesthetics and functionality in their outdoor spaces. When selecting an installer for the instalacion de cesped artificial, it is crucial to prioritize those with proven track records and positive customer feedback to ensure exceptional service and results.
Here are some testimonials from satisfied customers of Hall Turf:
- Dick Bryant: “Brock evaluated my needs and provided the perfect solution for my turf issue.”
- David Watson: “Brock’s attention to detail and knowledge were exceptional; he and his crew nailed the entire process.”
- Marty Albertson: “Brock has always been dependable throughout the installation of my backyard putting green, and his expertise has been much appreciated.”
These testimonials highlight the transformative impact of Hall Turf’s superior solutions for instalacion de cesped artificial.

Conclusion
In conclusion, achieving a successful installation of artificial grass hinges on meticulous planning and execution. Homeowners who invest time and effort into this process can create outdoor spaces that are not only visually appealing but also functionally effective. Each phase, from thorough site preparation to precise installation techniques and ongoing maintenance, is crucial for ensuring the longevity and aesthetic quality of synthetic turf.
Key insights highlight the necessity of:
- Clearing the installation site
- Leveling the ground
- Ensuring proper drainage to avert future complications
Moreover, engaging professional installation services can significantly elevate the quality of the project, offering peace of mind and long-term satisfaction. Homeowners who adhere to these best practices are more likely to enjoy a vibrant and durable lawn that fulfills both aesthetic and functional requirements.
Ultimately, dedicating effort to the proper installation and maintenance of artificial grass can result in a stunning outdoor environment that enhances any home. By embracing these strategies, homeowners not only elevate their landscape but also foster a sustainable and low-maintenance lifestyle. Whether choosing a DIY approach or opting for professional services, the right method for installing artificial grass can transform any yard into a lush retreat.
Frequently Asked Questions
What is the first step in preparing for the installation of artificial grass?
The first step is to thoroughly clear the area of any existing grass, weeds, and debris. This involves using a shovel or soil cutter to remove the top layer of soil, typically 2-4 inches deep.
Why is it important to remove the top layer of soil before installing artificial grass?
Removing the top layer of soil is crucial to establish a clean base and prevent organic matter from decomposing beneath the turf, which can lead to unpleasant odors and uneven surfaces.
What should be done after clearing the area for artificial grass installation?
After clearing the area, the ground should be leveled and compacted to create a solid foundation. Adding a weed barrier can also help prevent future growth.
How important is drainage when preparing the site for artificial grass?
Proper drainage is vital; the site should slope slightly away from structures to facilitate effective water runoff and avoid potential pooling issues.
What problems can arise from neglecting site preparation for artificial grass installation?
Neglecting these preparation steps can lead to significant problems, and a notable percentage of homeowners experience issues due to improper site preparation.
What benefits can be achieved by following the site preparation guidelines for artificial grass installation?
By adhering to these guidelines, you can prepare effectively for an installation that meets both aesthetic and functional requirements.


