Introduction
Maintaining the allure and functionality of artificial turf is not merely a seasonal task; it represents a commitment to preserving an inviting outdoor space. Homeowners can enjoy the benefits of a lush, vibrant lawn by implementing effective maintenance practices, ensuring their synthetic grass remains a safe haven for family and pets. This raises an important question: what essential strategies and tools are necessary for mastering artificial turf care, and how can these practices be adapted to accommodate changing seasons and environmental factors?
Establish Routine Maintenance Practices for Optimal Turf Care
To maintain the beauty and functionality of your artificial turf, establishing a routine maintenance schedule is essential. This schedule should include the following practices:
-
Weekly Debris Removal: Use a leaf blower or a plastic rake to clear leaves, twigs, and other debris from the surface. This practice prevents the accumulation of organic matter, which can lead to odors or mold growth.
-
Regular Rinsing: Rinse the grass with a garden hose to remove dust and pollen, especially in areas with high pollen counts or during dry seasons. This simple step helps maintain a clean and fresh appearance.
-
Monthly Grooming: Brush the grass fibers with a stiff-bristled broom or a power brush to keep them upright and prevent matting. This not only enhances the natural look of the grass but also improves drainage, ensuring optimal performance.
-
Seasonal Deep Cleaning: Schedule a thorough cleaning at least twice a year, using a mixture of mild detergent and water to address stubborn stains and odors. This is particularly important for pet areas or high-traffic zones, where cleanliness is crucial.
By adhering to these maintenance practices, homeowners can ensure their synthetic grass remains in excellent condition, providing a safe and attractive environment for families and pets. Regular maintenance is vital, as it can extend the lifespan of the grass, which can last eight to ten years or more with proper care.

Implement Essential Maintenance Tasks: Cleaning, Grooming, and Repair
To maintain the pristine appearance and functionality of your artificial turf, implementing several key artificial turf care maintenance tasks is essential.
-
Cleaning: Regularly rinse the surface with water to eliminate dirt and debris. For stubborn stains, a blend of gentle soap and water can be used with a sponge or soft brush to effectively remove marks without harming the material.
-
Grooming: Care for the grass strands at least once a month to avoid matting. Utilize a power brush or a stiff-bristled broom to lift the fibers and redistribute the infill material, ensuring even coverage and optimal cushioning.
-
Repairing Damage: Promptly address any harm to the grass. For minor tears or seams, grass adhesive or seam tape can be utilized for quick repairs. For larger repairs, consulting a professional is advisable to ensure a seamless and durable solution.
-
Pet Waste Management: Immediately clean up pet waste to prevent odors and staining. After removal, thoroughly rinse the area with water to preserve hygiene and freshness.
By adhering to these essential tasks, homeowners can effectively manage their artificial turf care maintenance, ensuring it remains a safe, attractive, and enjoyable space for everyone.

Utilize Proper Tools and Products for Effective Turf Maintenance
To maintain your artificial turf effectively, it is essential to invest in the following tools and products:
-
Stiff-Bristled Broom: This tool is vital for grooming the turf and keeping the fibers upright. Regular brushing prevents matting and helps the turf retain its natural appearance. It is the most crucial upkeep task, as it preserves the integrity of the grass blades.
-
Leaf Blower: A leaf blower is ideal for quickly removing debris from the surface without causing damage. This tool is particularly useful during the fall when leaves accumulate. Its efficiency can significantly reduce maintenance time, allowing for a cleaner lawn with minimal effort.
-
Garden Hose: A standard garden hose is necessary for rinsing the lawn and cleaning up spills. Using a spray nozzle provides better control over water flow, making it easier to manage light rinses weekly to remove dust and pollen buildup.
-
Mild Detergent: It is advisable to use a non-toxic, biodegradable detergent for deep cleaning. This ensures that the surface remains safe for children and pets while effectively eliminating stains and odors. Regular cleaning with a gentle solution is important for artificial turf care maintenance to help maintain the grass’s appearance and hygiene.
-
Turf Disinfectant: For areas frequently used by pets, a turf-safe disinfectant is essential for eliminating odors and bacteria, ensuring a clean and hygienic environment. Research indicates that utilizing effective lawn disinfectants can greatly diminish persistent odors, leading to a more enjoyable outdoor space.
By equipping yourself with these tools and products, you can streamline the upkeep process and enhance the overall quality of your artificial turf care maintenance, ensuring it remains attractive and effective for years to come.

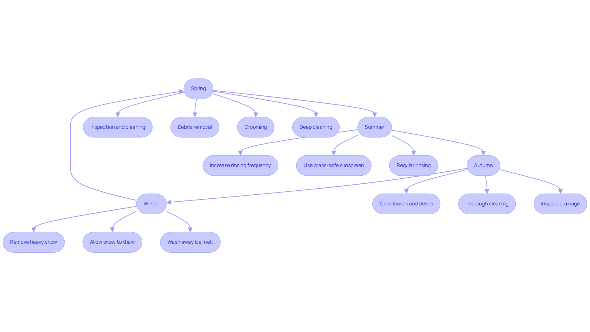
Adapt Maintenance Strategies for Seasonal Changes and Environmental Factors
To maintain your artificial turf in optimal condition year-round, it is essential to tailor your maintenance strategies to seasonal changes.
Spring: Start with a comprehensive inspection and cleaning after winter. Remove any debris that has accumulated during the colder months and check for any damage that may require repair. This is also the perfect moment to groom the grass, elevating the strands and renewing its natural look. Additionally, consider performing a deep clean using a turf-safe cleaner like OxyTurf to eliminate lingering odors and bacteria.
Summer: As temperatures rise, increase the frequency of rinsing to prevent overheating and maintain a cooler surface. Using a grass-safe sunscreen product can help protect the fibers from UV damage, ensuring the surface remains vibrant and functional. Regular rinsing also aids in removing dust and dirt that can accumulate during hot months.
Autumn: Regularly clear leaves and debris to prevent mold and mildew growth, as excess moisture can lead to these issues. This season is also an excellent opportunity to conduct a thorough cleaning, preparing the grass for the harsher winter months ahead. Inspect drainage areas to ensure they are clear, preventing water pooling that could lead to damage.
Winter: Snow accumulation can pose challenges for synthetic grass. It is crucial to remove heavy snow loads to prevent damage to the fibers. Allow snow to thaw naturally when feasible, and wash away any ice melt substances applied in nearby areas to prevent chemical accumulation on the grass. Avoid using salt-based snow removal agents, as they can harm the grass’s integrity.
By adapting your maintenance strategies to the seasons and incorporating these best practices, you can ensure that your artificial turf remains beautiful and functional, regardless of the weather conditions.

Conclusion
Maintaining artificial turf is essential for preserving its beauty and functionality, ensuring a vibrant and safe environment for families and pets. Establishing a routine maintenance schedule allows homeowners to effectively manage turf care, extending its lifespan and enhancing its overall appearance.
Key practices include:
- Regular debris removal
- Rinsing
- Grooming
- Deep cleaning
These practices are crucial to prevent odors, mold growth, and matting. Utilizing the right tools and products, from stiff-bristled brooms to turf-safe disinfectants, significantly streamlines the maintenance process, resulting in a cleaner and more enjoyable outdoor space. Adapting maintenance strategies to seasonal changes ensures that the turf remains in optimal condition throughout the year, addressing specific challenges posed by varying weather conditions.
Ultimately, effective artificial turf maintenance not only enhances the aesthetic appeal of a home but also contributes to a healthier and more enjoyable outdoor environment. By prioritizing these maintenance practices, homeowners can reap the long-lasting benefits of artificial turf, making it a worthwhile investment for years to come.
Frequently Asked Questions
Why is routine maintenance important for artificial turf?
Routine maintenance is essential for maintaining the beauty and functionality of artificial turf, preventing issues such as odors, mold growth, and matting, and extending the lifespan of the grass.
What should be included in a weekly maintenance routine for artificial turf?
A weekly maintenance routine should include debris removal using a leaf blower or plastic rake to clear leaves, twigs, and other debris from the surface.
How can I keep my artificial turf clean during high pollen counts?
Regular rinsing with a garden hose helps remove dust and pollen, maintaining a clean and fresh appearance, especially during high pollen counts or dry seasons.
What is the purpose of monthly grooming for artificial turf?
Monthly grooming involves brushing the grass fibers with a stiff-bristled broom or power brush to keep them upright, prevent matting, enhance appearance, and improve drainage.
How often should I perform a deep cleaning of my artificial turf?
A thorough deep cleaning should be scheduled at least twice a year, using a mixture of mild detergent and water to address stubborn stains and odors, particularly in pet areas or high-traffic zones.
How can regular maintenance affect the lifespan of artificial turf?
Regular maintenance can extend the lifespan of artificial turf, which can last eight to ten years or more with proper care, ensuring it remains safe and attractive for families and pets.