Introduction
For many homeowners, maintaining a vibrant and functional outdoor space is a top priority. Artificial green grass provides a low-maintenance solution that can significantly enhance any landscape. This article outlines essential tips and best practices for caring for synthetic turf, ensuring it remains visually appealing and durable throughout the seasons. However, homeowners may wonder how to effectively preserve the beauty and longevity of their artificial lawns amidst various maintenance tasks and potential issues.
Identify Essential Maintenance Tasks for Artificial Green Grass
To maintain artificial green grass effectively, homeowners should prioritize several essential tasks:
- Regular Debris Removal: It is important to clear leaves, twigs, and other debris weekly. This prevents matting and promotes drainage, typically taking about 15 to 30 minutes each week.
- Brushing: Using a stiff-bristle brush helps lift the grass fibers, maintaining an upright appearance. Monthly brushing is recommended, or more frequently in high-traffic areas to prevent matting.
- Rinsing: Lightly rinsing the turf with water every 1-2 weeks removes dust, pollen, and pet waste. This practice helps maintain cleanliness and prevents odors, ensuring a hygienic environment for families and pets.
- Spot Cleaning: Addressing spills and stains immediately with a mild soap solution or enzyme cleaner is crucial. Quick action prevents permanent discoloration and odors, ensuring effective stain management.
- Infill Level Check: Regularly inspecting and replenishing infill material is vital for proper cushioning and support for the grass blades. Maintaining the correct infill level is essential for the longevity and performance of the turf.
By following these tasks, property owners can ensure their artificial green grass remains vibrant, functional, and visually appealing throughout the year.

Implement Seasonal Care Strategies for Optimal Performance
To ensure optimal performance of artificial green grass throughout the year, homeowners should adopt effective seasonal care strategies.
Spring: Start with a thorough cleaning to remove winter debris, which can obstruct drainage and encourage mold growth. Inspect the grass for any damage and perform necessary repairs. Rinse the surface to eliminate accumulated dirt and prepare it for increased outdoor activity.
Summer: As temperatures rise, increase the frequency of rinsing, especially in pet areas, to mitigate heat and odors. Regular brushing is crucial to prevent matting caused by heightened foot traffic, ensuring the grass remains lush and visually appealing.
Fall: Anticipate leaf fall by routinely clearing leaves and debris. This proactive approach prevents moisture buildup and mold growth, maintaining effective drainage. A comprehensive clean before winter can further enhance the grass’s resilience against the elements.
Winter: Lightly rinse the grass to remove any snow and ice buildup, allowing for efficient drainage. Avoid using metal shovels, as they can damage the blades of the lawn; instead, use plastic tools. Regularly monitor drainage points to prevent pooling from melting snow, ensuring the turf remains functional and intact.
By following these seasonal strategies, homeowners can maintain the integrity and appearance of their artificial green grass, enjoying a vibrant outdoor space year-round.

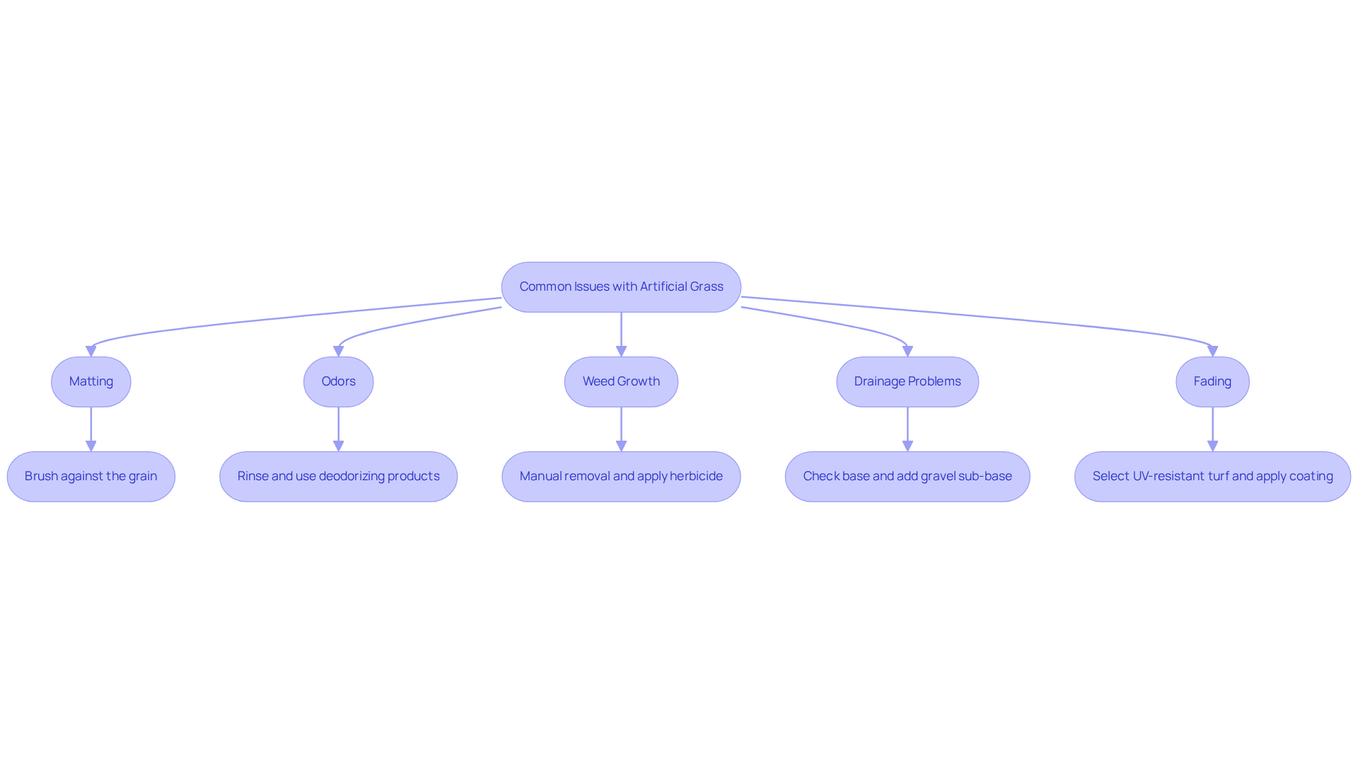
Troubleshoot Common Issues to Preserve Aesthetic and Functionality
Homeowners may face several common issues with artificial grass, which include:
-
Matting: This issue typically arises from heavy foot traffic or the accumulation of debris. To restore the grass fibers, it is advisable to regularly brush against the grain. This practice helps lift and separate the fibers, preserving a natural appearance.
-
Odors: Unpleasant smells often result from pet waste or stagnant water. To address this, promptly rinse the affected area and use turf-safe deodorizing products specifically designed to neutralize odors effectively.
-
Weed Growth: Weeds can appear around the seams or edges of the grass. Regular inspections and manual removal of weeds are crucial. Additionally, applying a safe herbicide can assist in managing any persistent growth.
-
Drainage Problems: Puddling may occur if the base was not properly compacted during installation. To ensure adequate drainage, it is important to check the base and make necessary adjustments, such as adding a gravel sub-base to facilitate water flow.
-
Fading: Over time, UV exposure can lead to discoloration of the grass. To mitigate this, select UV-resistant turf products and consider applying a protective coating if fading becomes noticeable.
By proactively addressing these concerns, property owners can maintain both the visual appeal and functionality of their artificial green grass, ensuring it remains a valuable enhancement to their outdoor spaces.

Utilize Proper Cleaning Techniques for Longevity
To maintain the pristine appearance of artificial grass, homeowners should adopt essential cleaning techniques that enhance both aesthetics and longevity.
-
Regular Rinsing: Homeowners should wash the grass weekly with a garden hose, particularly in high-traffic areas or after significant rainfall. This practice effectively removes dust, debris, and allergens, contributing to a cleaner environment.
-
Spot Cleaning: For spills, it is important to promptly use a mixture of mild soap and warm water. Apply the solution with a soft cloth, gently scrubbing the affected area, and rinse thoroughly to prevent residue buildup that can lead to staining.
-
Deep Cleaning: Scheduling a deep clean every 3-4 months with a turf-safe cleaner is advisable. Following the manufacturer’s guidelines for application and rinsing ensures optimal results and preserves the quality of the surface. For a more thorough clean, consider using a pressure washer while adhering to safety precautions.
-
Odor Control: In areas frequented by pets, utilizing enzymatic cleaners specifically designed to break down waste and neutralize odors is essential. Regular application based on usage helps keep the grass smelling fresh and clean. Additionally, ensuring proper drainage and infill prevents odors and maintains grass quality.
-
Avoid Harsh Chemicals: Homeowners should refrain from using bleach or ammonia-based cleaners, as these can damage the grass fibers and backing, leading to premature wear. Being aware of common pitfalls in maintenance can help avoid mistakes that compromise the turf’s longevity.
Implementing these cleaning techniques not only enhances the aesthetic appeal of artificial green grass but also significantly extends its lifespan, ensuring a beautiful and functional outdoor space for years to come.

Conclusion
To ensure the longevity and aesthetic appeal of artificial green grass, a proactive maintenance approach is essential. Homeowners can keep their turf vibrant and functional year-round by implementing key maintenance tasks. Regular debris removal, brushing, rinsing, and spot cleaning are fundamental practices that significantly contribute to the upkeep of synthetic lawns.
In addition to routine care, adopting seasonal strategies is vital for optimal performance. Each season presents unique challenges, from managing leaves in the fall to rinsing away snow in winter. Addressing common issues such as matting, odors, and drainage problems is crucial to maintaining the visual appeal and functionality of artificial grass. Employing proper cleaning techniques further enhances the turf’s longevity, allowing homeowners to enjoy a beautiful outdoor space for years to come.
Ultimately, effective care for artificial grass extends beyond mere appearance; it reflects a commitment to creating a welcoming environment for family and friends. By adhering to these guidelines and remaining diligent in maintenance, homeowners can maximize the benefits of their investment in artificial green grass, transforming their outdoor spaces into lush, year-round havens.
Frequently Asked Questions
What are the essential maintenance tasks for artificial green grass?
Essential maintenance tasks include regular debris removal, brushing, rinsing, spot cleaning, and checking the infill level.
How often should I remove debris from my artificial grass?
Debris should be cleared weekly to prevent matting and promote drainage.
Why is brushing important for artificial grass?
Brushing helps lift the grass fibers, maintaining an upright appearance and preventing matting, with monthly brushing recommended.
How often should I rinse my artificial grass?
It is advisable to lightly rinse the turf with water every 1-2 weeks to remove dust, pollen, and pet waste.
What should I do if there are spills or stains on my artificial grass?
Address spills and stains immediately with a mild soap solution or enzyme cleaner to prevent permanent discoloration and odors.
Why is checking the infill level important for artificial grass?
Regularly inspecting and replenishing the infill material is vital for proper cushioning and support of the grass blades, ensuring longevity and performance.


