Introduction
Selecting the right artificial grass is crucial for transforming outdoor spaces, offering both aesthetic appeal and practical benefits for homeowners. With a wide array of options available, it is essential to understand the key criteria for selection, installation, and maintenance to achieve a durable and visually pleasing lawn.
Navigating the complexities of artificial turf can be challenging. What are the most critical factors to consider, and how can homeowners steer clear of common pitfalls during installation?
This article explores expert tips and best practices, empowering property owners to make informed decisions and fully enjoy the advantages of their synthetic grass investment.
Identify Key Selection Criteria for Artificial Grass
When selecting artificial grass, homeowners should consider several key criteria to ensure they make an informed choice:
-
Intended Use: Determine if the grass will function as a pet area, playground, or decorative landscaping. Each application has specific requirements that influence the selection process. Hall Turf specializes in various applications, providing tailored solutions that incorporate artificial grass pieces for every need.
-
Material Quality: Choose high-quality materials that offer durability and resistance to wear. Look for UV stability to prevent fading, ensuring the surface maintains its vibrant appearance over time. Customers have praised Hall Turf for their exceptional quality, particularly the artificial grass pieces, as noted by Scott Sachse, who highlighted the professionalism and quality of the installation.
-
Pile Height and Density: A taller pile height closely mimics natural grass, while density significantly impacts the feel and durability. For high-traffic areas, selecting a denser grass is essential to withstand wear and tear. Brock’s expertise ensures that homeowners receive the best recommendations for their specific needs regarding artificial grass pieces.
-
Infill Type: The choice of infill can influence the grass’s performance. Options such as sand, rubber, or organic materials each offer unique benefits, affecting factors like shock absorption and drainage. For instance, rubber infill can enhance shock absorption, making it ideal for playgrounds. Brock’s detailed approach helps clients choose the right artificial grass pieces and infill for their projects.
-
Drainage Capability: Ensure the grass has effective drainage to prevent water pooling, particularly in areas prone to heavy rainfall. This feature is crucial for maintaining a safe and functional outdoor space. Hall Turf’s installations are designed with this in mind, ensuring optimal performance.
-
Safety Standards: For playground installations, verify that the surface meets safety standards to protect children from potential injuries, ensuring a secure play environment. As mentioned by landscaping experts, “Don’t cut corners on installation, even if it requires employing specialists; the finest synthetic turf underwhelms when installed improperly.” Brock’s commitment to quality installation reflects this principle.
-
Aesthetic Appeal: Select a color and texture that harmonizes with the surrounding landscape and aligns with personal preferences, enhancing the overall visual appeal of the outdoor area. Hall Turf offers a variety of options to suit different tastes and styles.
-
Cost Considerations: Installation expenses for synthetic turf typically range from $8 to $20 per square foot, depending on the quality and type of surface chosen. Premium synthetic turf can last from 8 to over 25 years, making it a long-lasting investment for property owners. Clients like Les Boatright have expressed satisfaction with the value and quality of Hall Turf’s offerings.
By thoroughly evaluating these criteria, homeowners can select synthetic turf that not only enhances their outdoor space but also meets their functional needs, supported by the expertise and professionalism of Hall Turf.

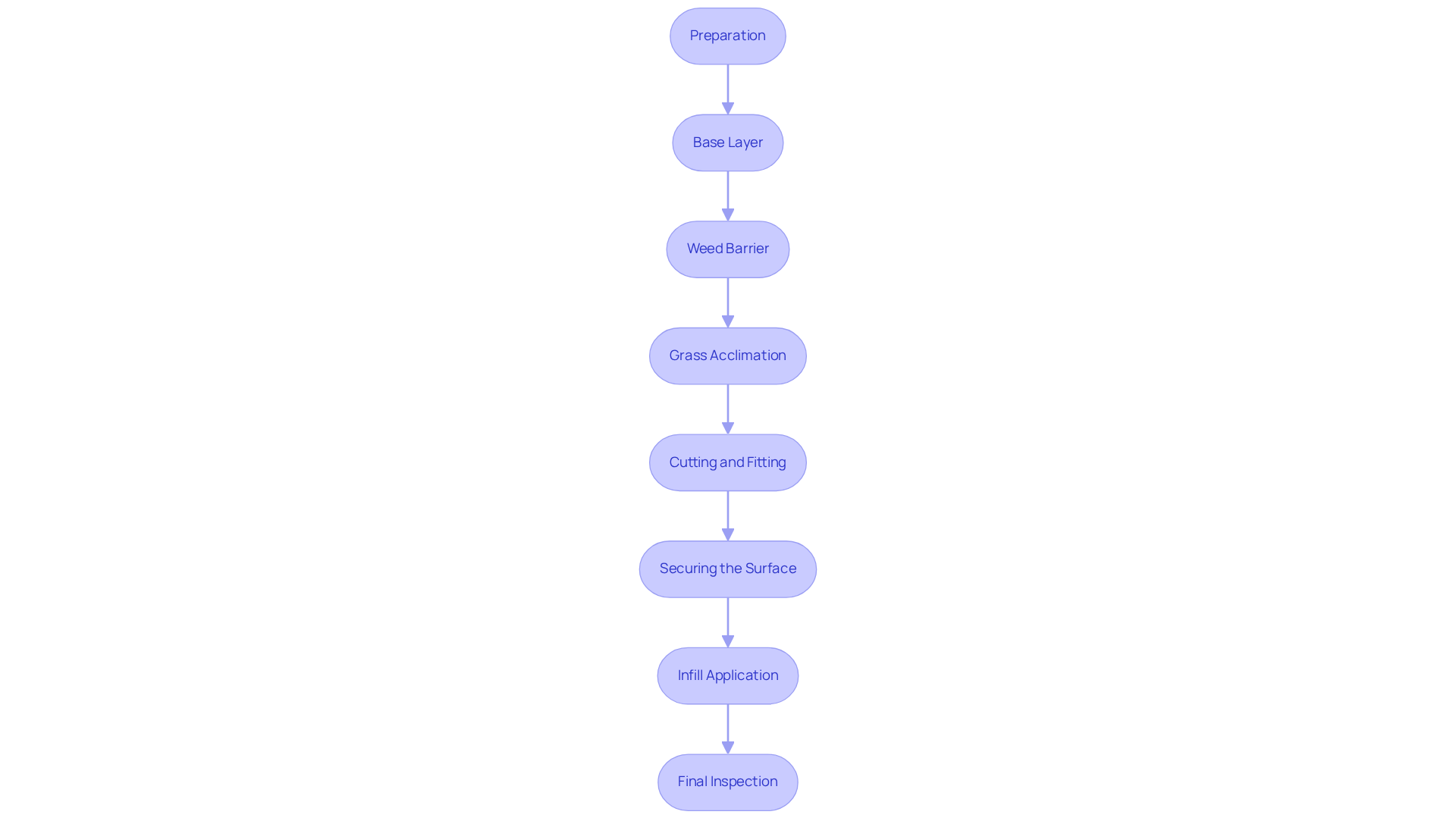
Follow Step-by-Step Installation Procedures
To install artificial grass effectively, follow these detailed procedures:
- Preparation: Start by measuring the installation area and marking the boundaries. Remove any existing grass, weeds, and debris to create a clean surface.
- Base Layer: Establish a solid base layer using crushed stone or gravel to ensure proper drainage. Thoroughly compact the base to create a stable foundation.
- Weed Barrier: Lay down a weed barrier fabric to prevent unwanted growth beneath the grass, which is crucial for maintaining the lawn’s appearance.
- Grass Acclimation: Before installation, allow the grass to adjust by spreading it out in the sun for 1-2 hours. This step helps minimize wrinkles and makes the surface easier to manage.
- Cutting and Fitting: Trim the sod to fit the specified area, ensuring that seams are aligned and that the blades are facing the same direction for a natural appearance.
- Securing the Surface: Use landscape staples or adhesive to secure the edges of the grass, ensuring it remains in place and maintains its appearance over time.
- Infill Application: Apply the appropriate infill material to support the grass blades and enhance durability. Brush the surface to help the infill settle evenly, which is essential for maintaining the grass’s structure.
- Final Inspection: Walk over the installed turf to check for any uneven areas or loose edges, making adjustments as necessary to ensure a flawless finish.
By adhering to these steps, property owners can achieve a professional-looking setup that enhances the performance and longevity of their synthetic turf, avoiding common pitfalls that can compromise the quality of the project.

Implement Effective Maintenance Strategies for Longevity
To effectively maintain artificial grass, homeowners should implement several key strategies:
- Regular Cleaning: Rinse the surface with water to eliminate dust, debris, and pet waste. A gentle spray from a hose is typically sufficient to keep the surface clean.
- Brushing: Utilize a synthetic bristle broom to sweep the grass regularly. This practice helps keep the fibers upright and prevents matting, especially in high-traffic areas.
- Spot Cleaning: For spills or stains, promptly apply a mild soap solution or a turf-safe cleaner. Addressing stains quickly prevents them from setting and becoming more challenging to remove.
- Infill Maintenance: Periodically check the infill levels and replenish as necessary to maintain the grass’s performance and appearance. Proper infill management is essential for cushioning and stability.
- Weed Control: Inspect the grass for any weed growth and eliminate them swiftly. While a weed barrier can assist, occasional manual removal may still be required to keep the area tidy.
- Seasonal Deep Cleaning: Consider a comprehensive cleaning at least once a year, which may involve professional services to ensure the surface is in optimal condition. This deep cleaning can significantly enhance the longevity and aesthetic appeal of the lawn.
- Visual Inspections: Regularly walk over the grass to check for any signs of damage or wear. Early detection of issues allows for timely repairs, preventing more extensive damage in the future.
By adhering to these maintenance strategies, property owners can ensure their synthetic turf remains vibrant and effective for years to come. Regular upkeep not only enhances the lawn’s appearance but also extends its lifespan, making it a valuable investment for any property.

Explore the Benefits of Artificial Grass for Your Yard
Artificial grass offers numerous advantages for homeowners, making it an increasingly popular choice for outdoor spaces.
-
Low Maintenance: Unlike natural sod, synthetic turf requires minimal care, eliminating the need for mowing, watering, and fertilizing. This reduction in maintenance can save homeowners over 70 hours annually, allowing them to enjoy their yards without the burden of regular lawn care.
-
Water Conservation: One of the most significant benefits of synthetic turf is its ability to substantially reduce water consumption. Homeowners can save approximately 40,000 gallons of water each year by switching to synthetic turf, making it an eco-friendly option, particularly in drought-prone areas. This transition not only conserves water but also leads to lower utility bills.
-
Durability: High-quality synthetic turf is engineered to withstand considerable foot traffic, making it ideal for families with children and pets. Its robust construction ensures that it remains intact and visually appealing, even under heavy use.
-
Year-Round Greenery: Artificial turf retains its vibrant color and lush appearance throughout the year, regardless of weather conditions. This consistent aesthetic enhances curb appeal and can contribute up to 15-20% to a home’s resale value, making it a prudent investment.
-
Safety: Many synthetic turf products are designed with safety in mind, providing a soft surface for children to play on and reducing the risk of injuries. This feature is particularly advantageous for families aiming to create a secure play environment.
-
Pest Resistance: Artificial turf does not attract pests such as insects, which reduces the need for chemical treatments. This results in a healthier outdoor environment, free from harmful chemicals that could impact children and pets.
-
Aesthetic Charm: With a variety of designs and colors available, property owners can select synthetic turf that enhances the beauty of their landscape. The realistic appearance of modern synthetic turf makes it challenging to distinguish from natural lawns, offering an attractive and low-maintenance solution.
By understanding these benefits, homeowners can make informed decisions about incorporating artificial grass into their outdoor spaces, ultimately enhancing both functionality and beauty.

Conclusion
Selecting and installing artificial grass can significantly enhance outdoor spaces, transforming them into vibrant, functional areas that require minimal maintenance. By understanding the key selection criteria, installation procedures, and maintenance strategies outlined in this article, homeowners can make informed decisions. Emphasizing quality materials and proper installation not only ensures durability but also enhances aesthetic appeal. Furthermore, effective maintenance keeps the turf looking pristine for years.
This article highlights essential aspects such as:
- Intended use
- Material quality
- Pile height
- Drainage capability
- Safety standards
The step-by-step installation guide provides clarity on achieving a professional finish, while maintenance tips ensure the longevity and visual appeal of the turf. By considering these factors, homeowners can maximize the benefits of artificial grass, including:
- Water conservation
- Reduced maintenance time
- Enhanced property value
Ultimately, investing in artificial grass transcends mere aesthetics; it reflects a commitment to sustainability and practicality. Homeowners are encouraged to explore the advantages of synthetic turf and implement the strategies discussed to create a beautiful, safe, and eco-friendly outdoor environment. Embracing artificial grass can lead to a more enjoyable and hassle-free outdoor experience, making it a worthwhile addition to any home.
Frequently Asked Questions
What should homeowners consider when selecting artificial grass?
Homeowners should consider the intended use, material quality, pile height and density, infill type, drainage capability, safety standards, aesthetic appeal, and cost considerations.
How does the intended use of artificial grass affect the selection process?
The intended use, such as a pet area, playground, or decorative landscaping, has specific requirements that influence the selection of artificial grass.
What is the importance of material quality in artificial grass?
High-quality materials ensure durability, resistance to wear, and UV stability to prevent fading, maintaining the grass’s vibrant appearance over time.
How do pile height and density impact artificial grass?
A taller pile height closely mimics natural grass, while higher density improves feel and durability, especially in high-traffic areas.
What role does infill type play in the performance of artificial grass?
The choice of infill, whether sand, rubber, or organic materials, affects shock absorption, drainage, and overall performance of the grass.
Why is drainage capability important for artificial grass?
Effective drainage prevents water pooling, particularly in areas with heavy rainfall, ensuring a safe and functional outdoor space.
What safety standards should be considered for playground installations?
It is crucial to verify that the artificial grass surface meets safety standards to protect children from potential injuries.
How can homeowners enhance the aesthetic appeal of their outdoor space with artificial grass?
Homeowners should select a color and texture that harmonizes with the surrounding landscape and aligns with personal preferences.
What are the typical cost considerations for installing synthetic turf?
Installation costs typically range from $8 to $20 per square foot, depending on the quality and type of surface chosen.
How long can premium synthetic turf last?
Premium synthetic turf can last from 8 to over 25 years, making it a long-lasting investment for property owners.


