Introduction
Maintaining the pristine look of synthetic grass is crucial for homeowners, as it prolongs its lifespan and enhances the beauty of outdoor spaces. This guide offers a clear approach to effectively cleaning synthetic grass, detailing practical steps along with essential tools and techniques. However, what should you do when routine maintenance falls short against stubborn stains or persistent odors? Learn how to elevate your artificial lawn care routine and keep your turf looking its best throughout the year.
Gather Essential Tools and Supplies
To maintain the appearance and longevity of your synthetic grass, it is essential to gather the following tools and supplies:
-
Garden Hose: A standard garden hose with a spray nozzle is vital for rinsing the turf and removing dust and debris. Regular rinsing is essential for understanding how to clean synthetic grass, as it helps maintain the grass’s appearance and prevents dirt buildup, which can affect its longevity.
-
Stiff-Bristled Broom or Turf Rake: These tools are crucial for removing waste and fluffing the lawn fibers, which helps preserve an upright look and prevents matting. Experts emphasize that brushing the lawn is one of the most important maintenance tasks to keep the grass blades standing tall and prevent fading.
-
Leaf Blower: This tool provides an effective way to quickly remove leaves and light debris without risking damage to the grass. Electric models, such as the BLACK+DECKER Electric Leaf Blower, are recommended for their cleaner operation and ease of use.
-
Mild Detergent: Opt for a non-toxic, biodegradable cleaner to effectively remove marks and spills without harming the grass fibers. It is important to avoid harsh chemicals like bleach or ammonia, as they can damage the grass.
-
Enzyme Cleaner: These cleaners are particularly effective for addressing pet waste, as they break down organic matter and neutralize odors, ensuring a fresh-smelling lawn. Uricide is a recommended enzymatic cleaner that is safe for both pets and the environment.
-
Bucket: A bucket is useful for mixing cleaning solutions as needed, facilitating a more organized cleaning process.
-
Soft Cloth or Sponge: These are ideal for spot cleaning stubborn stains, ensuring that your surface remains pristine.
Having these tools ready will streamline your cleaning process and help you learn how to clean synthetic grass effectively, allowing you to address any maintenance issues that arise. Regular maintenance can extend your artificial lawn’s lifespan by up to 25%, making these tools essential for preserving your investment.

Remove Loose Debris and Dust
To maintain the integrity and appearance of your synthetic grass, begin by removing any loose debris:
- Use a Leaf Blower: Start by employing a leaf blower to efficiently clear away leaves, twigs, and other lightweight materials. This method is quick and minimizes harm to the fibers, ensuring a clean surface.
- Rake with a Lawn Rake: For heavier debris, utilize a lawn rake or a stiff-bristled broom to gently lift and remove dirt and dust. Rake in the direction of the plant fibers to avoid matting, which can affect the lawn’s appearance and longevity.
- Inspect for Larger Debris: Check for larger items like sticks or stones that may have settled into the turf. Remove these by hand to prevent potential damage during the cleaning process, as sharp objects can tear the fibers.
- Final Rinse: After removing refuse, give the turf a light rinse with the garden hose to wash away any remaining dust. This step not only enhances the visual appeal but also helps maintain a hygienic environment, especially in pet areas.
Regularly clearing debris is essential for knowing how to clean synthetic grass and preserving its visual charm and usability. This practice contributes to its overall lifespan, which manufacturers estimate can range from 10 to 20 years with proper care. Additionally, rinsing after pet waste removal is vital for hygiene, ensuring a clean and pleasant environment.

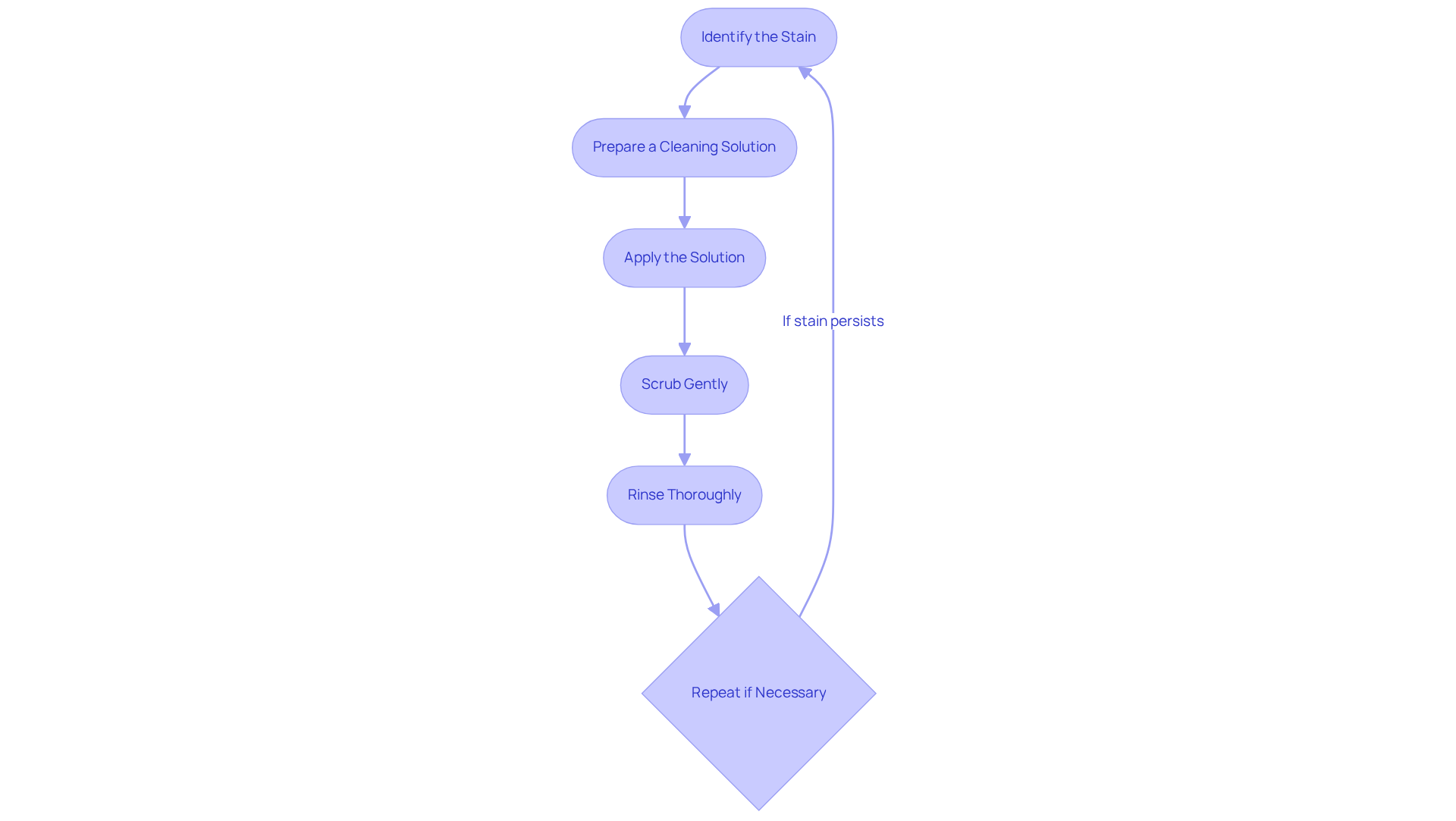
Address Stains and Spills Effectively
To maintain the pristine appearance of your synthetic grass, it is essential to understand how to clean synthetic grass by addressing stains and spills promptly.
-
Identify the Stain: Recognizing the type of stain-whether from food, beverages, or pet waste-is crucial for selecting the most effective cleaning method.
-
Prepare a Cleaning Solution: For common marks, mix a mild detergent with warm water in a bucket. In the case of pet waste, use an enzymatic cleaner specifically designed to break down organic matter and neutralize odors.
-
Apply the Solution: Utilize a soft cloth or sponge to apply the cleaning solution directly to the stained area. Allow it to sit for 5-10 minutes to effectively break down the mark.
-
Scrub Gently: With a soft-bristled brush, gently scrub the area to remove the mark. Avoid using abrasive tools that could damage the turf fibers.
-
Rinse Thoroughly: After scrubbing, rinse the area with clean water from a garden hose set to a gentle spray to eliminate any soap residue.
-
Repeat if Necessary: For persistent stains, it may be necessary to repeat the cleaning process until the stain is completely removed.
Additionally, it is advisable to learn how to clean synthetic grass at least once a week and conduct regular inspections for signs of damage or wear and tear. Regular brushing helps prevent matting and ensures proper drainage, contributing to the longevity of your synthetic turf. By promptly addressing stains, you can prevent them from setting and ensure your synthetic turf remains clean and inviting.

Implement Regular Maintenance Routines
To maintain your synthetic grass in optimal condition, it is essential to establish a consistent maintenance routine:
-
Weekly Maintenance: Dedicate time each week to clear debris using a leaf blower or rake, and lightly rinse the grass with water. This practice prevents dust accumulation and bacteria buildup. Regular upkeep is essential for understanding how to clean synthetic grass, as it can extend its lifespan from 10-15 years to 20 years or more. As noted by Dick Bryant, when he faced a land issue, Brock assessed his needs and provided the optimal solution.
-
Monthly Deep Cleaning: Perform a thorough cleaning once a month. This includes removing debris, addressing any stains, and rinsing the surface, which is important when learning how to clean synthetic grass to maintain both appearance and hygiene. Scott Sachse expressed gratitude for Brock’s exceptional work in installing a putting green, highlighting the importance of preserving the grass’s aesthetic.
-
Seasonal Care: At the beginning of each season, inspect your grass for signs of wear or damage. This is also an ideal time to refresh any infill material, ensuring the grass remains cushioned and stable. Increased rinsing during summer helps cool the surface and eliminate dust.
-
Pet Area Maintenance: For pet owners, it is crucial to promptly clean any waste and regularly use enzyme-based cleaners to manage odors and maintain a hygienic environment. Les Boatright emphasized Brock’s meticulous approach, which is vital for keeping a clean pet area.
-
Professional Cleaning: Consider scheduling a professional cleaning service annually to conduct a deep clean and inspect your turf, particularly if it experiences heavy foot traffic. Brock’s professionalism and commitment to quality make him a reliable choice for these services.
By adhering to these routines, you will understand how to clean synthetic grass, ensuring that your synthetic turf remains both beautiful and functional for years to come. The total value of synthetic grass installations in North America has reached $2.7 billion, underscoring the growing importance of maintaining your investment.

Conclusion
Maintaining synthetic grass is crucial for preserving its appearance and longevity. Homeowners can effectively clean and care for their artificial lawns by understanding the necessary steps and utilizing the right tools, ensuring they remain vibrant and inviting for years to come.
This article outlines four key steps to cleaning synthetic grass:
- Gathering essential tools
- Removing loose debris
- Addressing stains and spills
- Implementing regular maintenance routines
Each step highlights the importance of using appropriate supplies, such as a garden hose, leaf blower, and enzyme cleaners, to maintain both the aesthetic and hygienic qualities of the turf. Consistent upkeep not only enhances the lawn’s appearance but also significantly extends its lifespan.
Ultimately, adopting a proactive approach to synthetic grass maintenance is vital. By establishing a regular cleaning schedule and promptly addressing any issues, homeowners can protect their investment and enjoy a beautiful, functional outdoor space. Embracing these cleaning tips and best practices will ensure that your synthetic grass remains a source of pride and enjoyment for many seasons ahead.
Frequently Asked Questions
What tools are essential for maintaining synthetic grass?
Essential tools for maintaining synthetic grass include a garden hose, a stiff-bristled broom or turf rake, a leaf blower, mild detergent, an enzyme cleaner, a bucket, and a soft cloth or sponge.
Why is a garden hose important for synthetic grass maintenance?
A garden hose is vital for rinsing the turf and removing dust and debris, which helps maintain the grass’s appearance and prevents dirt buildup that can affect its longevity.
How does a stiff-bristled broom or turf rake contribute to synthetic grass care?
These tools are crucial for removing waste and fluffing the lawn fibers, helping preserve an upright look and preventing matting, which is essential for keeping the grass blades standing tall.
What is the benefit of using a leaf blower for synthetic grass?
A leaf blower provides an effective way to quickly remove leaves and light debris without risking damage to the grass, making maintenance easier.
What type of detergent should be used for cleaning synthetic grass?
A non-toxic, biodegradable cleaner is recommended for effectively removing marks and spills without harming the grass fibers. Harsh chemicals like bleach or ammonia should be avoided.
What is the purpose of an enzyme cleaner in synthetic grass maintenance?
Enzyme cleaners are effective for addressing pet waste as they break down organic matter and neutralize odors, ensuring a fresh-smelling lawn.
How can a bucket assist in the cleaning process of synthetic grass?
A bucket is useful for mixing cleaning solutions as needed, facilitating a more organized cleaning process.
What role do a soft cloth or sponge play in maintaining synthetic grass?
A soft cloth or sponge is ideal for spot cleaning stubborn stains, ensuring that the surface of the synthetic grass remains pristine.
How can regular maintenance extend the lifespan of artificial grass?
Regular maintenance can extend the lifespan of artificial grass by up to 25%, making the use of these essential tools critical for preserving your investment.


