Introduction
Selecting the ideal turf product for a home presents a complex challenge, with numerous options and considerations at every turn. Key criteria, such as intended use, material quality, and maintenance requirements, empower homeowners to make informed decisions that enhance their outdoor spaces. Given the multitude of factors to consider, how can one ensure they select not just any turf, but the right turf that will endure over time and usage?
Identify Key Selection Criteria for Turf Products
When selecting turf products, consider the following key criteria:
- Intended Use: Identify the specific application for the turf-whether for a putting green, playground, or pet area-as each has unique requirements for safety. For instance, safety features protect children during play. As Dick Bryant noted, Brock assessed his requirements and offered the best solution.
- Material Quality: Choose materials like polyethylene or nylon, which enhance durability and provide a more realistic appearance. Specialists in the synthetic grass sector, such as Brock from Hall Turf, emphasize that material quality is crucial for ensuring the longevity of your installation.
- Pile Height and Density: Select a pile height that meets your aesthetic and functional needs. Shorter piles tend to be more durable, while taller piles offer a lush, natural look. Additionally, density plays a vital role in performance, making it an important factor in your decision. A case study on evaluating density in artificial grass indicates that higher density enhances durability and visual appeal, making it suitable for high-traffic areas.
- UV Resistance: UV resistance is important, particularly in areas with high sunlight. This feature is essential for maintaining the grass’s appearance over time.
- Infill Options: Assess the type of infill used, as it significantly influences the grass’s performance, drainage, and safety. For example, rubber infill is commonly utilized in playgrounds to enhance safety and cushioning for children. Scott Sachse praised the exceptional job done by Brock’s crew, highlighting their professionalism and attention to detail.
- Warranty and Certifications: Investigate the warranties and certifications associated with the grass product. These assurances can provide peace of mind regarding the product’s durability and adherence to safety standards, ensuring a wise investment for your home. Brock’s commitment to quality at Hall Turf ensures that customers receive turf products that fulfill these essential criteria.

Understand Maintenance Needs for Different Turf Types
Different types of artificial turf come with varying maintenance requirements:
- Cleaning: Periodic cleaning is essential for all turf types to remove debris, leaves, and pet waste. A light rinse with a garden hose is effective for maintaining cleanliness, and homeowners are advised to perform this task weekly to prevent buildup.
- Brushing: Regular brushing, ideally every three to four weeks, is crucial for turf surfaces, particularly in high-traffic areas. This practice helps lift matted fibers and redistributes infill, ensuring the surface remains vibrant and functional.
- Infill: Homeowners should monitor infill levels, as proper cushioning and drainage depend on it. Replenishing infill periodically is necessary, especially in areas experiencing heavy use, to maintain optimal performance and comfort. Regular monitoring and management of infill ensure consistent performance and optimal playing conditions.
- Inspection: Conducting inspections, such as checking for loose seams or fading, allows homeowners to address minor issues before they escalate into significant problems. This proactive approach can significantly extend the lifespan of artificial turf. Statistics indicate that homeowners who follow a maintenance routine can extend the lifespan of their artificial turf by up to 10 years, as noted by care specialists. As Les Boatright, a satisfied customer, shared, “I am extremely happy with the end product and Brock’s ability to get the job done, on time and on budget.”
- Seasonal Care: Each season presents distinct upkeep challenges. For instance, snow removal is essential in winter, while ensuring proper drainage during heavy spring rains is critical. Adjusting upkeep practices to seasonal variations aids in maintaining the grass’s integrity and usability throughout the year. Seasonal upkeep should involve deeper cleaning in spring and fall to prepare for weather changes. As Brad Timsit, a lawn maintenance expert, emphasizes, “A simple maintenance routine helps you get ahead of common issues,” highlighting the significance of regular care. Furthermore, homeowners should be aware that seasonal changes can impact turf performance, necessitating attention to preserve the grass’s appearance and functionality.

Utilize Professional Installation Services for Optimal Results
Engaging professionals for the installation of a turf product offers several significant advantages that can greatly enhance the overall outcome.
- Expertise and Experience: Professional installers bring essential training and extensive experience to the table, allowing them to effectively navigate various challenges. This ensures the turf product that meets industry standards.
- Preparation: Skilled installers meticulously prepare the site, paying close attention to critical aspects such as grading and drainage. This foundational work is vital for preventing future issues, including uneven surfaces and inadequate water runoff.
- Installation: By utilizing specialized tools and techniques, professionals guarantee that the grass is laid correctly. This minimizes the risk of common problems such as gaps, warping, or structural flaws that can result from improper installation.
- Time Savings: Hiring professionals allows homeowners to save valuable time and effort. This enables them to enjoy their new lawn without the stress and complications often associated with DIY installations.
- Warranties: Many installers offer warranties on their work, providing homeowners with peace of mind regarding the quality and longevity of their installation.
Incorporating these services not only enhances the installation process but also ensures that the project is executed with precision. Ultimately, this leads to a more successful outcome.
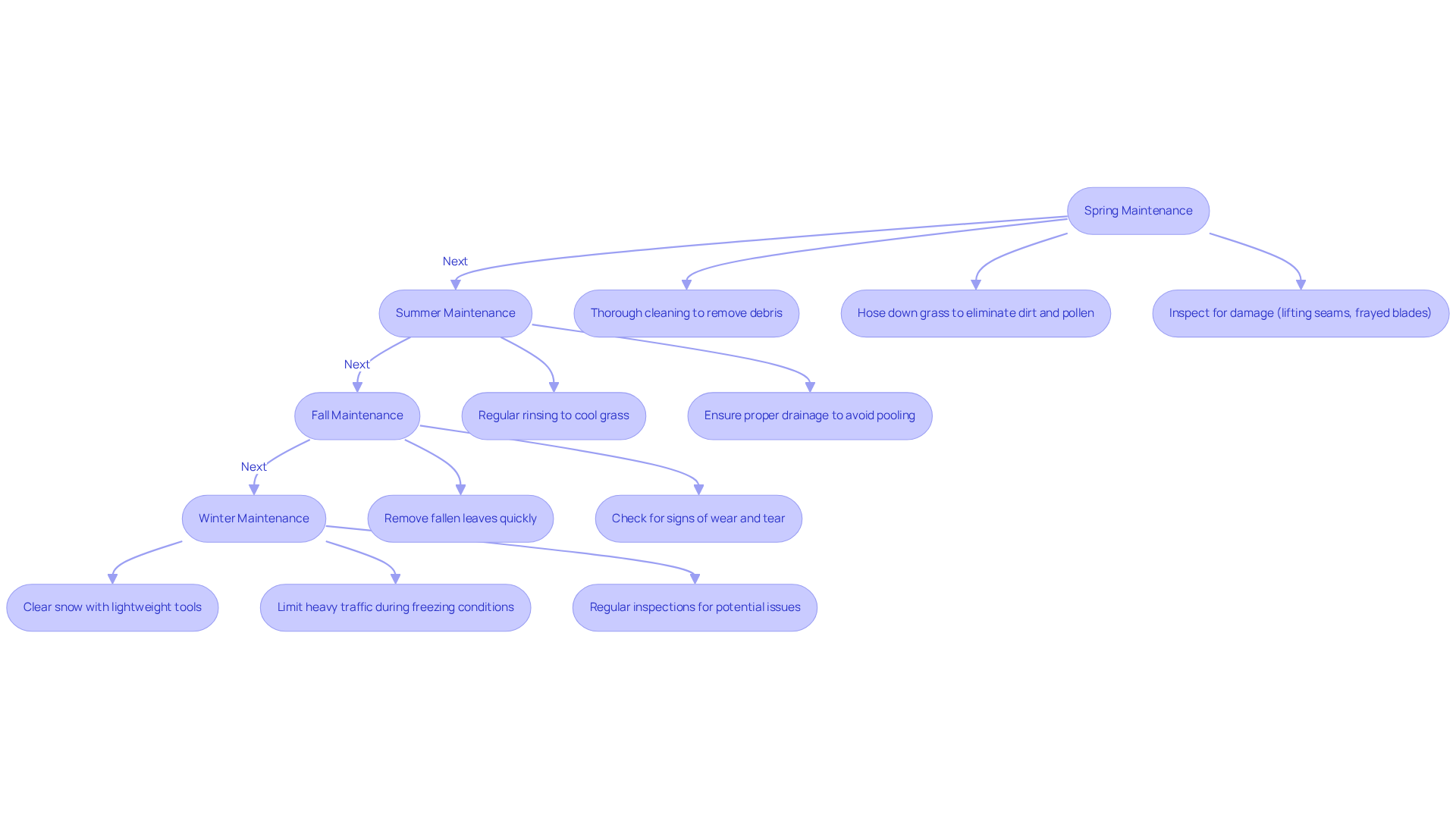
Implement Seasonal Maintenance Strategies for Longevity
To maintain turf effectively throughout the year, homeowners should implement the following strategies:
Spring: Start with a thorough cleaning accumulated over winter. This involves hosing down the grass to eliminate dirt and pollen, as well as inspecting for any damage, such as lifting seams or frayed blades. Promptly addressing these issues can prevent problems in the future.
Summer: Water the grass to cool the grass and prevent heat buildup, particularly during peak usage. This practice not only keeps the grass clean but also helps mitigate odors. Additionally, ensure proper drainage to avoid water pooling during heavy rains, which can lead to mold growth and other complications.
Fall: As leaves begin to fall, it is essential to clear the surface. The smooth surface of artificial grass allows for easy raking or blowing of leaves. This season also provides an opportunity to check for any signs of wear and tear, ensuring the grass remains in good condition.
Winter: If snow accumulates, use a shovel or snowblower to avoid damaging the grass fibers. It is advisable to limit heavy traffic on the field during freezing conditions to maintain its integrity. Regular inspections during this season can help identify potential issues before they escalate.
By adhering to these maintenance tips, homeowners can extend the life of their turf, ensuring it remains both functional and visually appealing for years to come.

Conclusion
Choosing the right turf product for your home is a crucial decision that requires careful consideration of both the specific needs of your space and the long-term maintenance involved. By evaluating factors such as:
- Intended use
- Material quality
- Pile height
- UV resistance
- Infill options
- Warranties
homeowners can make informed choices that enhance functionality and aesthetic appeal. This thorough approach ensures a turf installation that not only looks appealing but also endures over time.
Key insights throughout this article emphasize the importance of tailored maintenance for different turf types, including practices like:
- Regular cleaning
- Brushing
- Seasonal care
Additionally, engaging professional installation services is vital, as their expertise ensures quality and efficiency, ultimately resulting in a more satisfying and durable outcome. These considerations collectively highlight the significance of a well-planned strategy in both selection and upkeep.
In summary, dedicating time and effort to choose the right turf product and maintaining it properly yields significant benefits in the long run. Homeowners should take these essential tips to heart, ensuring their outdoor spaces remain beautiful and functional throughout the year. By prioritizing quality and professional support, the journey to achieving a vibrant and lasting turf experience can be greatly enhanced, transforming any yard into a cherished retreat.
Frequently Asked Questions
What should I consider when selecting artificial turf?
When selecting artificial turf, consider the intended use, material quality, pile height and density, UV resistance, infill options, and warranty and certifications.
How does the intended use affect the selection of turf?
The intended use determines the specific requirements for durability and safety. For instance, turf for playgrounds must prioritize safety features to protect children during play.
What materials are recommended for artificial turf?
High-quality materials such as polyethylene or nylon are recommended as they enhance durability and provide a more realistic appearance.
What is the significance of pile height and density in artificial turf?
Pile height affects both aesthetics and functionality; shorter piles are more durable, while taller piles offer a lush look. Density is important for the grass’s resilience and comfort underfoot, with higher density enhancing durability and visual appeal.
Why is UV resistance important for artificial turf?
UV resistance is crucial to prevent fading and deterioration from sun exposure, especially in areas with high sunlight, ensuring the turf maintains its appearance over time.
What role does infill play in artificial turf performance?
The type of infill significantly influences the turf’s performance, drainage, and safety. For example, rubber infill is often used in playgrounds to enhance safety and cushioning.
What should I look for regarding warranties and certifications for turf products?
Investigate warranties and safety certifications associated with the turf product, as they provide assurance regarding the product’s durability and adherence to safety standards.
List of Sources
- Identify Key Selection Criteria for Turf Products
- How to Choose Artificial Turf for Sports Fields – Mighty Grass (https://mightygrass.com/how-to-choose-artificial-turf-for-sports-fields)
- Quality Standards for Wholesale Synthetic Grass: Red Flags to Watch For (https://artificialturfsupply.com/quality-standards-for-wholesale-synthetic-grass-red-flags-to-watch-for)
- Key Trends and Emerging Changes Shaping the Artificial Grass Market Landscape (https://openpr.com/news/4367471/key-trends-and-emerging-changes-shaping-the-artificial-grass)
- NFL Surface Standard: FieldTurf Leads All Suppliers in Approved Systems – Artificial Turf Companies, Artificial Sports Turf Supplies – FieldTurf (https://fieldturf.com/en/articles/detail/nfl-surface-standard)
- How To Choose the Best Artificial Grass: A Turf Selection Guide | Magnolia Turf (https://magnoliaturf.com/how-to-choose-artificial-grass)
- Understand Maintenance Needs for Different Turf Types
- Complete Artificial Turf Cleaning & Maintenance Guide 2026 • Turf Monsters AZ (https://turfmonstersaz.com/complete-artificial-turf-cleaning-maintenance-guide-2026)
- Artificial Turf Installation & Benefits for Sports Fields | Synthetic turf (https://socalgreens.com/artificial-turf-for-sports-fields-benefits-and-considerations)
- Artificial Turf Maintenance Guide | Cleaning & Care Tips (https://fieldturflandscape.com/maintenance/artificial-turf-maintenance-guide)
- Explore the World of Artificial Grass Types (https://usturf.com/blogs/news/artificial-grass-types-guide?srsltid=AfmBOop45FXjrOHC3VDmcjzhlfw4RDzx3wwHqLyh7pzyrWD-1-p8-DQ3)
- How To Proactively Care for AstroTurf and Artificial Turf: A Comprehensive Guide (https://astroturf.com/how-to-proactively-care-for-astroturf-and-artificial-turf-a-comprehensive-guide)
- Utilize Professional Installation Services for Optimal Results
- Why Should You Hire an Artificial Turf Installer? | SGW (https://syntheticgrasswarehouse.com/resources/installing-artificial-grass/why-you-should-hire-an-installer)
- Benefits of Hiring a Professional to Install Your Artificial Grass – Unreal Lawns (https://unreallawns.co.uk/benefits-of-hiring-a-professional-to-install-your-artificial-grass)
- The Importance of Professional Installation for Artificial Turf – H2I Group (https://h2igroup.com/blogs/the-importance-of-professional-installation-for-artificial-turf)
- Why a professional should install artificial grass – Ace Turf (https://aceturf.ca/why-a-professional-should-install-artificial-grass)
- Professional Turf Installers vs DIY | US Turf (https://usturfsandiego.com/news/synthetic-turf-installation)
- Implement Seasonal Maintenance Strategies for Longevity
- purchasegreen.com (https://purchasegreen.com/blog/tips-for-maintaining-your-artificial-grass-in-all-seasons)
- Artificial turf maintenance tips for every season. (https://petgrows.com/blogs/news/artificial-turf-maintenance-tips-for-every-season)
- How Long Does Artificial Turf Last? | 2026 Regional Guide (https://bigbullyturf.com/how-long-does-artificial-turf-last)
- How to Maintain Artificial Turf Grass (https://southernturfco.com/blog/how-to-maintain-artificial-turf-grass)
- keystonesportsconstruction.com (https://keystonesportsconstruction.com/surviving-the-seasons-turf-field-maintenance-across-the-year)