Hull Turf logo
Mon - Friday from 9:00 - 18:00
We provide top-quality design and installation of artificial grass surfaces throughout Kansas and Missouri. We are licensed contractors who are experts in artificial grass design and installation. Call us today for a Free Estimate.

Contact Info

Follow us

calculate-how-much-fake-grass-costs-per-sq-ft-for-your-yard

Calculate How Much Fake Grass Costs Per Sq Ft for Your Yard

Images
Authored by
HallTurf Content Team
Date Released
March 27, 2026
Comments
No Comments

Introduction

Understanding the financial implications of installing artificial grass is essential for homeowners. Prices typically range from $5 to $20 per square foot, influenced by factors such as turf quality and installation complexity. Therefore, making informed decisions is crucial.

What challenges arise when attempting to accurately calculate the total cost of artificial grass for a yard? This guide explores the intricacies of pricing, measurement, and additional expenses, providing readers with the knowledge needed to navigate their artificial grass projects with confidence.

Understand the Basics of Artificial Grass Pricing

In 2026, artificial turf pricing typically ranges from $5 to $20 per unit area, influenced by factors such as material quality, type, and installation complexity. For example, economical options like EasyTurf start at around $1.80 per unit area, while premium brands such as SYNLawn can reach up to $7.50 per unit area. For homeowners to establish realistic expectations for their projects, it is essential to understand how much is fake grass per sq ft.

It is also important to clarify how much is fake grass per sq ft, as this can significantly affect the , including whether the quoted price includes installation. Expert installation generally adds between $3.45 and $12 per unit area to the overall price, leading to total installation expenses that typically range from $2,725 to $10,000. Additionally, factors such as yard dimensions, layout, and accessibility can further influence costs, with curved or unconventional areas potentially increasing the budget by 15% to 20%.

By taking these factors into account, homeowners can navigate the pricing landscape of artificial grass more effectively and make informed decisions for their outdoor spaces.

The center shows the main topic of pricing, while the branches illustrate how different factors affect costs. Each sub-branch provides specific examples or ranges to help you understand the pricing landscape.

Identify Factors Affecting Cost Per Square Foot

Several factors significantly influence the cost of artificial grass per square foot:

  • Quality of Turf: The choice of materials is crucial in determining pricing. When considering like nylon, which typically ranges from $5.05 to $6.40 per square foot, one might wonder how much is fake grass per sq ft, as it offers enhanced durability and visual appeal. In contrast, when considering how much is fake grass per sq ft, budget options like polyethylene range from $2 to $4 per square foot, making them suitable for low-use areas but less durable.
  • Installation Complexity: The intricacy of the installation site can greatly affect costs. Areas with slopes, trees, or irregular shapes may require additional labor and materials, leading to higher expenses. For instance, installing turf on a slope can increase costs by 50% to 60%, while curved edges may add an extra 15% to 20% due to the need for additional cuts and seams.

Larger project sizes often benefit from economies of scale, which can reduce the overall cost per square foot, such as how much is fake grass per sq ft. For example, to understand how much is fake grass per sq ft, a 1,000-square-foot project typically starts at around $5,450, whereas a 300-square-foot artificial grass project averages about $3,820. When considering smaller projects, it’s important to note how much is fake grass per sq ft, as they may incur higher costs.

  • Location: Regional labor costs and market demand can lead to price variations. Urban areas generally have higher installation costs due to increased labor and material expenses, while rural locations may offer lower rates.
  • Additional Features: Adding features such as infill materials, drainage systems, or specialized turf for pets or sports can also affect pricing. For instance, infill costs range from $0.30 to $1.80 per pound, and basic drainage systems range from $2 to $3 per square foot. More advanced drainage systems can add $6 to $8 per square foot to the overall project cost.
  • DIY Installation: Homeowners can achieve significant savings by opting for DIY installation, potentially saving between $1,725 to $6,000 for a 500-square-foot area.

Understanding these factors allows homeowners to better anticipate their total investment in artificial grass, ensuring informed decisions tailored to their specific needs.

The center shows the main topic, and each branch represents a different factor that affects the cost. Follow the branches to see specific details and examples related to each factor.

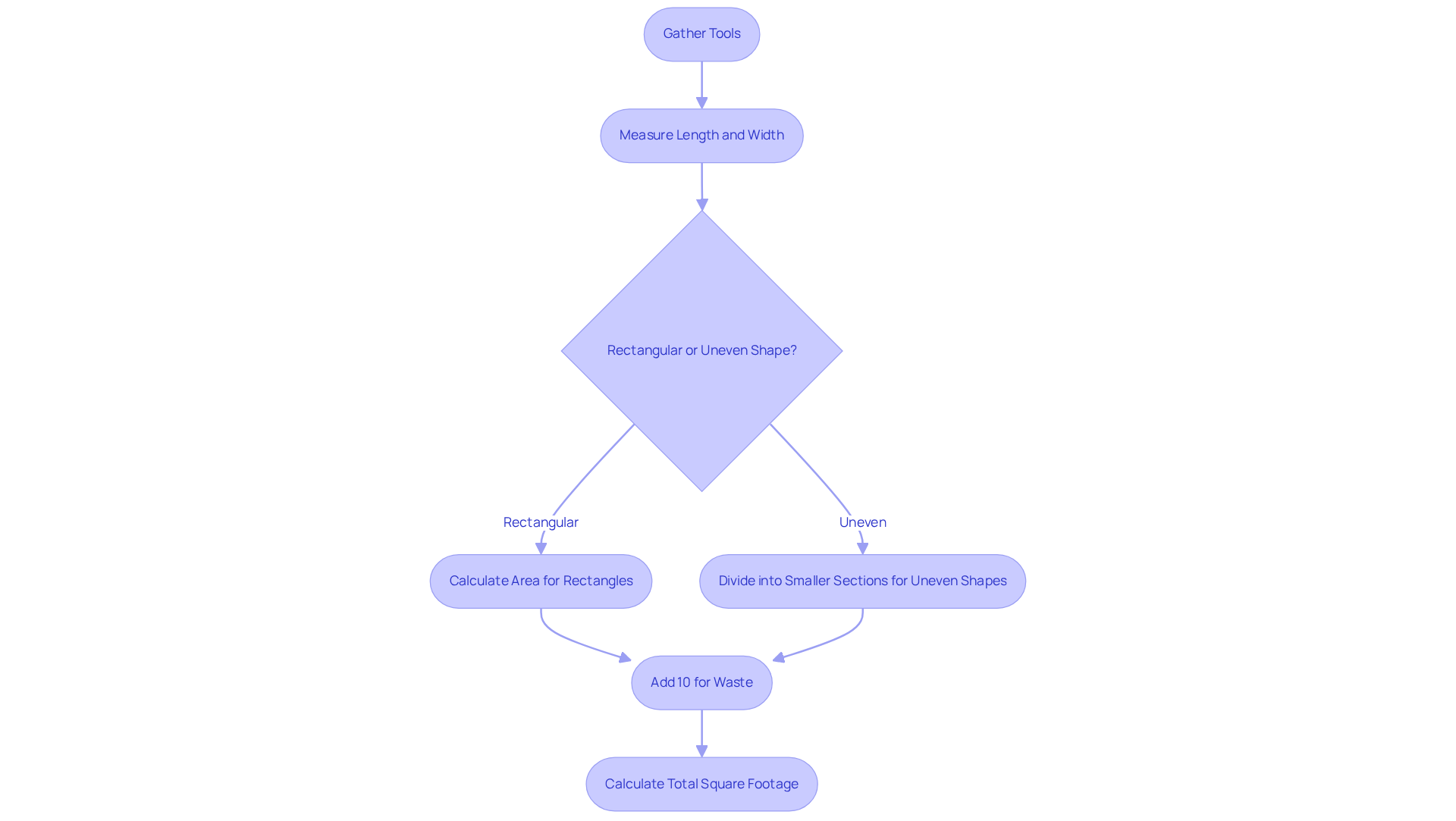
Measure Your Yard for Accurate Cost Calculation

To accurately measure your yard for artificial turf installation, begin by gathering the necessary tools: a tape measure, a notepad, and a pen for recording measurements.

Next, measure the length and width of your yard in feet. For rectangular spaces, this is straightforward. However, if your yard features uneven shapes, divide it into smaller rectangles or sections to simplify calculations.

Once you have your measurements, calculate the square footage by multiplying the length by the width for each section. For instance, if your yard measures 20 feet in length and 15 feet in width, the area would be 300 square feet (20 x 15 = 300).

It’s also important to account for waste. To ensure you have , add an additional 10% to your total square footage. This extra allowance covers cuts and waste during installation, which is essential for achieving a seamless appearance.

By adhering to these steps, you can ensure precise measurements that will aid in accurately calculating how much is fake grass per sq ft for your yard. Keep in mind that while the average yard size in Kansas City may vary, precision in your calculations is key to a successful installation.

Follow the arrows to see each step in measuring your yard. Start by gathering your tools, then measure your yard, and decide how to calculate the area based on its shape. Don't forget to add extra for waste!

Calculate Your Total Cost for Artificial Grass

To calculate the total cost of artificial grass, follow this clear formula:

  1. Determine Area: Begin by measuring your yard to find the total area.
  2. Select Turf Price: Choose how much is fake grass per sq ft based on your preferred turf quality, which typically ranges from $10 to $20 per unit area.
  3. Calculate Total Cost: Multiply the area by the price per unit of area. For instance, if your yard measures 300 units in area and the turf costs $10 per unit, the total expense would be $3,000 (300 x 10 = 3,000).
  4. Include Installation Expenses: If hiring professionals, add the estimated installation cost, which can vary from $5.45 to $20 per unit of area. For a yard of 300 units, if the installation price is $6 per unit, this would add an extra $1,800 (300 x 6 = 1,800). Therefore, the total expense would be $4,800 ($3,000 for turf plus $1,800 for installation).

In 2026, when considering the average installation costs for artificial turf in Kansas City, which typically range from $10 to $15 per square foot, it’s important to understand how much is fake grass per sq ft, depending on the project’s complexity and the quality of materials used. Understanding these factors will enable you to create a more .

Follow the arrows from one step to the next to see how to calculate the total cost of artificial grass. Each box represents a key part of the process, from measuring your yard to adding installation costs.

Consider Additional Costs and Maintenance Factors

When budgeting for artificial grass, homeowners should consider several that contribute to long-term maintenance.

  • Maintenance: While artificial grass requires significantly less upkeep than natural grass, it still necessitates occasional cleaning and infill replenishment, which may be needed after a few years. Annual maintenance expenses typically range from $150 to $350, depending on yard size and turf type.
  • Repairs: Over time, wear and tear may necessitate repairs in certain areas. It is prudent to allocate funds for potential repairs, which can vary based on the extent of the damage.
  • Watering and Drainage: Although artificial grass eliminates the need for watering, proper drainage systems may need to be installed, particularly in regions susceptible to heavy rainfall. This can raise the initial installation expense.
  • Infill Materials: If your turf requires infill for stability and cushioning, consider the price of these materials, which usually varies from $1 to $3 per square foot.

By understanding these additional costs, homeowners can determine how much is fake grass per sq ft, enabling them to make more informed decisions regarding their investment in artificial grass and ensuring a beautiful and functional outdoor space for years to come.

The center represents the overall costs of artificial grass, while the branches show different factors that contribute to these costs. Each branch breaks down into specific details, helping you see what to consider when budgeting.

Conclusion

Understanding the costs associated with artificial grass is essential for homeowners contemplating this investment for their yards. The pricing varies significantly based on factors such as material quality, installation complexity, and additional features. By comprehensively grasping these elements, homeowners can make informed decisions that align with their budgets and aesthetic goals.

Key insights highlighted in the article emphasize the importance of accurately measuring yard dimensions to effectively calculate the total cost. Factors such as turf quality, installation intricacies, and regional price variations all contribute to determining the cost of artificial grass per square foot. Additionally, considering long-term maintenance and potential repairs is crucial for a complete understanding of the investment involved.

Ultimately, investing in artificial grass can enhance outdoor spaces while reducing long-term maintenance efforts. By carefully evaluating all cost variables and planning accordingly, homeowners can achieve a beautiful, functional yard that meets their needs for years to come. Embracing this knowledge empowers individuals to create a sustainable and visually appealing landscape, ensuring their investment in synthetic grass is both practical and rewarding.

Frequently Asked Questions

What is the typical price range for artificial turf in 2026?

In 2026, artificial turf pricing typically ranges from $5 to $20 per unit area, depending on factors such as material quality, type, and installation complexity.

How much do economical and premium artificial grass options cost?

Economical options like EasyTurf start at around $1.80 per unit area, while premium brands such as SYNLawn can reach up to $7.50 per unit area.

What additional costs should homeowners consider when budgeting for artificial grass?

Homeowners should consider installation costs, which generally add between $3.45 and $12 per unit area, leading to total installation expenses that typically range from $2,725 to $10,000.

How do yard dimensions and layout affect artificial grass pricing?

Yard dimensions, layout, and accessibility can influence costs, with curved or unconventional areas potentially increasing the budget by 15% to 20%.

What factors influence the cost of artificial grass per square foot?

The cost of artificial grass per square foot is influenced by the quality of turf, installation complexity, project size, location, additional features, and whether the installation is DIY.

How does the quality of turf affect pricing?

Superior-grade turf like nylon typically ranges from $5.05 to $6.40 per square foot, while budget options like polyethylene range from $2 to $4 per square foot.

How does installation complexity impact costs?

Areas with slopes, trees, or irregular shapes may require additional labor and materials, leading to higher expenses. For example, installing turf on a slope can increase costs by 50% to 60%.

Can larger project sizes reduce the cost per square foot?

Yes, larger project sizes often benefit from economies of scale, reducing the overall cost per square foot.

How do regional labor costs affect artificial grass pricing?

Urban areas generally have higher installation costs due to increased labor and material expenses, while rural locations may offer lower rates.

What additional features can increase the cost of artificial grass installations?

Adding features such as infill materials, drainage systems, or specialized turf for pets or sports can affect pricing. Infill costs range from $0.30 to $1.80 per pound, and drainage systems can add $2 to $8 per square foot to the overall project cost.

How can homeowners save on installation costs?

Homeowners can save significant amounts by opting for DIY installation, potentially saving between $1,725 to $6,000 for a 500-square-foot area.

List of Sources

  1. Understand the Basics of Artificial Grass Pricing
  • How Much Does Artificial Grass Cost in 2026? (https://lawnstarter.com/blog/cost/artificial-grass-price)
  • 2026 Artificial Grass Installation Cost | Angi (https://angi.com/articles/how-much-does-artificial-turf-cost.htm)
  • Artificial Turf Cost in 2026 | How Much Does Fake Grass Cost? (https://aglgrass.com/blogs/artificial-turf-cost)
  • How Much Does Artificial Grass Cost in 2026? (https://lawnlove.com/blog/artificial-grass-cost)
  • How Much Does Artificial Grass Cost | CBA Sports (https://cbasports.com/blog/how-much-does-artificial-grass-cost)
  1. Identify Factors Affecting Cost Per Square Foot
  • How Much Does Artificial Grass Cost in 2026? (https://lawnstarter.com/blog/cost/artificial-grass-price)
  • How Artificial Turf is Priced | The Buyer’s Guide | Purchase Green Artificial Grass (https://purchasegreen.com/blog/artificial-turf-is-priced)
  • How Much Does Artificial Grass Cost in 2026? (https://lawnlove.com/blog/artificial-grass-cost)
  • How Much Does Artificial Turf Cost in 2026 – Mighty Grass (https://mightygrass.com/how-much-does-it-cost-to-install-artificial-turf)
  1. Measure Your Yard for Accurate Cost Calculation
  • How to Measure the Right Amount of Artificial Turf for Your Project – SGW Sacramento (https://sgwsacramento.com/blog/how-to-measure-the-right-amount-of-artificial-turf-for-your-project)
  • Artificial Turf Cost in 2026 | How Much Does Fake Grass Cost? (https://aglgrass.com/blogs/artificial-turf-cost)
  • How Much Fake Grass Will You Need? How to Measure for Artificial Turf – Xtreme Green Synthetic Turf (https://xgreensynthetic.com/measuring-for-turf)
  • How to measure a surface before installing artificial grass – Realturf USA (https://realturf.com/us/how-to-measure-a-surface-before-installing-artificial-grass)
  1. Calculate Your Total Cost for Artificial Grass
  • How Much Does Artificial Grass Cost in 2026? (https://lawnstarter.com/blog/cost/artificial-grass-price)
  • Artificial Turf Cost in 2026 | How Much Does Fake Grass Cost? (https://aglgrass.com/blogs/artificial-turf-cost)
  • 2026 Artificial Grass Installation Cost | Angi (https://angi.com/articles/how-much-does-artificial-turf-cost.htm)
  • How Much Does Artificial Grass Cost in 2026? (https://lawnlove.com/blog/artificial-grass-cost)
  • Artificial Grass Installation Cost: 2026 Price Guide (https://installartificial.com/how/cost-of-artificial-grass-installation)
  1. Consider Additional Costs and Maintenance Factors
  • Artificial grass vs natural turf: a 10-year cost comparison (https://bestutahrealestate.com/news/artificial-grass-vs-natural-turf-a-10-year-cost-comparison)
  • Artificial Turf Cost in 2026 | How Much Does Fake Grass Cost? (https://aglgrass.com/blogs/artificial-turf-cost)
  • How Much Does Artificial Grass Cost in 2026? (https://lawnlove.com/blog/artificial-grass-cost)
  • 2026 Artificial Grass Installation Cost | Angi (https://angi.com/articles/how-much-does-artificial-turf-cost.htm)
  • How Much Does Artificial Grass Cost in 2026? (https://lawnstarter.com/blog/cost/artificial-grass-price)

Share:

Leave a Reply

Your email address will not be published. Required fields are marked *