Introduction
Transforming a backyard into a pet-friendly oasis is a significant undertaking, particularly when addressing the specific needs of our furry companions. Installing pet turf presents a durable, low-maintenance solution that not only elevates the aesthetic appeal of outdoor spaces but also ensures a safe environment for pets to play. This process, however, requires meticulous planning and execution. Therefore, it is crucial to identify the essential steps that will guarantee a successful installation, meeting both functional and aesthetic standards.
Assess Your Installation Area
Begin by measuring the dimensions of the area designated for . Identify any obstacles, such as trees, rocks, or existing landscaping, that may require removal. Assess the ground for irregularities or potential . If the area is prone to , it is essential to consider how to address this in subsequent steps. Ensure that the location receives and is easily accessible for maintenance. Additionally, observe any slopes or inclines, as these factors will influence water flow and .
Consulting with a professional, such as Brock from , can provide valuable insights on according to your specific needs. His expertise ensures that all factors, including soil type and water flow, are properly addressed, which is essential for knowing successfully. For instance, , while clay soils may require additional solutions for effective water management.

Plan Your Drainage Strategy
Evaluate the natural incline of your yard to strategically lay the , promoting and high-traffic zones. Begin by assessing the slope to ensure .
To , using materials such as crushed stone or gravel. These materials facilitate efficient fluid movement, .
If necessary, consider or channels to redirect excess liquid away from the area. This step is crucial for managing the volume of water from heavy rainfall or pet usage, ensuring the remains healthy and usable.
is essential. Routinely inspect for blockages to guarantee optimal performance and to prevent issues like , which can compromise the ‘s integrity.

Prepare the Base for Installation
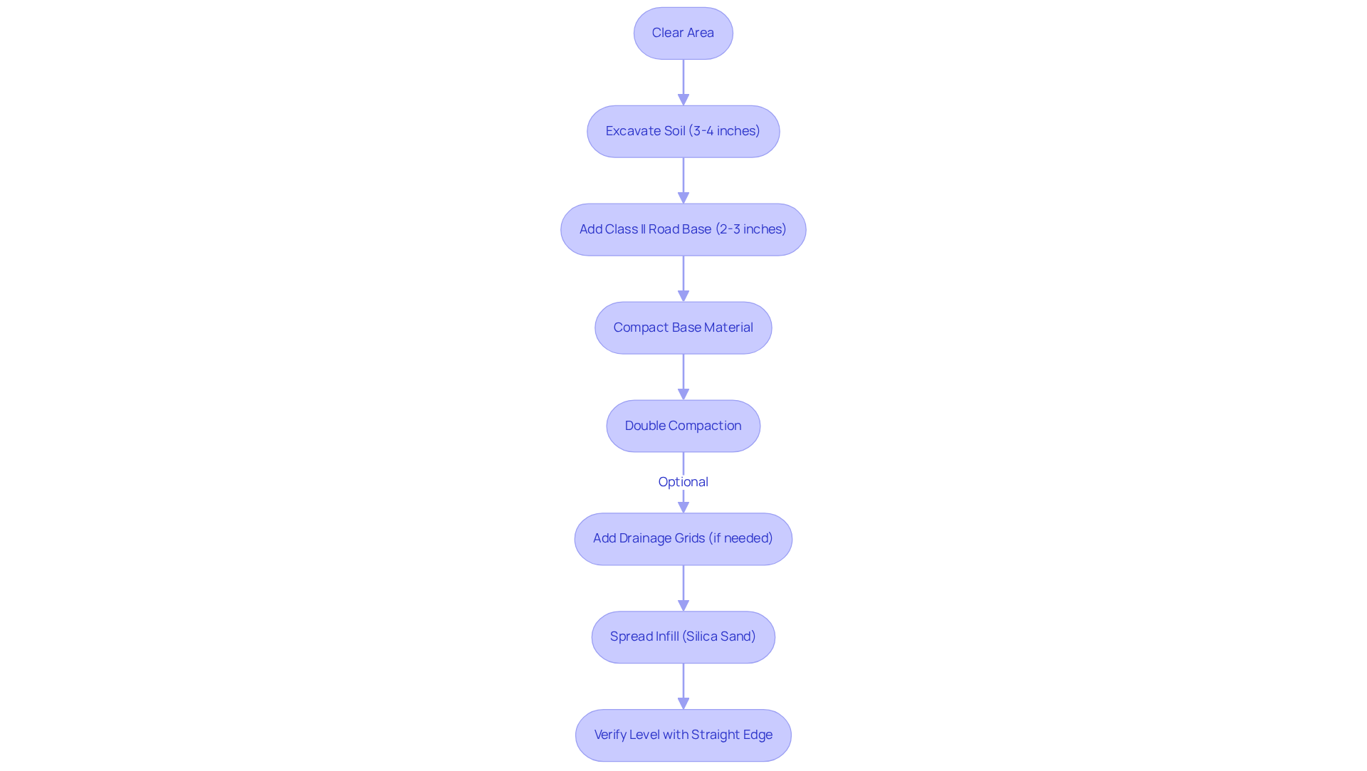
To learn how to successfully, begin by clearing the area of any existing grass, weeds, and debris. Excavate the soil to a depth of 3-4 inches, creating a . Following excavation, place a layer of or crushed stone approximately 2-3 inches thick. This layer promotes adequate water flow, which is essential for the longevity of the turf.
It is crucial to compact this base material thoroughly using a plate compactor. This step ensures stability and a level foundation. For optimal results, double compaction of the base layer is recommended, creating a dense and strong foundation. In areas prone to , consider adding a layer of , such as AirDrain or DrainCore, to enhance water flow and ventilation beneath the .
Additionally, , over the entire surface is important. This helps weigh down the and achieve a natural appearance. Finally, verify the level of the base using a straight edge or level tool, making any necessary adjustments to ensure a smooth and even surface.
This meticulous preparation is vital for understanding how to , ensuring the longevity and performance of while creating a safe and enjoyable environment for pets. As noted by satisfied customers like Dick Bryant and Scott Sachse, working with Hall Turf guarantees expert guidance throughout the installation process, resulting in a that meets your specific needs.

Install and Secure the Turf
Begin by unrolling the pet grass over the prepared base, which is an important step in learning how to , ensuring it is oriented in the desired direction. When learning , with a utility knife, leaving a slight overlap at the edges for a seamless finish. To learn how to , fasten the using , placing them every 6 to 12 inches along the seams and edges to prevent shifting.
When learning , ensure that for installations involving multiple sections of grass, the seams are tightly joined, utilizing for added stability. To understand how to , first secure the grass surface and then apply a layer of infill material to maintain the structure and appearance of the grass. Additionally, consider adding a to prevent water pooling on the surface.
Employ a power broom or stiff brush to lift the fibers, creating a natural appearance. Finally, as part of , inspect the installation for any wrinkles or uneven areas, making adjustments as needed to achieve a smooth, . , including timely cleanup of spills and routine brushing, will help preserve the grass’s appearance and longevity. Homeowners can trust , as emphasized by satisfied clients like Dick Bryant and Scott Sachse, who commend the professionalism and attention to detail provided during their grass installations.

Apply Finishing Touches and Maintenance Tips
After installing the grass, it is crucial to apply . This step stabilizes the surface and provides , enhancing comfort during play and ensuring the grass fibers remain upright. Regular maintenance involves rinsing the grass with water to remove , as well as using a to mitigate odors. Periodic inspections for signs of wear or damage are advisable, allowing for prompt attention to any issues, which helps prolong the life of your installation. Additionally, brushing the grass every few months can maintain its appearance and prevent matting.
The average maintenance costs for are relatively low, typically requiring only a few minutes of attention each week. This makes it a practical choice for busy pet owners. As lawn maintenance specialist Brad Timsit emphasizes, “, such as matted fibers and compacted infill.” of . Adhering to these guidelines will help ensure a clean, safe, and aesthetically pleasing for your pets.

Conclusion
Creating a backyard oasis with pet turf is a worthwhile investment that requires careful planning and execution. By following the outlined steps-from assessing the installation area to applying the finishing touches-homeowners can transform their outdoor spaces into durable, low-maintenance areas that pets will love.
Key arguments emphasize the importance of:
- Proper drainage
- Solid base preparation
- Meticulous installation techniques
Each phase, whether assessing the area, planning drainage strategies, or securing the turf, plays a critical role in the project’s overall success. Regular maintenance, including cleaning and infill replenishment, further enhances the longevity and appearance of the turf, making it a practical choice for busy pet owners.
Ultimately, investing time and effort into installing pet turf not only creates a visually appealing space but also prioritizes the comfort and safety of pets. Embracing this sustainable solution leads to a harmonious outdoor experience, encouraging pet owners to enhance their backyards with pet-friendly turf, ensuring a clean, safe, and enjoyable environment for their furry companions.
Frequently Asked Questions
What should I do before installing pet turf?
Begin by measuring the dimensions of the designated area and identifying any obstacles like trees or rocks that may need removal. Assess the ground for irregularities or potential water flow issues, especially if the area is prone to pooling water. Ensure the location receives adequate sunlight and is accessible for maintenance.
Why is it important to consult a professional when installing pet turf?
Consulting a professional, such as Brock from Hall Turf, can provide valuable insights tailored to your specific needs. Their expertise ensures that factors like soil type and water flow are properly addressed, which is essential for a successful installation.
How does soil type affect pet turf installation?
Different soil types impact water flow. Sandy soils facilitate good drainage, while clay soils may require additional solutions for effective water management to prevent pooling.
What should I consider regarding drainage when installing pet turf?
Evaluate the natural incline of your yard to promote drainage away from buildings and high-traffic zones. Adding a layer of crushed stone or gravel beneath the grass can enhance drainage and prevent water accumulation.
Are there any additional measures I can take to manage water flow?
Consider installing conduit pipes or channels to redirect excess liquid away from the grass area. This is crucial for managing water from heavy rainfall or pet usage.
How can I maintain the drainage system for pet turf?
Regularly inspect the water removal system for blockages to ensure optimal performance and prevent issues like water accumulation, which can compromise the grass’s integrity.
List of Sources
- Assess Your Installation Area
- Artificial Grass News | American Syn-Turf Industry Updates (https://americansynturf.com/news)
- Artificial Turf Market, Industry Size Forecast [Latest] (https://marketsandmarkets.com/Market-Reports/artificial-turf-market-121486580.html)
- Artificial Turf Market Size And Share | Industry Report, 2033 (https://grandviewresearch.com/industry-analysis/artificial-turf-market)
- alwaysgreensyntheticgrass.com (https://alwaysgreensyntheticgrass.com/news)
- Plan Your Drainage Strategy
- greenbaylandscapes.com (https://greenbaylandscapes.com/blog/pet-friendly-artificial-turf-solutions)
- texascustomturf.com (https://texascustomturf.com/tips-for-preventing-drainage-issues-with-artificial-grass-2)
- Artificial Grass Drainage: Longevity and Sustainability (https://artificialturfsupply.com/artificial-grass-drainage)
- Artificial Grass Drainage | What You Should Know! (https://dfwturf.com/everything-you-should-know-about-artificial-grass-drainage)
- Prepare the Base for Installation
- A Step-by-Step Guide to Installing Artificial Turf Grass (https://lowes.com/n/how-to/install-artificial-grass)
- How to Prep the Base for Artificial Grass (https://installartificial.com/how/to-prep-the-base-for-artificial-grass)
- shawgrass.com (https://shawgrass.com/about/news-blog/how-to-prep-for-artificial-grass-installation)
- syntheticturfnorthwest.com (https://syntheticturfnorthwest.com/a-helpful-guide-to-installing-synthetic-turf-diy)
- How to Install Artificial Grass on Soil | US Turf (https://usturfsandiego.com/news/how-to-install-artificial-grass-on-soil)
- Install and Secure the Turf
- How To Install Artificial Grass (https://thisoldhouse.com/lawns/install-artificial-grass)
- Tips For Installing Pet Turf (https://turftekusa.com/blog/tips-for-installing-pet-turf)
- Artificial Turf Market, Industry Size Forecast [Latest] (https://marketsandmarkets.com/Market-Reports/artificial-turf-market-121486580.html)
- A Step-by-Step Guide to Installing Artificial Turf Grass (https://lowes.com/n/how-to/install-artificial-grass)
- Apply Finishing Touches and Maintenance Tips
- Pet Turf Maintenance Tips: How To Care for Turf With Dogs? (https://ideal-turf.com/pet-turf-maintenance-tips)
- Pros and Cons of Artificial Grass for Dogs (https://installartificial.com/how/pros-and-cons-of-artificial-grass-for-dogs)
- Artificial Turf Maintenance Guide | Cleaning & Care Tips (https://fieldturflandscape.com/maintenance/artificial-turf-maintenance-guide)
- How to Maintain Pet Turf | Big Bully’s Pet Turf Maintenance Guide (https://bigbullyturf.com/pet-turf-maintenance-guide)
- Artificial Turf Infill Market: Trends & Growth Analysis 2035 (https://wiseguyreports.com/reports/artificial-turf-infill-market)