Introduction
Installing fake grass can transform an outdoor space into a lush, green oasis. However, many homeowners face challenges with the complexities of the installation process. This article outlines five essential steps for effectively installing synthetic turf on dirt, ensuring a durable and visually appealing lawn. The question remains: can one truly achieve a flawless installation without the right preparation and techniques? This guide will uncover the best practices that lay the foundation for a successful artificial grass project.
Clear the Area of Existing Grass and Debris
Begin by using a shovel or sod cutter to effectively remove existing grass and roots, ensuring a clean slate for your new lawn. Industry statistics indicate that approximately 70% of homeowners consider the question, can you put fake grass on dirt, before installing synthetic grass to achieve optimal results.
Next, clear away any debris, such as rocks, sticks, and old mulch, to create a smooth and even surface. Landscaping professionals stress the importance of ensuring the area is completely free from organic material that could decompose beneath the turf, leading to the question of whether you can put fake grass on dirt to prevent uneven surfaces and unpleasant odors over time.
Before proceeding with digging, check for any underground utilities to avoid damage and ensure safety during the removal process. This precaution is vital to prevent costly repairs and to facilitate a seamless installation.
Dispose of the removed materials responsibly, either by composting or taking them to a local waste facility, to keep your work area clean and organized. Additionally, compacting the base after clearing the area is crucial for enhancing stability and drainage, which are essential for the longevity of your artificial grass installation; therefore, you may wonder, can you put fake grass on dirt?.
Finally, after installing the turf, remember to apply infill material such as silica sand or crumb rubber. This will weigh down the turf and improve its resilience and cushioning, resulting in a comfortable and durable surface.

Level the Ground for a Smooth Surface
When preparing the area for artificial grass, you might wonder, can you put fake grass on dirt by first using a rake to evenly distribute the soil across the designated space, ensuring a uniform surface? To prevent future settling and establish a stable base, it is crucial to remove all natural grass, roots, and debris; can you put fake grass on dirt? Next, identify any low spots and fill them with additional soil or sand to achieve a level foundation; after that, can you put fake grass on dirt? Before asking if you can put fake grass on dirt, thoroughly compact the soil using a plate compactor or hand tamper, as this step is essential for creating a firm foundation that minimizes future settling. Ensure that the soil is compressed evenly for optimal results.
To prevent weed growth beneath the artificial grass, you might wonder, can you put fake grass on dirt after compacting and laying down a durable weed barrier fabric over the compacted soil? It is also important to maintain a slight slope away from structures to facilitate proper drainage and prevent water accumulation. Once the soil is compacted, you should ask, can you put fake grass on dirt by rechecking the level using a long straight edge or leveling tool to confirm that the surface is smooth and ready for installation?
At Hall Turf, we take pride in delivering expert artificial turf solutions in Kansas City. Our team, led by professionals like Brock, ensures that every project is handled with care and precision, resulting in satisfied homeowners who appreciate our exceptional service.

Install a Weed Barrier to Prevent Growth
- Select a high-quality, permeable barrier fabric specifically designed for synthetic grass installations. This fabric is essential for preventing plant growth while allowing for proper water drainage. Property owners often express concerns about plants growing through synthetic grass, making the use of a barrier critical during the installation process.
- Apply herbicide two weeks prior to installation to help prevent future plant growth, thereby creating a more effective barrier against unwanted vegetation.
- Lay the fabric over the leveled ground, ensuring that the edges overlap by at least 12 inches. This overlap is vital for creating a seamless barrier against weeds and preserving the integrity of the installation.
- Secure the fabric in place using landscape pins or staples to prevent any movement during the installation process. This stability is crucial for the long-term effectiveness of the barrier.
- Carefully cut the fabric to fit around obstacles such as trees or garden beds, ensuring a snug fit that maintains the integrity of the barrier. This attention to detail helps prevent any gaps that could allow unwanted plants to invade.
- Ensure the material is stretched tightly and fully covers the area designated for grass laying, as this will enhance its efficiency in blocking sunlight and preventing plant growth beneath the artificial lawn. A case study has shown that using a plant barrier can help maintain a tidy appearance without the need for constant weeding or chemical treatments, further underscoring the benefits of this installation phase.

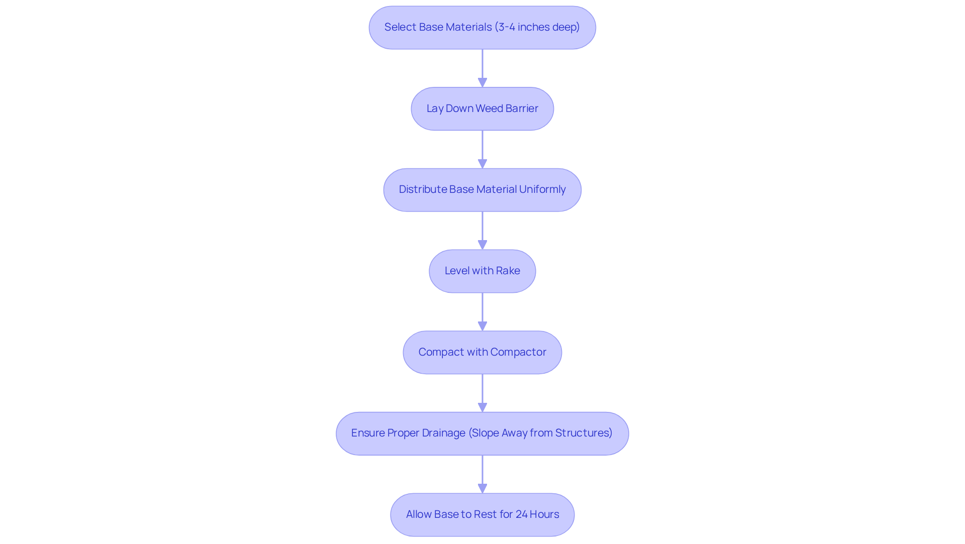
Add a Base Layer for Stability and Drainage
Select appropriate base materials, such as crushed stone or gravel, recommended at a depth of 3 to 4 inches (5 to 10 cm) to ensure stability and effective drainage. As US Turf states, “Without it, water can pool beneath your synthetic turf, leading to unpleasant odors, mold, and even damage to the base layer.”
Before spreading the base material, consider laying down a weed barrier. This will prevent unwanted growth while allowing for proper drainage.
Distribute the base material uniformly over the area to guarantee full coverage of the surface.
Use a rake to level the base, followed by a compactor to firmly compact the material. This creates a solid foundation.
Ensure proper drainage by sloping the base slightly away from any structures. This is crucial to prevent pooling water and maintain the integrity of the grass.
Allow the base to rest for a minimum of 24 hours before moving on to the next phase. This provides a stable and durable surface for your artificial grass.

Lay and Secure the Artificial Turf
Begin by laying down the synthetic grass over the prepared base, ensuring a tight fit without any creases. Experts at Hall Turf emphasize that proper drainage arrangement is crucial for long-term performance, so it is essential to prepare the area adequately. Clients like Dick Bryant have praised Hall Turf for their expert assessments and customized solutions, which guarantee optimal outcomes for lawn installations.
Next, use a sharp utility knife to trim the edges of the grass, carefully shaping it around obstacles for a clean finish. This step is vital for achieving a polished look, similar to the exceptional results noted by Scott Sachse, who appreciated the professionalism and attention to detail exhibited by the Hall Turf crew.
To secure the grass, use landscape nails or staples, placing them every 6 to 8 inches along the perimeter and seams to ensure stability. It is advisable to employ a mallet instead of a hammer to prevent damage to the grass during installation. Les Boatright highlighted Brock’s reliability and commitment, noting that Hall Turf consistently delivers on time and within budget.
Where two sections of sod meet, apply seam tape and adhesive to create a seamless appearance, preventing any lifting or gaps. This technique is essential for maintaining the integrity of the installation, ensuring a long-lasting and aesthetically pleasing lawn.
Finally, brush the grass fibers with a stiff broom to help them stand upright, enhancing the natural look and feel of your new lawn. Regular maintenance, such as brushing, can keep your turf looking fresh and vibrant, just as Hall Turf ensures their installations remain in top condition.

Conclusion
Installing fake grass on dirt can indeed transform an outdoor space into a lush, green oasis, provided the installation process is executed with care and precision. Homeowners who follow the outlined steps can ensure a successful installation that results in a durable and aesthetically pleasing lawn.
Thorough preparation is crucial. This begins with:
- Clearing the area of existing grass and debris
- Leveling the ground
- Installing a weed barrier
Each step, from selecting the right materials for the base layer to securely laying down the artificial turf, plays a vital role in achieving a stable and long-lasting surface. Additionally, proper drainage and maintenance practices, such as brushing the grass fibers, further enhance the longevity and appearance of the installation.
Ultimately, a commitment to meticulous preparation and installation not only elevates the beauty of a home but also reduces future maintenance concerns. By embracing these best practices, homeowners can enjoy a vibrant, low-maintenance lawn for years to come. For those considering this project, taking the time to understand and implement these steps will yield rewarding results, confidently answering the question, “can you put fake grass on dirt?” with satisfaction.
Frequently Asked Questions
What is the first step in preparing the area for artificial grass installation?
The first step is to clear the area of existing grass and debris using a shovel or sod cutter to ensure a clean slate for the new lawn.
Why is it important to remove organic material before installing synthetic grass?
Removing organic material is crucial because it can decompose beneath the turf, leading to uneven surfaces and unpleasant odors over time.
What should be checked before digging in the area?
Before digging, it is important to check for any underground utilities to avoid damage and ensure safety during the removal process.
How should the removed materials be disposed of?
The removed materials should be disposed of responsibly, either by composting or taking them to a local waste facility.
What is the purpose of compacting the base after clearing the area?
Compacting the base enhances stability and drainage, which are essential for the longevity of the artificial grass installation.
What should be done after installing the turf?
After installing the turf, infill material such as silica sand or crumb rubber should be applied to weigh down the turf and improve its resilience and cushioning.
How can I ensure a smooth surface before laying down artificial grass?
To ensure a smooth surface, use a rake to evenly distribute the soil, remove all natural grass and debris, and fill any low spots with additional soil or sand.
What is the importance of compacting the soil?
Compacting the soil is essential for creating a firm foundation that minimizes future settling, ensuring a stable base for the artificial grass.
How can weed growth be prevented beneath the artificial grass?
To prevent weed growth, lay down a durable weed barrier fabric over the compacted soil after compacting.
What drainage considerations should be taken into account during preparation?
It is important to maintain a slight slope away from structures to facilitate proper drainage and prevent water accumulation.
How can I confirm that the surface is smooth and ready for installation?
After compacting, recheck the level using a long straight edge or leveling tool to confirm that the surface is smooth and ready for installation.


