Introduction
Transforming a pool area into a lush, inviting space with turf grass significantly enhances its aesthetic appeal and functionality. This guide outlines a straightforward four-step process that ensures a seamless installation while addressing common pitfalls that may arise during the project. When the excitement of a fresh landscape meets the reality of meticulous planning and execution, challenges can emerge. This article will help you navigate those challenges and achieve a stunning poolside environment that stands the test of time.
Plan and Measure Your Pool Area
-
Gather Your Tools: Equip yourself with a measuring tape, notepad, and pen. For increased efficiency, consider using a laser distance measurer to expedite the process.
-
Measure the Dimensions of the Swimming Area: Start by measuring the length and width of your swimming area. If your water feature has an irregular shape, divide it into smaller sections – rectangles or circles – and measure each segment accordingly.
-
Determine the area for turf grass around pool: Calculate the total space surrounding the water feature designated for grass installation. This involves measuring the distance from the water’s edge to the desired boundary of the turf grass around the pool. It is advisable to maintain a gap of approximately 1/4 inch from the water’s edge to facilitate expansion and proper drainage. Selecting artificial grass with a superior drainage system is crucial for ensuring longevity and functionality. Homeowners have praised Hall Turf for their exceptional service, noting how Brock evaluates needs and provides tailored solutions that enhance the overall project outcome.
-
Sketch the Layout: Create a simple diagram of your pool area, indicating the dimensions and any obstacles such as steps or landscaping features. This visual representation will assist you in purchasing the appropriate amount of turf and planning the installation effectively. Clients have expressed satisfaction with Hall Turf’s professionalism and attention to detail, highlighting how Brock’s expertise ensures that projects are completed on time and within budget.
In the U.S., the average size of residential aquatic spaces varies, with many homeowners opting for designs that provide both functionality and aesthetics. Landscape designers emphasize the importance of careful planning when installing turf grass around pool areas, noting that accurate measurements and arrangements can significantly enhance the overall appearance and safety of the space. Additionally, homeowners should be aware of common contractor mistakes, such as neglecting drainage issues, which can lead to significant problems later. By adhering to these best practices and considering the advantages of collaborating with neighbors for bulk pricing, you can ensure a successful grass installation that enhances your swimming area and outdoor space.

Prepare the Ground for Turf Installation
-
Clear the Area: Start by removing any existing grass, weeds, and debris from the area surrounding the pool. Use a sod cutter or shovel to create a clean slate for installation.
-
Excavate the Ground: Dig down to a depth of 3-4 inches. This depth is optimal for establishing a stable base that accommodates drainage and prevents water pooling, which is crucial for maintaining a safe and functional poolside environment.
-
Level the Ground: After excavation, utilize a rake to level the soil thoroughly. Ensure there are no high or low spots, as a flat surface is essential for a smooth and even grass installation.
-
Compact the Soil: Use a plate compactor or hand tamper to compact the soil effectively. This step is vital to prevent settling after the grass is installed, which can lead to uneven surfaces and potential drainage issues. Proper compaction ensures the longevity and stability of your artificial turf.
When you choose Hall Grass for your installation, you can expect a professional approach. Clients like Dick Bryant and Scott Sachse have praised the team’s attention to detail and commitment to quality. Brock, a key member of the Hall team, is recognized for his expertise and responsiveness, ensuring that your project is completed on time and to your satisfaction.

Install and Secure the Artificial Turf
-
Spread the Surface: Begin by unrolling the synthetic grass over the prepared area, allowing it to acclimate for several hours. This step minimizes curling and facilitates a smoother installation process.
-
Trim the turf grass around the pool by using a sharp utility knife to cut the edges, ensuring a snug fit around the pool and any obstacles. It is advisable to leave a small gap for expansion, accommodating potential shifts in the material.
-
Stabilize the Grass: To prevent movement, secure the grass around the perimeter using landscape staples or galvanized nails. Position these fasteners every 6 to 12 inches along the edges and throughout the field to ensure a stable installation.
-
Join the Grass: For larger areas requiring multiple pieces of grass, utilize seam tape and adhesive to attach the panels. Ensure that the seams are tight and secure to eliminate gaps, which can compromise both the aesthetic and functionality of the installation.

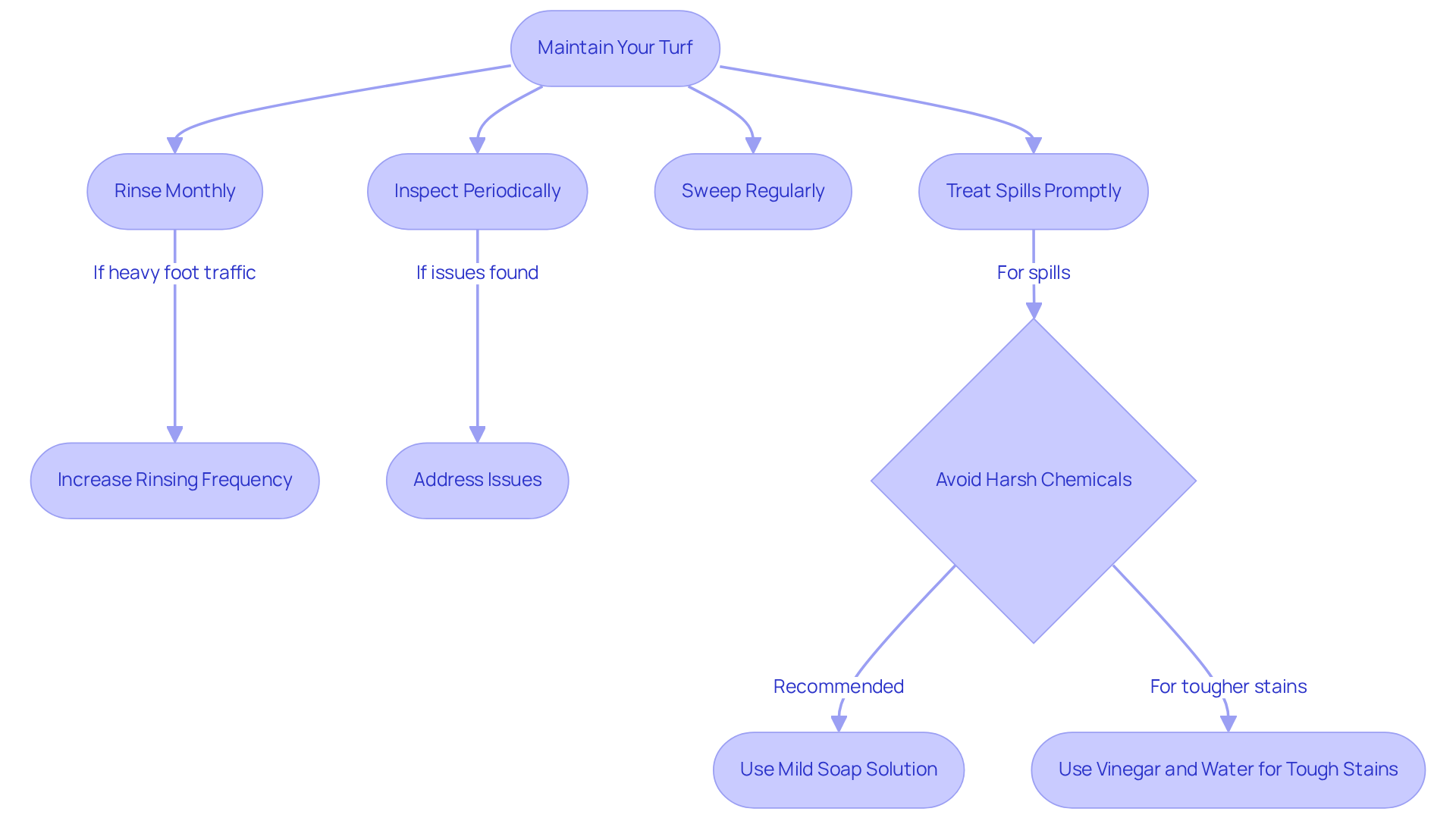
Maintain Your Turf for Longevity
To maintain your artificial turf in optimal condition, it is essential to rinse it with a hose at least once a month. This practice helps eliminate dust, debris, and organic matter. In areas with heavy foot traffic or frequent use, consider increasing the rinsing frequency to uphold cleanliness and appearance. Rinsing artificial grass every one to two weeks is recommended to ensure it remains fresh and free from buildup.
For spills or stains, promptly treat the affected area with a mild soap solution and a soft brush. For tougher stains, a mixture of vinegar and water can be effective. It is crucial to avoid harsh chemicals, as they may damage the grass fibers and compromise its integrity.
Regularly sweeping the grass with a stiff-bristled broom is vital. This practice keeps the grass blades upright, ensuring the area remains visually appealing and functional. Brushing against the grain can also help redistribute infill evenly, enhancing cushioning and support.
Conduct periodic inspections of your grass to identify any signs of wear or damage. Addressing issues such as loose seams or matted fibers promptly can prevent further deterioration and extend the lifespan of your artificial grass, which can last between 15 to 25 years with proper maintenance. Additionally, be vigilant about potential moss and algae growth in damp areas, especially in the turf grass around the pool. Taking steps to improve drainage and sunlight exposure can mitigate these issues.
Homeowners can trust Hall Turf’s expertise, as demonstrated by satisfied customers like Dick Bryant and Scott Sachse, who praised the professionalism and quality of service provided by Brock and his team.

Conclusion
Installing turf grass around a pool area significantly enhances both aesthetic appeal and safety. By adopting a systematic approach, homeowners can create a beautiful and durable outdoor space that complements their aquatic features.
Key steps include:
- Careful planning and measurement to ensure the turf fits perfectly around the pool.
- Adequately preparing the ground to support the installation.
- Effectively securing the turf to prevent movement.
Regular maintenance, such as rinsing and brushing, is essential for preserving the turf’s appearance and longevity. Collaborating with professionals like Hall Turf can further enhance the project’s outcome, leveraging their expertise for optimal results.
Ultimately, investing time and effort into the installation and maintenance of artificial turf around a pool yields long-lasting benefits, creating a vibrant and inviting atmosphere. By adhering to best practices and considering professional assistance, homeowners can enjoy a stunning poolside environment that stands the test of time.
Frequently Asked Questions
What tools do I need to measure my pool area?
You will need a measuring tape, notepad, and pen. For increased efficiency, consider using a laser distance measurer.
How do I measure the dimensions of my swimming area?
Start by measuring the length and width of the swimming area. If it has an irregular shape, divide it into smaller sections, such as rectangles or circles, and measure each segment accordingly.
How do I determine the area for turf grass around the pool?
Measure the distance from the water’s edge to the desired boundary of the turf grass. It is advisable to maintain a gap of approximately 1/4 inch from the water’s edge for expansion and proper drainage.
Why is it important to choose artificial grass with a good drainage system?
Selecting artificial grass with a superior drainage system is crucial for ensuring the longevity and functionality of the turf around the pool.
What should I include in my layout sketch of the pool area?
Your sketch should include the dimensions of the pool area and any obstacles such as steps or landscaping features. This will help in purchasing the right amount of turf and planning the installation effectively.
What common mistakes should I be aware of when installing turf grass around a pool?
Common contractor mistakes include neglecting drainage issues, which can lead to significant problems later. Accurate measurements and arrangements are essential for enhancing the appearance and safety of the space.
How can collaborating with neighbors benefit the turf installation project?
Collaborating with neighbors for bulk pricing can help reduce costs and ensure a successful grass installation that enhances your swimming area and outdoor space.


