Introduction
The increasing popularity of synthetic grass has significantly transformed outdoor spaces, providing a lush, green alternative that requires minimal maintenance. However, achieving a successful installation is not as simple as it may appear; it necessitates careful planning, high-quality materials, and expert techniques to ensure both longevity and performance.
What key practices can elevate a synthetic grass project from ordinary to exceptional? By exploring these best practices, homeowners can not only avoid common pitfalls but also realize the potential for a vibrant, sustainable landscape that endures over time.
Plan Your Synthetic Grass Installation Thoroughly
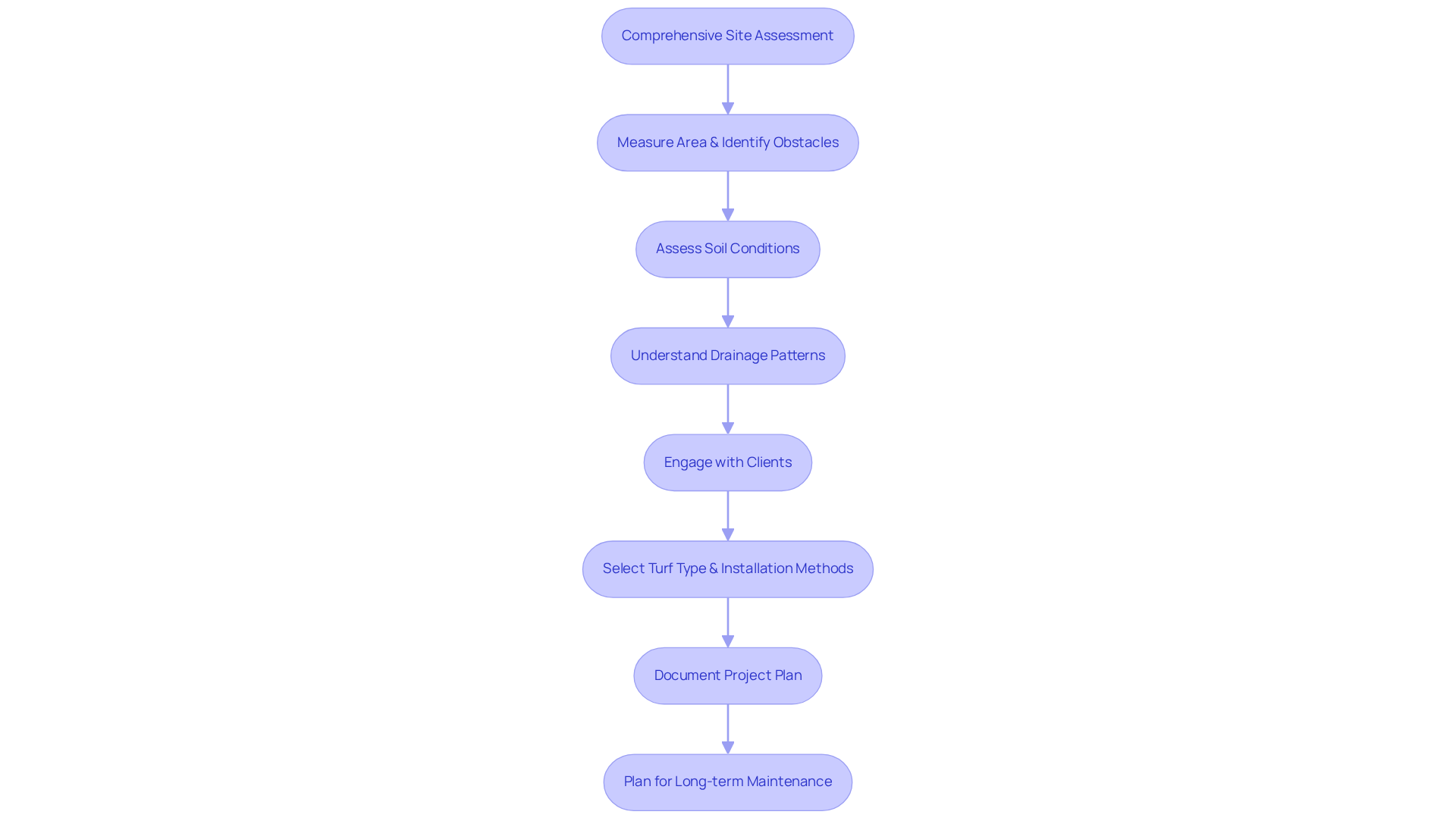
Thorough planning is essential before starting any synthetic grass installation near me. The first step should be a comprehensive site assessment, which includes accurately measuring the area and identifying potential obstacles such as trees or existing structures. Additionally, assessing soil conditions is vital, as it directly impacts the grass’s longevity and performance. Understanding drainage patterns is also crucial to prevent water accumulation, which can damage the grass over time.
Engaging with clients to grasp their specific requirements and preferences will guide the selection of the appropriate turf type and installation methods. A well-documented plan should outline the project schedule, budget, and any necessary permits, ensuring that all stakeholders are aligned and prepared for a successful implementation.
Statistics indicate that professional installations significantly reduce the likelihood of costly mistakes, such as uneven surfaces and inadequate drainage, which are common pitfalls in DIY projects. Furthermore, Hall Turf emphasizes the importance of long-term maintenance strategies to extend the lifespan of artificial turf. By prioritizing careful planning and site evaluation, homeowners can achieve a high-performing and visually appealing synthetic grass installation near me.

Choose Quality Materials and Turf Types Wisely
Selecting the appropriate artificial turf requires a clear understanding of the various types available, including polyethylene, polypropylene, and nylon, each designed for specific applications. Polyethylene is particularly favored for residential lawns due to its soft texture and realistic appearance, making it ideal for family play areas and gardens. In contrast, nylon is better suited for high-traffic environments, such as sports fields, because of its durability and resilience against wear.
When choosing synthetic grass, the selection of infill material – whether sand or rubber – also plays a crucial role in influencing drainage capabilities and cushioning properties. For example, rubber infill can enhance shock absorption, making it a popular choice for playgrounds and sports facilities. Hall Turf offers synthetic grass installation near me, specializing in safe and clean artificial grass solutions for residential playgrounds to ensure that children have a secure area to play while keeping yards mud-free.
As Dick Bryant noted, “When I needed a solution to my lawn problem, Brock visited, assessed my requirements, and devised the optimal solution. I followed his advice, and the recommendation was perfect!” This highlights the importance of consulting with specialists like Hall Turf for synthetic grass installation near me to ensure that the materials chosen meet industry standards and are suitable for the specific climate and usage conditions of the site. This step not only guarantees quality but also helps achieve optimal performance and durability of the grass, which can last between 10 to 20 years with proper care. By understanding these factors, homeowners can make informed decisions that enhance the functionality and aesthetic appeal of their outdoor spaces.
Implement Expert Installation Techniques for Longevity
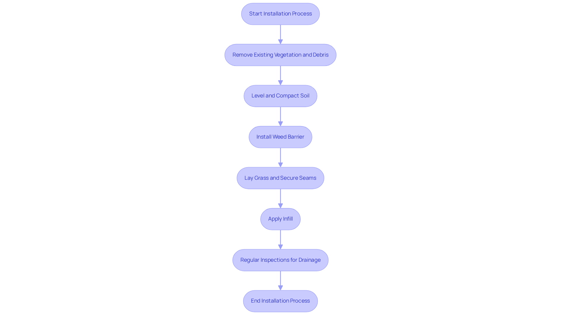
Achieving a successful synthetic grass installation near me relies on careful preparation and expert techniques. Start by thoroughly removing existing vegetation and debris, then level and compact the soil to create a stable foundation. This step is crucial, as a well-prepared base significantly enhances the durability and performance of the grass. Research shows that inadequate base preparation can lead to uneven surfaces and premature wear. Installing a weed barrier is also advisable to prevent unwanted growth beneath the turf, ensuring a clean and well-maintained appearance over time.
When laying the grass, it is essential to align and secure seams properly to avoid gaps that can detract from the overall aesthetic. Professional installers, such as Brock from Hall Turf, stress the importance of using landscape staples or nails to secure the edges every 6-8 inches. This practice helps maintain tautness and prevents shifting. Clients have praised Brock for his attention to detail and commitment to delivering outstanding results, ensuring that each installation meets high standards.
Moreover, applying infill uniformly across the surface not only enhances stability but also contributes to the authentic feel and performance of the grass. Regular inspections for drainage and necessary adjustments are vital for maintaining the integrity of the installation. A well-drained foundation, often achieved through the installation of a drainage grid, prevents water accumulation and ensures the grass remains functional and visually appealing for years to come. By adhering to these expert methods, homeowners can enjoy a long-lasting and attractive synthetic grass installation near me, as demonstrated by satisfied clients like Scott Sachse and Les Boatright, who have experienced the quality of Hall Turf. Hall Turf offers a variety of services, including putting greens, playground surfaces, and pet areas, providing tailored solutions to meet every homeowner’s needs.

Maintain Your Synthetic Grass for Optimal Performance
To maintain synthetic grass effectively, it is essential to establish a regular cleaning schedule. This should include:
- Light rinsing and debris removal on a weekly basis
- Thorough brushing monthly
- Deep cleaning 2-4 times per year to eliminate dust and debris
For pet owners, prompt waste removal is crucial to prevent odors and staining; daily cleaning significantly enhances hygiene. Additionally, brushing the surface every few weeks helps keep the fibers upright and looking fresh, while also preventing matting.
Regular inspections for signs of wear or damage are vital; addressing issues promptly can prevent further deterioration. Applying infill as necessary, particularly in high-traffic areas every few years, preserves the grass’s cushioning and stability, ensuring a plush surface. It is also important to use turf-safe cleaning solutions, such as enzyme-based cleaners or a vinegar and water mixture for spot cleaning, to ensure the longevity of the turf.
By following these maintenance practices, artificial turf can remain vibrant and functional for 20 years or more, depending on usage and care. At Hall Turf, our team, led by experts like Brock, is dedicated to providing exceptional service and tailored solutions for synthetic grass installation near me, ensuring that it not only looks great but also lasts for years to come.

Conclusion
Thorough planning and execution are essential for successful synthetic grass installation. Homeowners can enhance the aesthetic appeal of their outdoor spaces while ensuring durability and performance by understanding the critical steps involved-from site assessment to material selection and expert installation techniques.
Key insights emphasize the importance of selecting quality materials tailored for specific applications and the necessity of expert installation methods to avoid common pitfalls. Regular maintenance practices further extend the lifespan of synthetic grass, keeping it vibrant and functional for many years. Engaging professionals like Hall Turf can provide tailored solutions that align with individual needs and preferences, ultimately leading to a high-quality installation.
Investing time and resources into the planning, installation, and maintenance of synthetic grass is crucial for achieving optimal results. Homeowners are encouraged to follow these best practices and consult with experts to create beautiful, sustainable outdoor environments. Embracing these guidelines will enhance property value and contribute to a more enjoyable and functional outdoor experience.
Frequently Asked Questions
Why is thorough planning important before installing synthetic grass?
Thorough planning is essential to ensure a successful installation, as it helps identify potential obstacles, assess soil conditions, and understand drainage patterns, which all impact the grass’s longevity and performance.
What should be included in a comprehensive site assessment for synthetic grass installation?
A comprehensive site assessment should include accurately measuring the area, identifying obstacles such as trees or existing structures, assessing soil conditions, and understanding drainage patterns.
How does engaging with clients contribute to the installation process?
Engaging with clients helps to understand their specific requirements and preferences, guiding the selection of the appropriate turf type and installation methods.
What should a well-documented plan for synthetic grass installation outline?
A well-documented plan should outline the project schedule, budget, and any necessary permits, ensuring that all stakeholders are aligned and prepared for successful implementation.
What are the benefits of professional installations compared to DIY projects?
Professional installations significantly reduce the likelihood of costly mistakes, such as uneven surfaces and inadequate drainage, which are common pitfalls in DIY projects.
What long-term strategies are important for maintaining synthetic grass?
Long-term maintenance strategies are important to extend the lifespan of artificial turf, ensuring it remains high-performing and visually appealing over time.