Introduction
Achieving a lush, green lawn is a common aspiration for homeowners, but it demands more than just regular watering and mowing. Effective soil management, proper watering techniques, mowing practices, and pest control are essential to transforming a patchy yard into a vibrant outdoor space. With the abundance of conflicting advice available, discerning the most effective strategies for maintaining healthy turf can be challenging. This article explores key practices that not only improve lawn health but also tackle the typical challenges homeowners face in their pursuit of the ideal lawn.
Implement Soil Testing and Nutrient Management
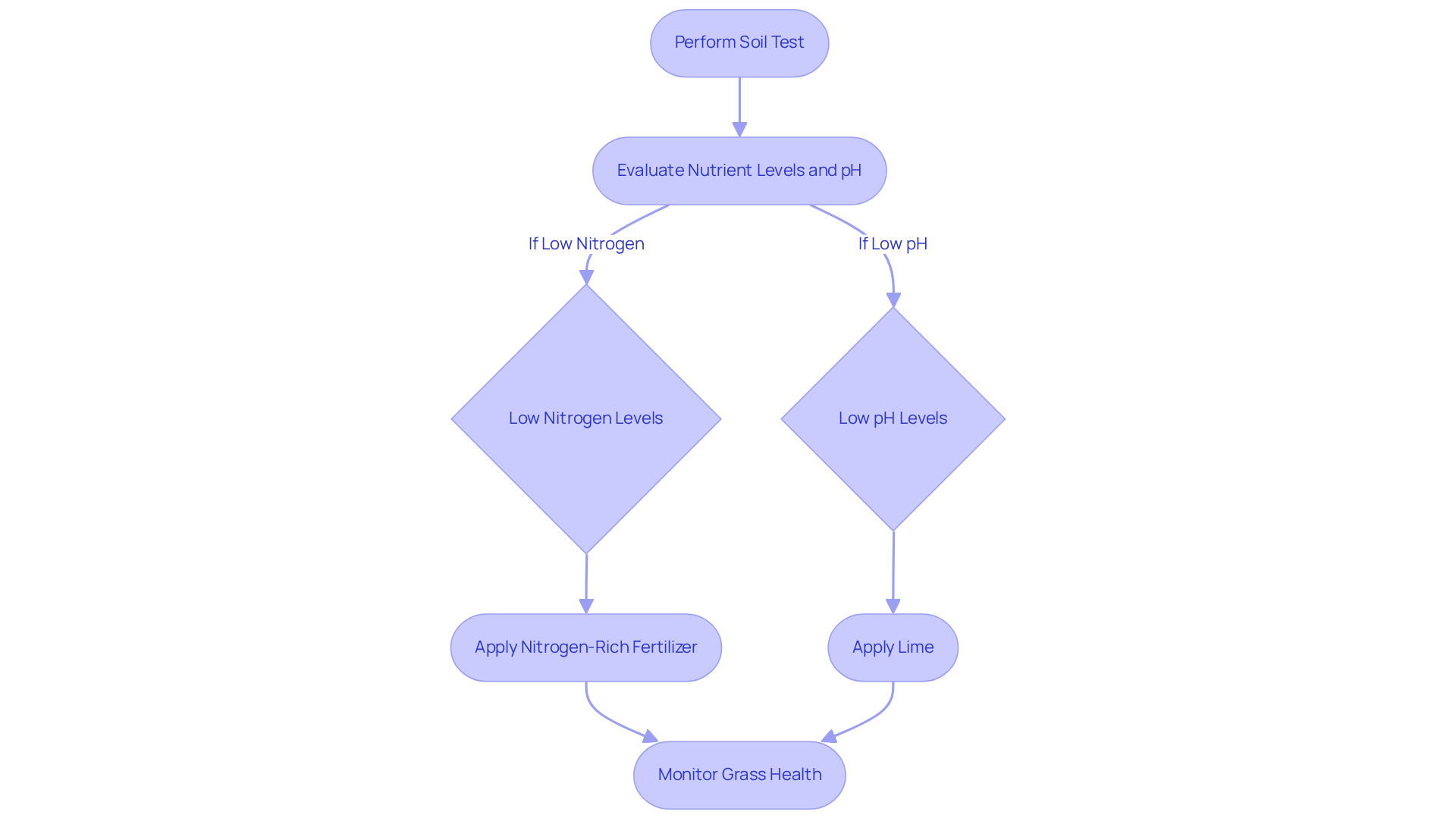
Soil testing is crucial for cultivating a vibrant, green lawn. Homeowners should perform ground tests annually to evaluate nutrient levels and pH balance, which are vital for determining necessary amendments. Testing is mandatory for all new clients, and existing clients who did not undergo a ground test in 2025 may require one this year to identify nutrient deficiencies and soil structure issues. For example, if a soil analysis reveals low nitrogen levels, applying a nitrogen-rich fertilizer can significantly enhance the growth of turf green grass.
Furthermore, understanding soil pH is essential for selecting appropriate turf types and fertilizers. Most turf species thrive at a pH between 6.0 and 7.0, while tall fescue specifically requires a pH of 5.5 to 7.0 to access essential nutrients. Regular testing and nutrient adjustments not only bolster grass health but also mitigate the risk of over-fertilization, which can lead to environmental concerns such as runoff and pollution. As Groundhogs Lawn Care emphasizes, “Soil tests for all new clients so we know precisely what your yard is lacking.”
In 2026, homeowners are encouraged to prioritize soil testing as a foundational practice for effective lawn care, ensuring their turf green grass remains lush and healthy throughout the year. Additionally, if the pH level is found to be low, applying lime can help raise the pH and improve nutrient availability.

Establish Effective Watering Practices
Watering should ideally occur early in the morning, between 6 a.m. and 10 a.m., to minimize evaporation and allow grass to effectively absorb moisture before the heat of the day. Homeowners should aim to provide approximately 1 to 1.5 inches of water per week, combining both rainfall and irrigation, to maintain optimal soil moisture. Thorough watering is essential as it encourages deeper root development, which enhances drought resistance and overall grass health.
It is crucial to adjust watering frequency based on current weather conditions; during hot, dry spells, grass may require more frequent irrigation. Furthermore, homeowners can conserve nearly 9,000 gallons of water annually by hiring WaterSense certified professionals, highlighting the significance of efficient watering practices. Utilizing a moisture meter can help in understanding soil moisture retention levels, ensuring that grass areas receive adequate hydration.
Additionally, evening irrigation should be avoided, as it can leave lawn blades damp overnight, increasing the risk of fungal diseases. By adhering to these practices, homeowners can maintain vibrant, healthy turf green grass that thrives throughout the seasons.

Adopt Proper Mowing Techniques and Schedules
Regular mowing is essential for maintaining a healthy lawn, with the frequency of mowing determined by the type of turf and its growth rate. Adhering to the one-third rule – never cutting more than one-third of the blade at once – prevents stress on the plant and encourages vigorous growth. Mowing too low can weaken roots and increase the risk of unwanted plant growth, making it crucial to maintain appropriate heights.
Keeping mower blades sharp is vital for achieving clean cuts, which help reduce the risk of disease. Additionally, varying mowing patterns not only prevents ground compaction but also promotes even growth by minimizing turf flattening. For optimal health, most grass varieties should be maintained at a height of 2.5 to 4 inches; taller grass effectively blocks out unwanted plants and retains moisture more efficiently, contributing to a vibrant and robust landscape.
It is also important to recognize that collecting clippings can remove nearly 75% of the nitrogen applied to the grass. Therefore, leaving clippings on the lawn can significantly enhance soil health.

Manage Pests and Weeds Effectively
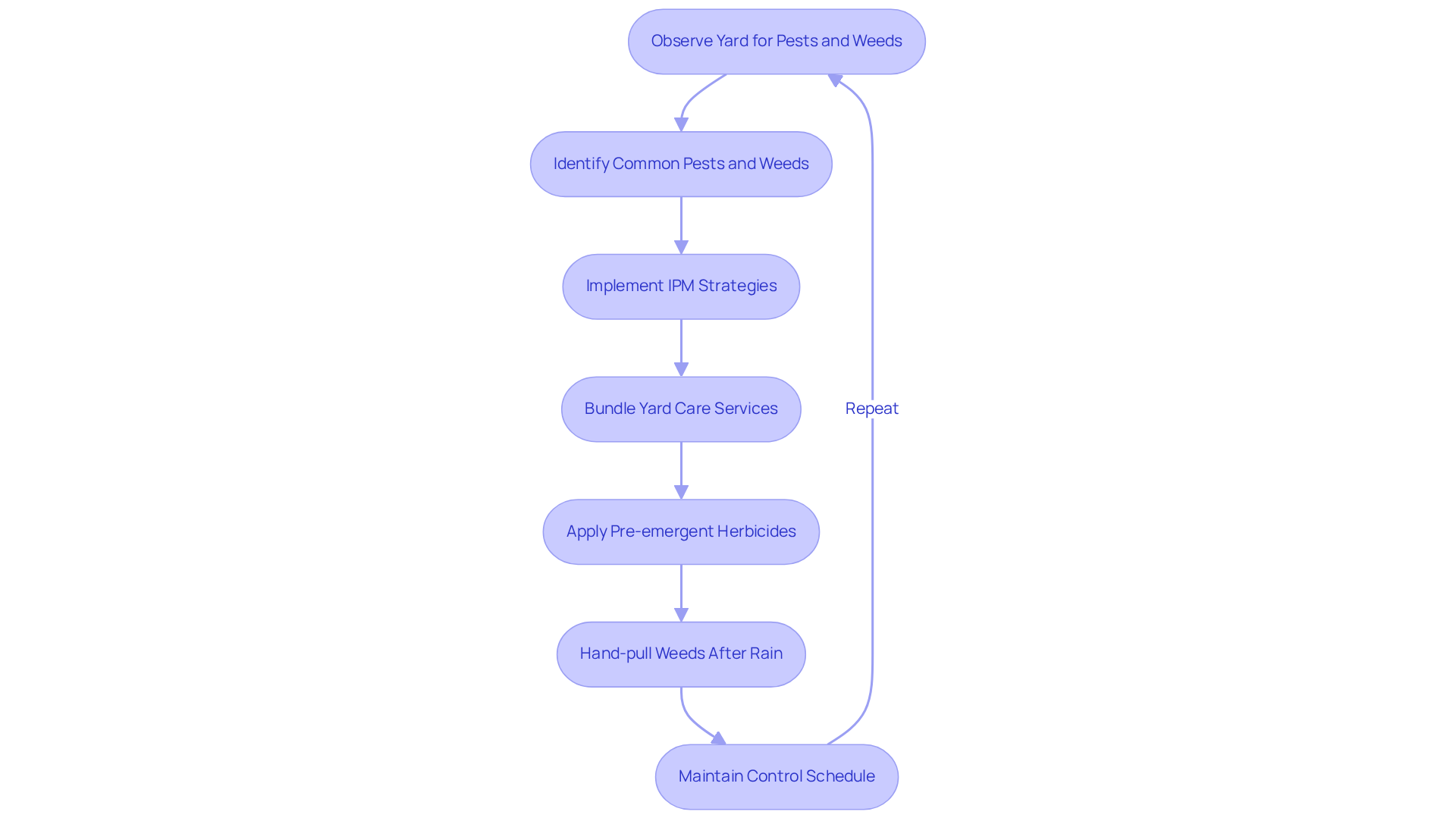
Successful pest and plant control begins with careful observation of your yard to identify early indicators of issues. Homeowners should familiarize themselves with common pests, such as grubs and chinch bugs, as well as various types of unwanted plants, to enable prompt intervention. Implementing Integrated Pest Management (IPM) strategies is essential; these include cultural practices like proper mowing and irrigation, which help cultivate a robust turf green grass capable of naturally resisting pests and unwanted plants.
Additionally, bundling yard care services can offer cost-effective solutions for homeowners, ensuring comprehensive maintenance. For effective plant control, applying pre-emergent herbicides in early spring is crucial to prevent seed germination. Moreover, hand-pulling unwanted plants after rainfall can be particularly effective when the soil is soft.
A well-planned control schedule is vital to prevent infestations and maintain garden health. By consistently caring for their lawns, homeowners can significantly reduce pest and weed issues, fostering a vibrant and resilient outdoor space.

Conclusion
In conclusion, maintaining a lush, green lawn is essential for enhancing outdoor spaces and positively impacting the environment. This requires a multifaceted approach that includes soil testing, effective watering, proper mowing techniques, and diligent pest and weed management.
Key strategies involve:
- Conducting annual soil tests to assess nutrient levels and pH balance.
- Establishing optimal watering schedules to encourage deep root growth.
- Employing proper mowing techniques to minimize stress on the grass.
- Effective pest and weed management through careful observation and timely intervention.
Collectively, these practices lay a strong foundation for sustaining vibrant turf throughout the seasons.
Ultimately, dedicating time and effort to lawn care not only results in a beautiful landscape but also instills a sense of pride in homeownership. By embracing these best practices, homeowners can cultivate a thriving green space that benefits everyone while promoting sustainable gardening habits. Take action today to implement these strategies and witness your lawn flourish!
Frequently Asked Questions
Why is soil testing important for lawn care?
Soil testing is crucial for evaluating nutrient levels and pH balance, which are essential for determining necessary amendments to cultivate a vibrant, green lawn.
How often should homeowners perform soil tests?
Homeowners should perform soil tests annually to assess nutrient levels and pH balance.
Who is required to undergo soil testing?
Soil testing is mandatory for all new clients, and existing clients who did not have a soil test in 2025 may need one this year to identify nutrient deficiencies and soil structure issues.
What can be done if soil analysis reveals low nitrogen levels?
If a soil analysis shows low nitrogen levels, applying a nitrogen-rich fertilizer can significantly enhance the growth of turf green grass.
What is the ideal pH range for most turf species?
Most turf species thrive at a pH between 6.0 and 7.0.
What specific pH requirement does tall fescue have?
Tall fescue specifically requires a pH of 5.5 to 7.0 to access essential nutrients.
How does regular soil testing benefit lawn care?
Regular testing and nutrient adjustments bolster grass health and mitigate the risk of over-fertilization, which can lead to environmental concerns such as runoff and pollution.
What should homeowners do if the pH level is found to be low?
If the pH level is low, applying lime can help raise the pH and improve nutrient availability.
What is the recommendation for homeowners regarding soil testing in 2026?
Homeowners are encouraged to prioritize soil testing as a foundational practice for effective lawn care in 2026 to ensure their turf green grass remains lush and healthy throughout the year.


