Introduction
Enhancing a home’s aesthetic and functional appeal can be achieved through the maintenance of a pristine outdoor space with padded artificial turf. This article explores essential best practices that not only extend the lifespan of synthetic grass but also ensure it remains safe and inviting for both family and pets.
With a variety of maintenance routines, cleaning techniques, and infill options available, homeowners face the challenge of navigating the complexities of turf care. How can they effectively achieve optimal results?
Establish Regular Maintenance Routines for Padded Turf
To effectively maintain padded artificial turf, it is essential to establish a regular maintenance schedule that includes weekly, monthly, and seasonal tasks.
Weekly tasks should include:
- Light rinsing to eliminate dust and debris
- A quick inspection for any visible damage
Monthly upkeep requires:
- Comprehensive brushing to elevate matted fibers
- Redistribution of infill, ensuring the grass retains its natural appearance
Seasonal deep cleaning, ideally performed 2-4 times a year, should adopt a more thorough approach, incorporating:
- Power washing
- Spot cleaning of any stains or spills
This routine not only enhances the grass’s appearance but also prolongs its lifespan by preventing damage from neglect.
At Hall Turf, our team, led by specialists like Brock, is dedicated to providing exceptional service and ensuring your grass remains in optimal condition. Our clients, including Dick Bryant and Scott Sachse, have commended our professionalism and attention to detail, establishing us as a trusted choice for homeowners in Kansas City.

Implement Effective Cleaning Techniques for Optimal Turf Care
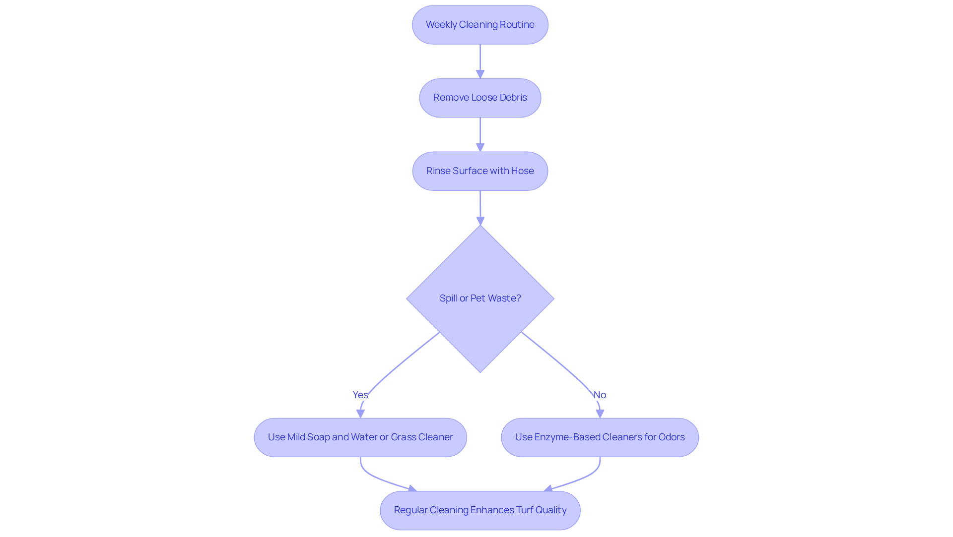
To maintain the quality of padded artificial turf, it is essential to use effective cleaning techniques. Start by removing loose debris weekly using a leaf blower or a stiff-bristled broom. For a more thorough clean, rinse the surface with a hose to eliminate dust and dirt. In cases of spills or pet waste, promptly address the area with a mixture of mild soap and water, or opt for a specialized grass cleaner. For persistent odors, enzyme-based cleaners specifically formulated for synthetic grass can be particularly effective. Regular cleaning not only enhances the appearance of padded artificial turf but also prevents the buildup of harmful bacteria and unpleasant smells, ensuring a safe and inviting outdoor space.

Conduct Regular Inspections and Timely Repairs to Preserve Turf Quality
To ensure the quality of padded artificial turf, it is essential to conduct regular inspections at least once a month. Homeowners should look for signs of wear during these inspections, including:
- Flattened fibers
- Exposed seams
- Areas where the infill has settled
Addressing any detected damage, such as tears or seams that are coming apart, is crucial to prevent further deterioration. For minor repairs, grass adhesive and seam tape can effectively fix small tears, while larger areas may require patching with new grass. By closely monitoring the lawn’s condition and promptly resolving issues, homeowners can ensure that their synthetic grass remains safe and usable for all users. Regular maintenance not only extends the lifespan of the grass but also enhances its aesthetic appeal and usability.

Choose Suitable Infill Materials to Enhance Turf Performance
Choosing the right filling substance is crucial for optimizing the performance of padded artificial turf. The most common options include:
- Silica sand
- Crumb rubber
- Organic infills
Silica sand is often preferred for its excellent drainage and stability, making it a versatile choice for various applications. In contrast, padded artificial turf excels in shock absorption and cushioning, making it ideal for high-traffic areas and sports fields. For pet areas, antimicrobial materials are recommended to minimize odors and enhance hygiene, ensuring a clean environment for both pets and children.
When selecting a material, it is essential to evaluate the specific requirements of your grass, including anticipated foot traffic and intended use. For example, high-traffic zones benefit from durable options like crumb rubber, while residential lawns with lighter use can effectively utilize organic infills without compromising aesthetics. Furthermore, advancements in filling technology, such as organic mixtures that improve drainage and reduce heat retention, are becoming increasingly popular among environmentally conscious consumers. By carefully considering these factors, homeowners can choose infill that not only enhances the turf’s performance but also extends its longevity, ensuring a beautiful and functional outdoor space for years to come.

Conclusion
Establishing a consistent maintenance routine for padded artificial turf is crucial for preserving its quality and appearance. Regular upkeep ensures that synthetic grass remains vibrant and functional, enhancing outdoor spaces for years to come.
Key practices include:
- Weekly rinsing and inspections
- Monthly brushing and infill redistribution
- Seasonal deep cleaning
These actions are essential for maintaining the turf’s integrity. Furthermore, employing effective cleaning techniques and conducting regular inspections for damage can significantly prolong the turf’s lifespan while ensuring a safe environment for family and pets. Selecting the appropriate infill material optimizes performance, tailored to specific needs based on usage and traffic levels.
Ultimately, investing time and effort into maintaining padded artificial turf not only enhances its aesthetic appeal but also contributes to a healthier outdoor environment. By adhering to these best practices, homeowners can enjoy a beautiful, durable lawn that withstands the test of time, making their outdoor spaces both inviting and functional. Embracing these maintenance strategies ensures that artificial turf remains a valuable asset for any home.
Frequently Asked Questions
What is the importance of establishing a maintenance routine for padded artificial turf?
Establishing a maintenance routine is essential to enhance the appearance of the turf and prolong its lifespan by preventing damage from neglect.
What tasks should be performed weekly for turf maintenance?
Weekly tasks include light rinsing to eliminate dust and debris, as well as a quick inspection for any visible damage.
What are the monthly maintenance tasks for padded turf?
Monthly upkeep requires comprehensive brushing to elevate matted fibers and redistribution of infill to ensure the grass retains its natural appearance.
How often should seasonal deep cleaning be performed, and what does it involve?
Seasonal deep cleaning should ideally be performed 2-4 times a year and involves power washing and spot cleaning of any stains or spills.
Who provides maintenance services for padded turf, and what is their reputation?
Hall Turf provides maintenance services, led by specialists like Brock, and has received commendations from clients, including Dick Bryant and Scott Sachse, for their professionalism and attention to detail.


