Introduction
Building a basketball court in a backyard can significantly enhance an outdoor space, transforming it into a vibrant hub for activity that offers countless hours of enjoyment and exercise. However, creating such a court involves more than simply pouring concrete and installing a hoop; it necessitates meticulous planning and consideration of various factors to ensure the court is both functional and safe.
What are the essential best practices to follow to design a backyard basketball court that meets the needs of players and endures over time? This article explores key strategies for designing, constructing, and maintaining a backyard basketball court, maximizing enjoyment while minimizing potential hazards.
Plan and Prepare Your Backyard Basketball Court
Choosing the ideal location for basketball courts for backyards is crucial for both functionality and enjoyment. Start by selecting a flat area that is free from obstructions such as trees, utility lines, or other structures that could disrupt play. Positioning the area to maximize sunlight exposure while minimizing shade will enhance usability throughout the day. For a half-court setup, the recommended dimensions for basketball courts for backyards are approximately 30 feet by 50 feet, ensuring ample space for play along with necessary buffers around the perimeter.
According to CBA Sports, having a professional team construct your basketball courts for backyards ensures that the installation is executed correctly, which positively impacts safety and performance. To achieve accuracy in your layout, utilize stakes and string to clearly outline the area’s dimensions. Additionally, incorporating effective drainage methods is essential to prevent water accumulation, which can damage the surface and create hazards.
Proper planning not only enhances the playability of basketball courts for backyards but also contributes to their longevity and overall enjoyment. Be aware of common pitfalls, such as ensuring at least 3 to 10 feet of clearance space around the playing area for safety, which can help mitigate potential hazards.

Choose Appropriate Materials and Court Surfaces
When selecting materials for basketball courts for backyards, it is essential to evaluate options such as concrete, asphalt, and modular tiles. Concrete is often favored for its exceptional durability, typically lasting over 20 years with proper maintenance. This makes it a long-term investment for homeowners, requiring minimal upkeep while providing a sturdy playing area ideal for dedicated players.
On the other hand, asphalt offers a softer surface that is gentler on joints, making it a popular choice for recreational play. However, it generally lasts between 10 to 15 years before resurfacing is necessary, which can contribute to long-term costs. To maintain optimal playability and safety, periodic resurfacing every 3-5 years is recommended.
Modular tiles present a versatile alternative, allowing for quick installation and customization with various colors and markings. They are particularly appealing for DIY projects and can be tailored to meet specific aesthetic preferences. Regardless of the material chosen, it is crucial to ensure that the area includes a non-slip coating to enhance safety, especially in wet conditions.
Climate factors also play a significant role; in regions prone to heavy rainfall, selecting a material that allows for adequate drainage is critical to prevent waterlogging and maintain playability. Consulting with sports surface experts can provide valuable insights into the best material for your specific needs, ensuring that your basketball courts for backyards remain durable and enjoyable for years to come. Additionally, be aware of common pitfalls in basketball facility construction, such as improper ground preparation, to avoid costly mistakes.

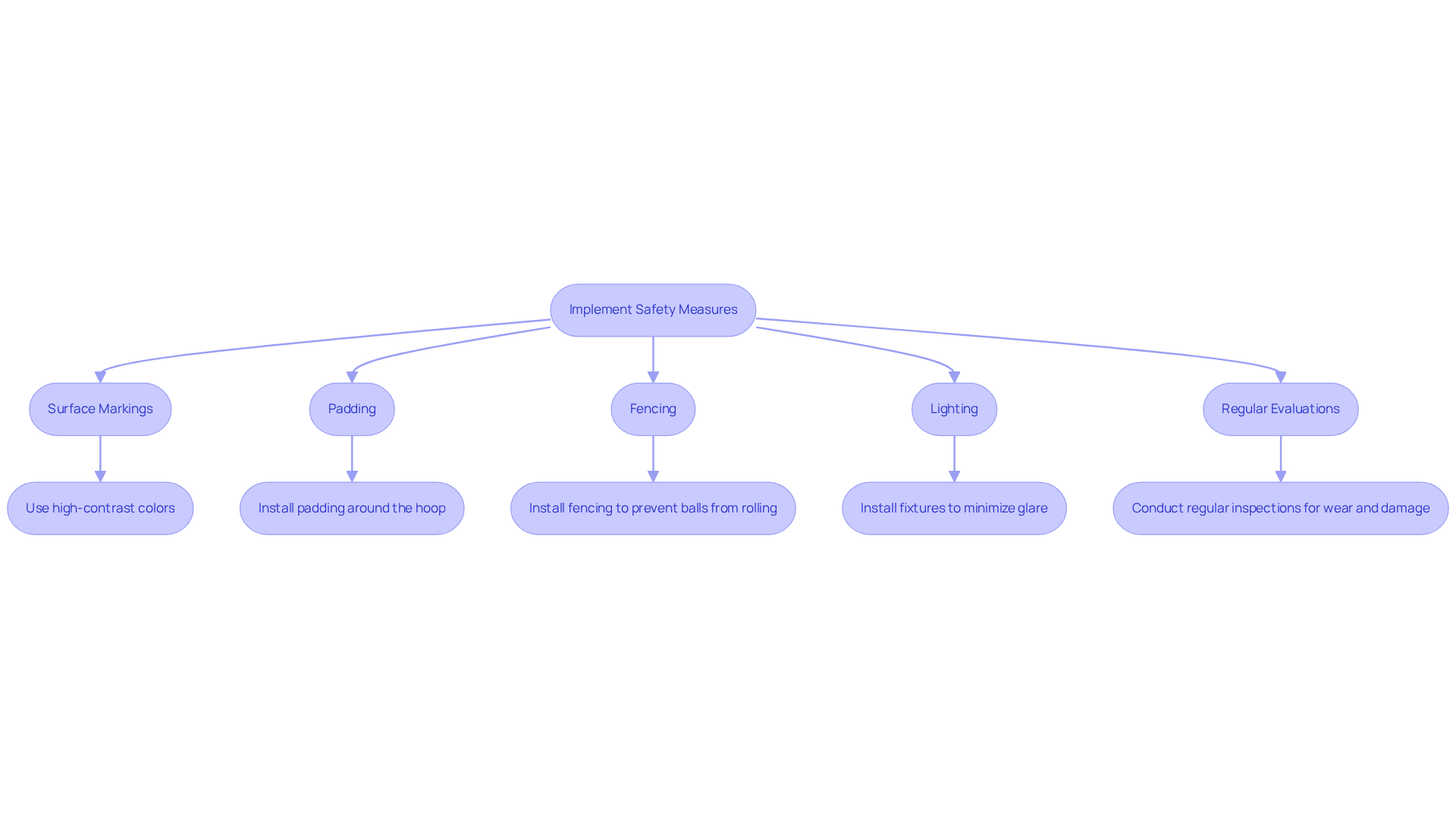
Implement Safety Measures in Court Construction
To ensure safety during play, incorporating features such as precise surface markings, padding around the hoop, and adequate clearance in the area is essential. Proper markings are crucial; misaligned or faded lines can lead to confusion and increase the risk of collisions. Statistics show that inadequately designed facilities contribute to a significant number of injuries, highlighting the need for accurate dimensions and clear boundaries. For example, using high-contrast colors for markings enhances visibility, particularly in low-light conditions, thereby reducing the likelihood of accidents.
Installing fencing is also vital to prevent balls from rolling into nearby areas and to protect spectators. Additionally, consider installing lighting for evening play, ensuring fixtures are positioned to minimize glare and shadows, which can obscure visibility and create hazards. Regular evaluations of the facility for wear and damage are essential; these assessments can uncover minor issues such as fractures and exterior deterioration that could lead to greater risks. Promptly addressing any cracks or uneven surfaces can prevent accidents and ensure a safe playing environment.
By emphasizing these precautionary steps, facility owners can create a trustworthy and enjoyable environment for players of all ages, fostering a culture of security and respect for the game.

Establish Long-Term Maintenance Practices
To keep your basketball courts for backyards in optimal condition, establishing a regular cleaning routine is essential. Regularly removing debris, leaves, and dirt is crucial for maintaining basketball courts for backyards, as these can accumulate and hinder playability. Maintenance professionals emphasize that regular upkeep extends the life of basketball courts for backyards, elevates playability, and ensures safety for those who play on them.
- Conduct thorough inspections of the exterior to identify cracks or signs of deterioration, addressing any issues promptly to prevent escalation into more serious damage.
- Depending on the material type, applying sealants or resurfacing every few years may be necessary to maintain ideal conditions.
- Additionally, ensure that drainage systems are clear to prevent water accumulation, which can lead to surface deterioration and safety hazards.
A case study on daily facility maintenance highlights that implementing routine practices for basketball courts for backyards helps prevent debris buildup and enhances playability. Adhering to these practices not only extends the lifespan of basketball courts for backyards but also improves the overall playing experience.

Conclusion
Creating a backyard basketball court is an exciting endeavor that combines fun, fitness, and family bonding. By carefully planning the location, choosing the right materials, implementing safety measures, and establishing a maintenance routine, homeowners can ensure that their courts are not only functional but also enjoyable for years to come.
Essential practices include:
- Selecting a flat, unobstructed area for the court
- Utilizing durable materials like concrete or asphalt
- Incorporating safety features to prevent accidents
Regular maintenance is also crucial, as it prolongs the life of the court and enhances the overall playing experience. By adhering to these best practices, one can create a safe and inviting space for basketball enthusiasts of all ages.
Investing time and resources into building a backyard basketball court can yield significant long-term benefits. This space can serve as a hub for community engagement, physical activity, and cherished memories. Embrace the opportunity to create a vibrant sports environment that not only enhances property value but also fosters a love for the game. Start planning today and transform your backyard into a personal basketball paradise.
Frequently Asked Questions
What is the first step in planning a backyard basketball court?
The first step is to choose an ideal location that is flat and free from obstructions such as trees, utility lines, or other structures that could disrupt play.
How can I maximize the usability of my backyard basketball court?
Position the court area to maximize sunlight exposure while minimizing shade, which will enhance usability throughout the day.
What are the recommended dimensions for a half-court basketball setup in a backyard?
The recommended dimensions for a half-court setup are approximately 30 feet by 50 feet, allowing ample space for play and necessary buffers around the perimeter.
Why is it beneficial to have a professional team construct the basketball court?
Having a professional team construct the court ensures that the installation is executed correctly, which positively impacts safety and performance.
What tools can I use to ensure accurate layout during construction?
You can use stakes and string to clearly outline the area’s dimensions for an accurate layout.
Why is effective drainage important for a backyard basketball court?
Effective drainage is essential to prevent water accumulation, which can damage the surface and create hazards.
What common pitfalls should I be aware of when planning a backyard basketball court?
Ensure there is at least 3 to 10 feet of clearance space around the playing area for safety to help mitigate potential hazards.
How does proper planning affect the playability and longevity of the basketball court?
Proper planning enhances the playability of the court and contributes to its longevity and overall enjoyment.


