Introduction
Artificial turf has become increasingly popular as a versatile and low-maintenance landscaping solution, particularly in poolside environments where aesthetics and safety are critical. Homeowners encounter various choices that can significantly impact the overall installation cost, including the types of materials selected and the complexity of the installation process. Understanding these factors is essential for making informed decisions that not only improve the outdoor experience but also adhere to budgetary constraints.
Key elements that can notably influence the cost of artificial turf around pools include:
- Material quality
- Installation complexity
- Maintenance requirements
Homeowners can navigate these considerations effectively to achieve optimal value while enhancing their outdoor spaces.
Turf Quality and Material Type
The quality of is primarily determined by its , which typically includes polyethylene, polypropylene, and nylon. Each of these materials possesses distinct characteristics that influence their suitability for various applications.
- Polyethylene is soft and durable, making it an ideal choice for residential use. It is generally priced between $10 and $20 per square foot.
- Polypropylene stands out as the most , with costs around $5 to $10 per square foot; however, it is less durable compared to other materials.
- Nylon is recognized for its strength and resilience, making it particularly suitable for . Its price ranges from $15 to $25 per square foot.
Selecting the appropriate material not only affects the initial investment but also impacts , especially considering the in where water exposure is prevalent.

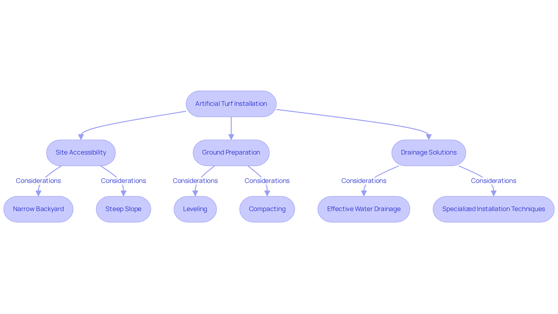
Installation Difficulty
The complexity of artificial turf installation can significantly impact overall costs, particularly regarding . Areas that are difficult to reach often require additional labor and specialized equipment, which can increase expenses. For example, if the installation site is situated in a narrow backyard or on a steep slope, the preparation process becomes more labor-intensive. This necessitates to ensure a stable foundation, potentially leading to higher labor costs and an extended project timeline.
Ground preparation is another crucial factor. Uneven or sloped surfaces demand more extensive groundwork, further contributing to costs. Proper leveling and compacting of the base material are essential for the longevity and stability of the grass, especially in , where the can be influenced by effective water drainage.
are vital to prevent water pooling around pools, which can cause structural issues and maintenance challenges. Homeowners should be prepared for the possibility that specialized installation techniques may be required to ensure proper drainage, potentially impacting the . By considering these factors, homeowners can better plan their , ensuring a successful and visually appealing outcome.
To avoid potential pitfalls, it is advisable to hire like Brock from , who have experience managing complex site conditions. offers a range of services, including the installation of putting greens, playground turf, and pet areas, ensuring that all specific needs are addressed. Brock’s attention to detail and commitment to quality guarantee that projects are completed on time and within budget. He can provide insights into the unique challenges of your project and assist in navigating the associated costs effectively. Additionally, homeowners should be prepared for the possibility of increased costs related to challenging , which can vary based on the specific characteristics of the installation area. Always consult with experts to ensure optimal results for your synthetic grass project.

Site Preparation Requirements
is essential for a successful synthetic grass setup, particularly in poolside regions. Key steps include:
- Clearing the Area: Begin by removing existing grass, weeds, and debris to create a clean slate. This step is crucial to from breaking down beneath the grass, which can lead to uneven surfaces.
- Leveling the Ground: Achieving an even surface is vital to prevent water pooling, which can create slip hazards around pools. A well-leveled area not only enhances safety but also improves the visual appeal of the setup. Statistics indicate that can extend the lifespan of synthetic grass by up to 30% compared to poorly installed ones, with high-quality synthetic grass lasting beyond 15 years according to leading manufacturers.
- : A compacted base of crushed stone or gravel provides stability and aids drainage. This preparation typically adds $1 to $3 per square foot to the total setup cost, which is important to consider when evaluating , as it is a crucial investment for ensuring the durability and effectiveness of the grass. Experts stress that a stable base layer, combined with a 1-inch or fine decomposed granite, is essential for optimal drainage and comfort underfoot.
- : Techniques such as using a plate compactor or hand tamp to achieve a density of 90% in the sub-base are recommended. Maintaining a slight gradient away from buildings or patios helps direct water flow and prevents pooling, ensuring a well-finished appearance.
- : Placing a sturdy on the surface before adding the sub-base material is crucial to prevent weed growth after the .
By adhering to these best practices, homeowners can ensure a long-lasting and visually appealing that enhances their .

Long-Term Cost Comparison with Natural Grass
When evaluating the , several key factors emerge.
- : Maintaining natural grass involves regular mowing, watering, and fertilization, which can average between $1,500 and $3,000 annually. In contrast, synthetic grass requires minimal maintenance, typically costing only $250 to $350 each year. Over an estimated 25-year lifespan, maintenance expenses for artificial surfaces total about $7,000, compared to $50,000 for grass. This stark difference highlights the economic advantage of synthetic alternatives.
- : One of the most compelling benefits of synthetic grass is its ability to . Homeowners can save approximately $500 to $1,000 annually on water bills, contributing to both financial savings and environmental conservation. Additionally, artificial grass reduces the necessity for fertilizers and pesticides, further minimizing environmental impact.
- Lifespan: While natural grass may require replacement every few years due to wear and tear, . This durability makes it a more cost-effective choice over time, as the initial investment is offset by the extended lifespan and reduced maintenance needs.
Overall, transitioning to synthetic grass not only enhances the visual appeal of outdoor spaces but also offers . Hall Turf, known for its expert in Kansas City-including , , and pet areas-ensures that homeowners receive exceptional service and quality products. Satisfied customers like Dick Bryant and Scott Sachse have commended the professionalism and expertise of Brock and his team, making Hall Turf a financially sound and environmentally friendly choice for enhancing outdoor areas.

Installation Cost Breakdown
The around a pool can vary significantly based on several key factors.
- : Turf prices typically range from $5 to $25 per square foot, influenced by the quality and type of turf selected. High-end options may reach up to $25 per square foot, while more can start around $5. In California, the average setup expense varies from $9 to $20 per square foot, depending on project size and complexity.
- : Professional setup typically increases the cost by an extra $2 to $5 per square foot. Labor expenses can vary depending on project intricacy, with more complex setups necessitating skilled workers that may raise overall expenditures. For instance, a 500 square foot installation could result in labor expenses varying from $1,975 to $2,500. Industry specialists note that “Labor expenses comprise a substantial portion of grass pricing.”
- : Homeowners should also consider costs for , infill materials, and edging, which can add another $1 to $3 per square foot. Infill materials can range from $0.50 to $2.00 per square foot, depending on the type chosen. These features are essential for ensuring proper drainage and longevity of the turf.
Overall, that the cost of around a pool will be between $10 and $20 per square foot for a complete setup, considering materials, labor, and any extra features required for a successful project. Furthermore, planning setups during less busy seasons can result in savings, and homeowners contemplating DIY setup may save between $1,000 and $3,250 on labor expenses.

Price Points and Consumer Expectations
, with typical price points reflecting different consumer needs and expectations.
- : Ranging from $2.50 to $5.00 per square foot, these options are suitable for low-traffic areas and provide an economical choice for homeowners looking to enhance their outdoor spaces without a hefty investment.
- Mid-Range Options: Priced between $10 and $15 per square foot, these options strike a balance between quality and affordability, making them ideal for moderate-use areas such as family backyards or when considering .
- : High-quality grass can range from $8.50 to $15.00 per square foot, intended for high-traffic zones or settings where appearance is a priority. This tier often includes advanced features like and UV protection, ensuring durability and visual appeal.
Industry specialists note that while the initial expenses may seem elevated, the often validate the cost, making synthetic grass a sensible option for many homeowners. Furthermore, employing experts for installation is essential for achieving optimal outcomes, as .
Customer testimonials underscore the importance of selecting for artificial grass needs. Dick Bryant praised Brock for assessing his lawn problem and providing the ideal solution. David Watson highlighted Brock’s meticulous attention to detail and the impressive speed of the installation process. Marty Albertson noted Brock’s dependability and expertise throughout the project, making him a proud advocate for Hall Turf. These testimonials illustrate the transformative effect of Hall Turf’s exceptional , particularly for playgrounds and .

Risks of Choosing the Cheapest Turf
Choosing the cheapest can expose homeowners to significant risks that may compromise both safety and aesthetics.
- Durability Issues: is prone to rapid wear and tear, often requiring replacement within just a few years. Studies indicate that while can last up to 15 years, less expensive options typically endure only 5 to 8 years. This results in higher for homeowners.
- Poor Aesthetics: Inexpensive grass often fails to replicate the realistic appearance of premium options, which can detract from the overall appeal of your landscape. Turf quality specialists emphasize that investing in not only enhances but also contributes to a more inviting outdoor space.
- Health Concerns: Budget grass surfaces may contain , including lead and other toxic substances, posing , particularly for children and pets. Additionally, inadequate drainage in less expensive grass can lead to water pooling, which may increase the due to the need for safer alternatives. Focusing on high-quality grass can greatly lessen these and provide a safer environment for your family.
Investing in is vital for creating a long-lasting, visually appealing, and secure .

Factors Affecting Average Artificial Grass Cost
Several factors significantly influence the , particularly in poolside areas.
- Size of the Area: , which can substantially reduce the per-square-foot cost. For instance, while , smaller projects might experience prices from $10 to $20 per square foot. In contrast, larger setups can decrease to as low as $6.50 per square foot, depending on the and .
- : The selection of grass material plays a vital role in determining overall expenses. Premium options, which offer enhanced durability and aesthetics, can range from $15 to $20 per square foot. More budget-friendly alternatives may start around $3 to $7 per square foot. This variance allows homeowners to select turf that aligns with their budget and usage needs.
- : due to variations in labor rates and material availability. For example, in high-demand markets such as New York City, expenses can surpass national averages, with setup prices reaching up to $23 per square foot. Conversely, areas like South Bend, IN, may have expenses ranging from $16 to $18 per square foot, making it crucial for homeowners to investigate local market conditions.
- : The intricacy of the setup location, encompassing elements such as terrain and current landscaping features, can also influence expenses. Curved or irregularly shaped areas may incur additional charges of 15% to 25% due to the extra labor required for proper placement.
Understanding these elements can assist homeowners in more accurately assessing their , including the , and making informed choices regarding their . By considering the size of the installation, the chosen, and the , homeowners can optimize their budget while achieving a .

Pet-Friendly Turf Considerations
When selecting for , it is essential to consider several key factors:
- : It is crucial to ensure that the turf is made from that are safe for pets. Hall Turf prioritizes safety by offering products that meet high safety standards, specifically designed to be free from harmful chemicals, ensuring the well-being of your furry friends.
- : is vital to prevent odors and maintain cleanliness. Look for turf with perforated backing and advanced drainage systems that allow liquids to pass through swiftly. This feature significantly reduces the risk of stagnant water and the accumulation of bacteria. Hall Turf’s products are recognized for their , making them particularly suitable for households with pets.
- Durability: It is important to select turf that can withstand the wear and tear caused by pets. Ideally, choose a product with a for added resilience. Investing in from Hall Turf can enhance the outdoor experience for both pets and their owners. Satisfied customers, such as Brock, have noted that the team delivers exceptional service, ensuring installations are completed on time and within budget, thereby making your investment worthwhile.

Hall Turf’s Tailored Solutions for Diverse Needs
offers a variety of customized designed to meet diverse needs, ensuring both functionality and .
- Golf Greens: specializes in , meticulously crafted for optimal performance and visual appeal. This makes them a preferred choice among golf enthusiasts.
- Playground Surface: The company provides specifically for playgrounds, .
- Pet Areas: For pet owners, has developed , allowing pets to enjoy outdoor spaces without the associated mess.
- Landscape Installations: Their aesthetic grass options not only but also significantly reduce maintenance requirements, appealing to homeowners seeking .
Client testimonials highlight ‘s commitment to quality and customer satisfaction. Satisfied customers have praised the that perfectly fit their unique outdoor spaces, reinforcing ‘s reputation as a leader in the Kansas City area. As demand for specialized continues to grow, remains dedicated to delivering exceptional products and services that meet the evolving needs of the community.

Conclusion
In conclusion, understanding the factors that influence the cost of artificial turf around pools is crucial for homeowners aiming to enhance their outdoor spaces. Key elements such as material choice, installation complexity, site preparation, and long-term maintenance significantly impact the overall investment. By making informed decisions based on these factors, homeowners can achieve a successful and visually appealing installation tailored to their specific needs.
The article explored various aspects, including:
- The types of materials available and their associated costs
- The importance of proper installation techniques
- The long-term savings that synthetic grass can provide compared to natural alternatives
It also highlighted the risks of opting for cheaper turf options, underscoring the importance of quality for durability and safety, especially in poolside environments.
Investing in high-quality artificial turf not only enhances a property’s visual appeal but also offers substantial long-term benefits in maintenance and water savings. As homeowners evaluate their options, prioritizing quality and professional installation is essential for optimal outcomes. By selecting reputable providers like Hall Turf, individuals can ensure their investment results in a beautiful, functional, and safe outdoor space for years to come.
Frequently Asked Questions
What materials are commonly used in synthetic grass, and how do they differ?
The primary materials used in synthetic grass are polyethylene, polypropylene, and nylon. Polyethylene is soft and durable, making it suitable for residential use. Polypropylene is the most budget-friendly option but is less durable. Nylon is strong and resilient, ideal for high-traffic areas.
What is the cost range for different types of synthetic grass materials?
Polyethylene typically costs between $10 and $20 per square foot, polypropylene ranges from $5 to $10 per square foot, and nylon is priced between $15 and $25 per square foot.
How does the choice of material affect the installation and maintenance of synthetic grass?
The choice of material impacts the initial investment, long-term maintenance, and durability. For example, materials like nylon may require more careful installation and maintenance due to their use in high-traffic areas.
What factors influence the complexity and cost of synthetic grass installation?
The complexity of installation is influenced by site accessibility, ground preparation needs, and drainage solutions. Difficult-to-reach areas may require additional labor and specialized equipment, increasing costs.
Why is proper site preparation important for synthetic grass installation?
Proper site preparation is crucial to prevent uneven surfaces and water pooling, which can create safety hazards, especially around pools. A well-prepared base can extend the lifespan of synthetic grass significantly.
What are the key steps in preparing a site for synthetic grass installation?
Key steps include clearing the area of existing grass and debris, leveling the ground for an even surface, installing a compacted base layer, using ground leveling techniques, and placing a weed barrier fabric.
How can homeowners ensure effective drainage for synthetic grass, particularly around pools?
Homeowners should maintain a slight gradient away from buildings to direct water flow, use a stable base layer for drainage, and consider specialized installation techniques to prevent water pooling.
What should homeowners consider when hiring professional installers for synthetic grass?
Homeowners should look for experienced professionals who can manage complex site conditions, provide insights into project challenges, and ensure the installation is completed on time and within budget.
List of Sources
- Turf Quality and Material Type
- mrcleanturf.com (https://mrcleanturf.com/artificial-turf-trends-for-2025)
- How Much Does Artificial Grass Cost: Pricing Guide in 2026 (https://siteprep.com/articles/artificial-grass-installation-cost)
- Is there anything green about plastic grass? (https://bbc.com/news/business-61552315)
- Artificial Turf Innovations: What’s New in 2025? – The Turf Yard (https://theturfyard.com/artificial-turf-innovations-whats-new-in-2025)
- Advancements in Turf Technology: What’s New in 2025? – Turft – Turf & Game Court Installation Specialists (https://turft.com/advancements-in-turf-technology-whats-new-in-2025)
- Installation Difficulty
- Poolside Artificial Grass: What You Need to Know (https://fieldturflandscape.com/residential/artificial-grass-and-poolside-installations)
- Brighton schools’ turf field plan causes new stormwater concerns (https://13wham.com/news/local/brighton-debates-turf-field-installation-amid-stormwater-chemical-concerns-brighton-high-school)
- How Much Does Artificial Turf Cost? 2025 Complete Breakdown (https://turfkingz.com/articles/how-much-does-artificial-turf-cost)
- Artificial Turf for Pool Areas: Pros, Cons, and Considerations | Horsemans Landscape (https://horsemanslandscape.com/artificial-turf-for-pool-areas-pros-cons-and-considerations)
- Column | Why one epidemiologist won’t let his kids play on artificial turf fields (https://washingtonpost.com/climate-environment/2025/08/05/artificial-turf-heat-health-environment-cost)
- Site Preparation Requirements
- Exploring the Prep Work for Artificial Grass Installation (https://realturf.com/us/a-look-at-the-prep-work-needed-for-artificial-grass-installation-on-lawns)
- lawnpop.com (https://lawnpop.com/how-to-prepare-the-ground-before-laying-artificial-grass)
- shawgrass.com (https://shawgrass.com/about/news-blog/how-to-prep-for-artificial-grass-installation)
- How To Prepare Your Home for Artificial Grass Installation: 5 Expert Tips – SGW Colorado (https://sgwcolorado.com/blog/2025/08/28/how-to-prepare-your-home-for-artificial-grass-installation-5-expert-tips)
- Artificial Turf Pool: 5 Powerful Benefits for 2025 Success (https://completesyntheticturf.com/artificial-grass-for-pool-surrounds/artificial-turf-pool)
- Long-Term Cost Comparison with Natural Grass
- Health issues cloud cost-benefit equation of artificial turf (https://facilitiesdive.com/news/health-issues-cloud-cost-benefit-equation-of-artificial-turf/758980)
- How Synthetic Turf Saves Time, Water, and Maintenance Costs (https://astroturf.com/how-synthetic-turf-saves-time-water-and-maintenance-costs)
- Plastic Turf Fields Are Taking Over America (https://nytimes.com/2025/07/26/business/artificial-turf-grass-sports.html)
- fox13now.com (https://fox13now.com/news/local-news/southern-utah/st-george-residents-replace-lawns-with-water-saving-artificial-turf)
- Installation Cost Breakdown
- Artificial Turf Cost in 2026 | How Much Does Fake Grass Cost? (https://aglgrass.com/blogs/artificial-turf-cost)
- How Much Does Artificial Grass Cost: Pricing Guide in 2026 (https://siteprep.com/articles/artificial-grass-installation-cost)
- Artificial Grass Installation Cost: 2026 Price Guide (https://installartificial.com/how/cost-of-artificial-grass-installation)
- A Complete Budget Guide for Your Artificial Turf Yard (https://ergeon.com/blog/post/artificial-turf-cost)
- How Much Does Turf Cost in California? (2026 Guide) (https://bigbullyturf.com/how-much-does-turf-cost-in-california)
- Price Points and Consumer Expectations
- Artificial Turf Cost in 2026 | How Much Does Fake Grass Cost? (https://aglgrass.com/blogs/artificial-turf-cost)
- How Much Does Artificial Grass Cost in 2026? (https://lawnstarter.com/blog/cost/artificial-grass-price)
- A Complete Budget Guide for Your Artificial Turf Yard (https://ergeon.com/blog/post/artificial-turf-cost)
- How Much Does It Cost to Install Artificial Turf in 2025 – Mighty Grass (https://mightygrass.com/how-much-does-it-cost-to-install-artificial-turf-in-2025)
- How Much Does Artificial Grass Cost: Pricing Guide in 2026 (https://siteprep.com/articles/artificial-grass-installation-cost)
- Risks of Choosing the Cheapest Turf
- The Hidden Health Risks of Artificial Turf: What Every Parent and Community Should Know (https://bcpp.org/artificial-turf-hidden-health-risks-parents-should-know)
- Toxic Turf? Health Concerns Over Artificial Fields (https://forthepeople.com/blog/toxic-turf-health-concerns-over-artificial-fields)
- The Turf is Artificial, But the Harm is Very Real (https://cleanwater.org/2024/09/16/turf-artificial-harm-very-real)
- Column | Why one epidemiologist won’t let his kids play on artificial turf fields (https://washingtonpost.com/climate-environment/2025/08/05/artificial-turf-heat-health-environment-cost)
- Factors Affecting Average Artificial Grass Cost
- Artificial Turf Cost in 2026 | How Much Does Fake Grass Cost? (https://aglgrass.com/blogs/artificial-turf-cost)
- How Much Does Artificial Grass Cost in 2026? (https://lawnstarter.com/blog/cost/artificial-grass-price)
- A Complete Budget Guide for Your Artificial Turf Yard (https://ergeon.com/blog/post/artificial-turf-cost)
- How Much Does Artificial Grass Cost: Pricing Guide in 2026 (https://siteprep.com/articles/artificial-grass-installation-cost)
- How Much Does Artificial Grass Cost in 2026? (https://lawnlove.com/blog/artificial-grass-cost)
- Pet-Friendly Turf Considerations
- Pet Friendly Artificial Grass: The Best Choice for Homes with Pets (https://festivalturf.com/blog/pet-friendly-artificial-grass)
- Give Your Dog the Best Backyard with Pet Premium Turf (https://realturf.com/us/why-pet-turf-is-the-best-choice-for-your-dogs-play-area)
- Pet-Friendly Artificial Grass: Choosing the Best Option (https://msisurfaces.com/blogs/post/2024/12/27/pet-friendly-artificial-grass-key-considerations-to-choose-the-best-option.aspx)
- Artificial Turf for Pets: The Ultimate Guide to a Dog-Gone Good Lawn (https://southernturfco.com/blog/artificial-turf-for-pets)
- 10+ Best Pet-Friendly Artificial Grass : A Buyer’s Guide In 2025 (https://verdigrass.com/best-pet-friendly-artificial-grass)
- Hall Turf’s Tailored Solutions for Diverse Needs
- University of Kansas reveals final field design for new football stadium (https://fox4kc.com/sports/university-of-kansas-reveals-final-field-design-for-new-football-stadium)
- Chiefs Unveil Vision and Concepts for a Reimagined Arrowhead Stadium (https://chiefs.com/news/chiefs-unveil-vision-and-concepts-for-a-reimagined-arrowhead-stadium)
- University of Kansas reveals final field design for new football stadium (https://ksnt.com/sports/university-of-kansas-reveals-final-field-design-for-new-football-stadium)
- Artificial Turf Market Size And Share | Industry Report, 2033 (https://grandviewresearch.com/industry-analysis/artificial-turf-market)
- Artificial Turf Market, Industry Size Forecast [Latest] (https://marketsandmarkets.com/Market-Reports/artificial-turf-market-121486580.html)